电脑桌面
添加小米粒文库到电脑桌面
安装后可以在桌面快捷访问

年会策划方案最完整的策划VIP免费

年会策划方案最完整的策划_第1页
1/8
年会策划方案最完整的策划_第2页
2/8
年会策划方案最完整的策划_第3页
3/8
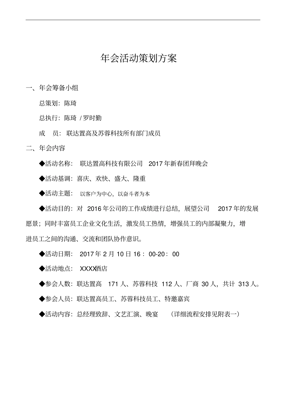
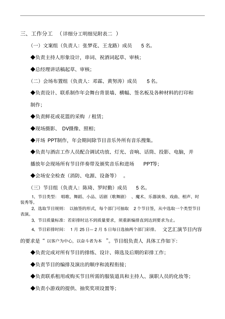
年会活动策划方案一、年会筹备小组总策划:陈琦总执行:陈琦 / 罗时勤成员: 联达置高及苏蓉科技所有部门成员二、年会内容◆活动名称: 联达置高科技有限公司2017 年新春团拜晚会◆活动基调:喜庆、欢快、盛大、隆重◆活动主题: 以客户为中心,以奋斗者为本◆活动目的:对 2016 年公司的工作成绩进行总结,展望公司2017 年的发展愿景;同时丰富员工企业文化生活,激发员工热情,增强员工的内部凝聚力,增进员工之间的沟通、交流和团队协作意识。◆活动日期: 2017 年 2 月 10 日 16 :00-20:00 ◆活动地点: XXXX酒店◆参会人数:联达置高171 人、苏蓉科技 112 人、厂商 30 人,共计 313 人。◆参会人员:联达置高员工、苏蓉科技员工、特邀嘉宾◆活动内容:总经理致辞、文艺汇演、晚宴(详细流程安排见附表一)三、工作分工 (详细分工明细见附表二 )(一)文案组(负责人:张梦花、王龙路)成员5 名。◆负责主持人形象设计,串词、祝酒词起草、审核;◆总经理讲话稿起草、审核;(二)会场布置组(负责人:邓霖、黄努涛)成员5 名。◆负责设计、联系制作年会舞台背景墙、横幅、签名板及各种材料的打印和制作;◆负责鲜花或花篮的采购/ 租赁;◆现场摄影、 DV摄像、照相;◆开场 PPT制作,年会期间除节目音乐外所有音乐搜集。◆负责与酒店工作人员配合调试功放、灯光、音响、话筒、投影、电脑,并播放年会现场所有节目伴奏带及颁奖音乐和进场PPT等;◆会场安全检查(消防、电源、设备等)。(三)节目组(负责人:陈琦、罗时勤)成员5 名。1、节目类型: 唱歌、舞蹈、小品、话剧(歌舞剧) 、魔术、乐器演奏、戏曲、相声、时装秀等。2、选取节目规则: 以抽签的形式,每个部门可抽取2 个节目签,从中选取一个类型节目表演。3、节目质量标准:若彩排时达不到质量要求,须重新编排直到达到要求为止。4、节目彩排时间: 1 月 25 日— 2 月 5 日每日选抽两个部门彩排。 文艺汇演节目内容的要求是“ 以客户为中心,以奋斗者为本”。节目组负责人 具体工作如下:◆负责完成对所有节目的排练、设计、筛选及后期的彩排工作;◆负责节目的编排及演出的顺序和流程衔接;◆负责联系租用或购买节目所需的服装道具和主持人、演职人员的化妆等;◆负责小游戏的提供、抽奖奖项设置等;◆负责安排文艺节目评委及奖项设置;◆负责确定颁奖人员。(四)迎宾组 / 礼仪组(负责人:陈珍英)成员5-6 名。◆年会...

1、当您付费下载文档后,您只拥有了使用权限,并不意味着购买了版权,文档只能用于自身使用,不得用于其他商业用途(如 [转卖]进行直接盈利或[编辑后售卖]进行间接盈利)。
2、本站所有内容均由合作方或网友上传,本站不对文档的完整性、权威性及其观点立场正确性做任何保证或承诺!文档内容仅供研究参考,付费前请自行鉴别。
3、如文档内容存在违规,或者侵犯商业秘密、侵犯著作权等,请点击“违规举报”。

碎片内容

年会策划方案最完整的策划

您可能关注的文档

确认删除?
VIP
微信客服
  • 扫码咨询
会员Q群
  • 会员专属群点击这里加入QQ群
客服邮箱
回到顶部