电脑桌面
添加小米粒文库到电脑桌面
安装后可以在桌面快捷访问

S7200常用指令VIP免费

S7200常用指令_第1页
1/9
S7200常用指令_第2页
2/9
S7200常用指令_第3页
3/9
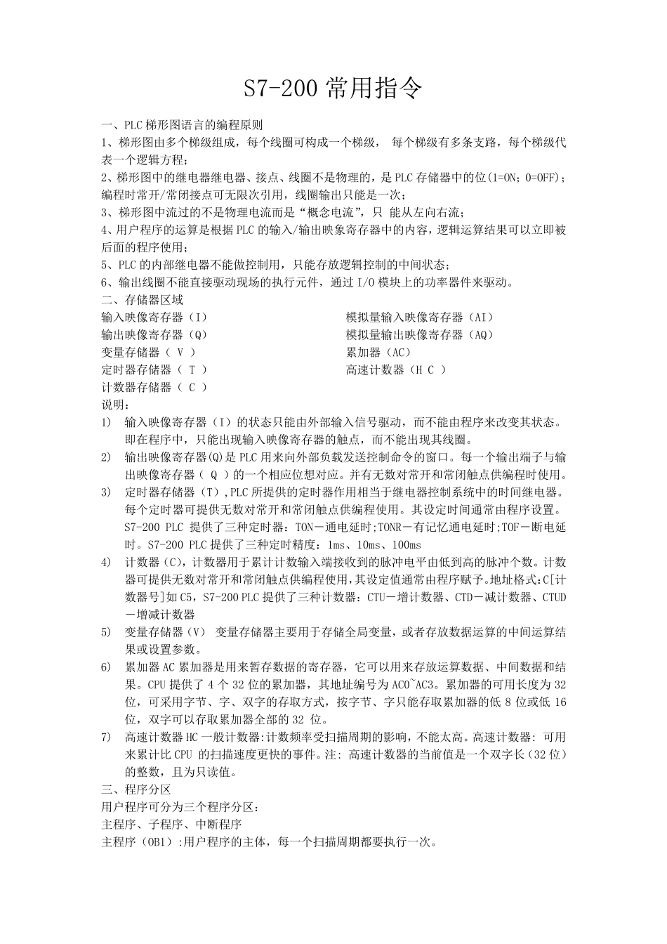
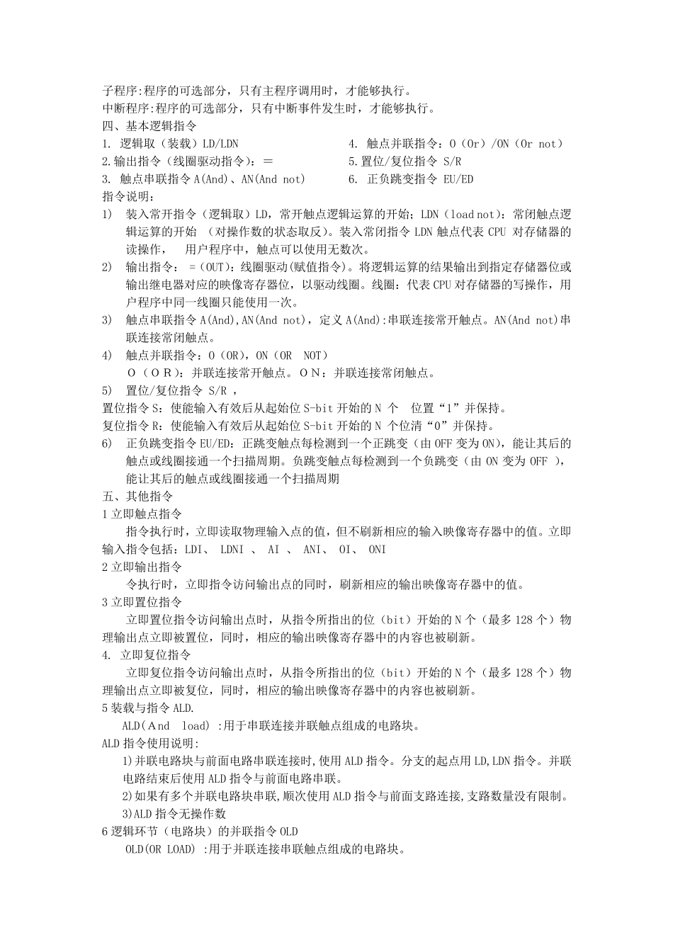
S7-200 常用指令 一、PLC 梯形图语言的编程原则 1、梯形图由多个梯级组成,每个线圈可构成一个梯级, 每个梯级有多条支路,每个梯级代表一个逻辑方程; 2、梯形图中的继电器继电器、接点、线圈不是物理的,是PLC 存储器中的位(1=ON;0=OFF);编程时常开/常闭接点可无限次引用,线圈输出只能是一次; 3、梯形图中流过的不是物理电流而是“概念电流”,只 能从左向右流; 4、用户程序的运算是根据 PLC 的输入/输出映象寄存器中的内容,逻辑运算结果可以立即被后面的程序使用; 5、PLC 的内部继电器不能做控制用,只能存放逻辑控制的中间状态; 6、输出线圈不能直接驱动现场的执行元件,通过I/O 模块上的功率器件来驱动。 二、存储器区域 输入映像寄存器(I) 输出映像寄存器(Q) 变量存储器( V ) 定时器存储器( T ) 计数器存储器( C ) 模拟量输入映像寄存器(AI) 模拟量输出映像寄存器(AQ) 累加器(AC) 高速计数器(H C ) 说明: 1) 输入映像寄存器(I)的状态只能由外部输入信号驱动,而不能由程序来改变其状态。即在程序中,只能出现输入映像寄存器的触点,而不能出现其线圈。 2) 输出映像寄存器(Q)是PLC 用来向外部负载发送控制命令的窗口。每一个输出端子与输出映像寄存器( Q )的一个相应位想对应。并有无数对常开和 常闭触点供 编程时使用。 3) 定时器存储器(T),PLC 所 提 供 的定时器作 用相当 于 继电器控制系 统 中的时间继电器。每个定时器可提 供 无数对常开和 常闭触点供 编程使用。其设 定时间通常由程序设 置 。S7-200 PLC 提 供 了 三 种 定时器:TON- 通电延 时;TONR- 有记 忆 通电延 时;TOF- 断 电延时。S7-200 PLC 提 供 了 三 种 定时精 度 :1ms、10ms、100ms 4) 计数器(C),计数器用于 累计计数输入端接收 到 的脉 冲 电平 由低 到 高的脉 冲 个数。计数器可提 供 无数对常开和 常闭触点供 编程使用,其设 定值 通常由程序赋 予 。地 址 格 式 :C[计数器号]如 C5,S7-200 PLC 提 供 了 三 种 计数器:CTU- 增 计数器、CTD- 减 计数器、CTUD- 增 减 计数器 5) 变量存储器(V) 变量存储器主 要 用于 存储全 局 变量,或 者 存放数据运算的中间运算结果或 设 置 参 数。 6) 累加器AC 累加器是用来暂 存数据的寄存器,它 可以用来存放运算数据、中间...

1、当您付费下载文档后,您只拥有了使用权限,并不意味着购买了版权,文档只能用于自身使用,不得用于其他商业用途(如 [转卖]进行直接盈利或[编辑后售卖]进行间接盈利)。
2、本站所有内容均由合作方或网友上传,本站不对文档的完整性、权威性及其观点立场正确性做任何保证或承诺!文档内容仅供研究参考,付费前请自行鉴别。
3、如文档内容存在违规,或者侵犯商业秘密、侵犯著作权等,请点击“违规举报”。

碎片内容

S7200常用指令

您可能关注的文档

确认删除?
VIP
微信客服
  • 扫码咨询
会员Q群
  • 会员专属群点击这里加入QQ群
客服邮箱
回到顶部