电脑桌面
添加小米粒文库到电脑桌面
安装后可以在桌面快捷访问

国际金融判断VIP免费

国际金融判断_第1页
1/8
国际金融判断_第2页
2/8
国际金融判断_第3页
3/8
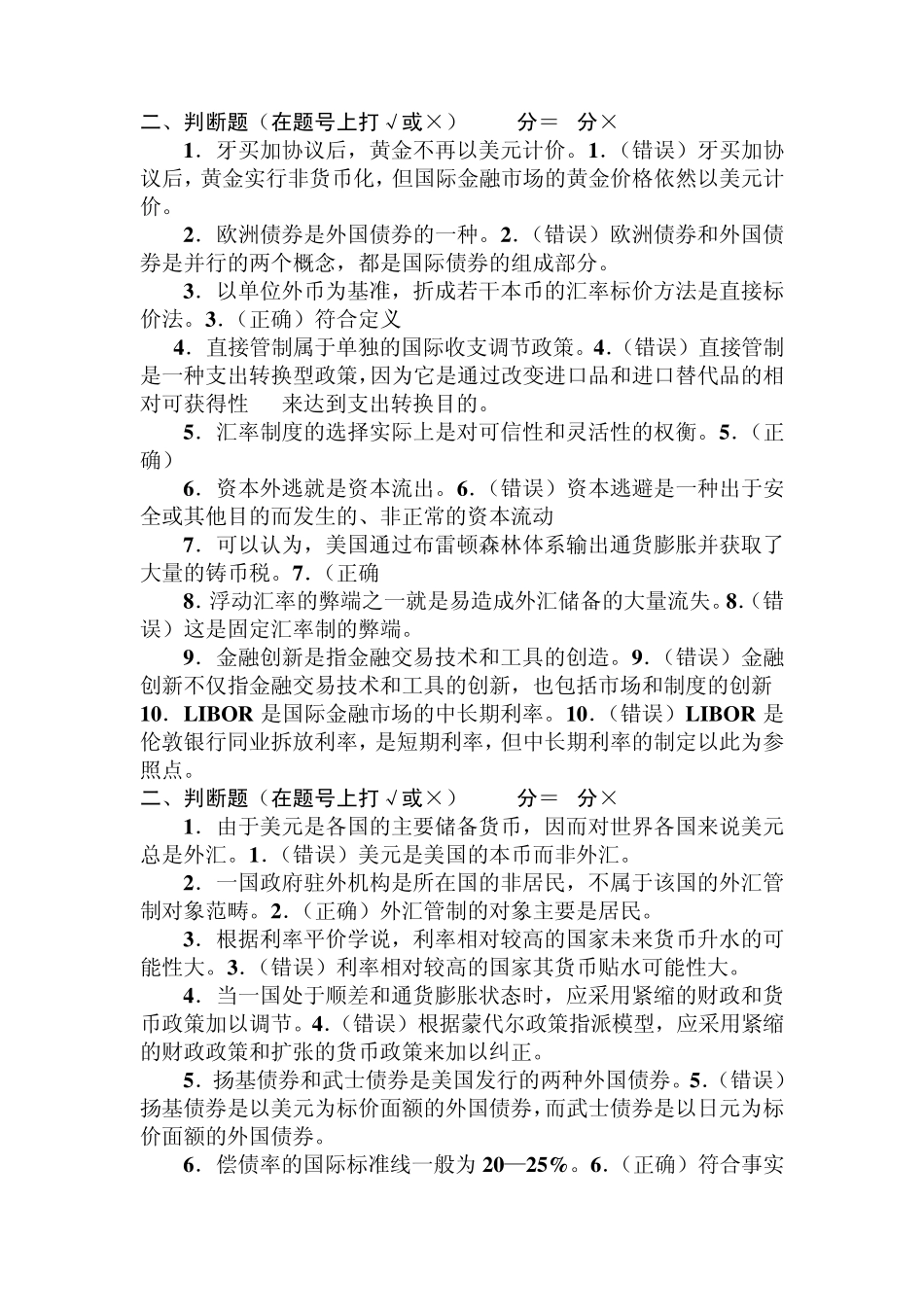
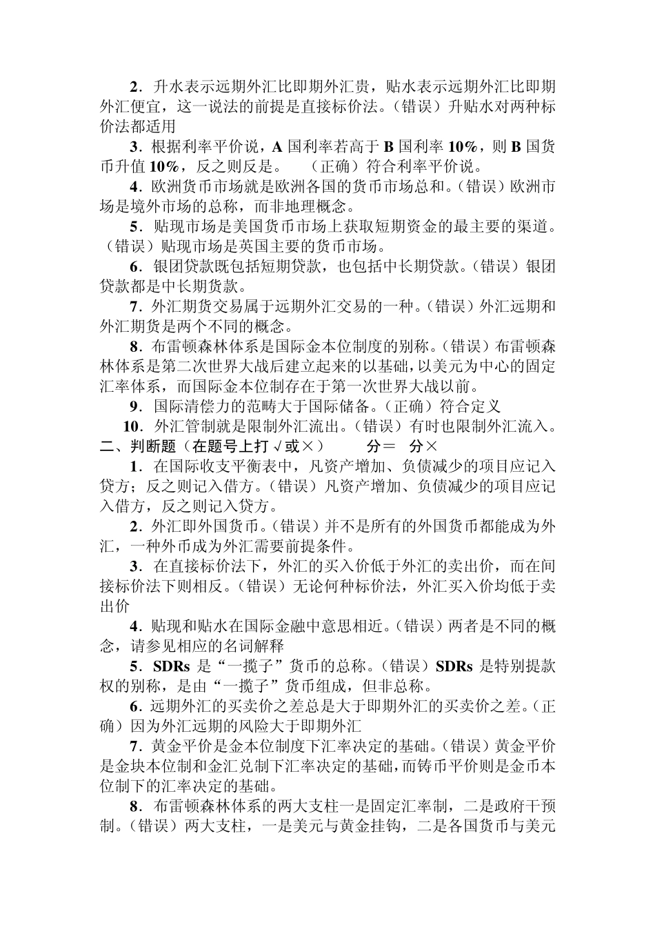
二、判断题(在题号上打√或×) (10分=1分×10) 1.牙买加协议后,黄金不再以美元计价。1.(错误)牙买加协议后,黄金实行非货币化,但国际金融市场的黄金价格依然以美元计价。 2.欧洲债券是外国债券的一种。2.(错误)欧洲债券和外国债券是并行的两个概念,都是国际债券的组成部分。 3.以单位外币为基准,折成若干本币的汇率标价方法是直接标价法。3.(正确)符合定义 4.直接管制属于单独的国际收支调节政策。4.(错误)直接管制是一种支出转换型政策,因为它是通过改变进口品和进口替代品的相对可获得性 来达到支出转换目的。 5.汇率制度的选择实际上是对可信性和灵活性的权衡。5.(正确) 6.资本外逃就是资本流出。6.(错误)资本逃避是一种出于安全或其他目的而发生的、非正常的资本流动 7.可以认为,美国通过布雷顿森林体系输出通货膨胀并获取了大量的铸币税。7.(正确 8.浮动汇率的弊端之一就是易造成外汇储备的大量流失。8.(错误)这是固定汇率制的弊端。 9.金融创新是指金融交易技术和工具的创造。9.(错误)金融创新不仅指金融交易技术和工具的创新,也包括市场和制度的创新 10.LIBOR 是国际金融市场的中长期利率。10.(错误)LIBOR 是伦敦银行同业拆放利率,是短期利率,但中长期利率的制定以此为参照点。 二、判断题(在题号上打√或×) (10分=1分×10) 1.由于美元是各国的主要储备货币,因而对世界各国来说美元总是外汇。1.(错误)美元是美国的本币而非外汇。 2.一国政府驻外机构是所在国的非居民,不属于该国的外汇管制对象范畴。2.(正确)外汇管制的对象主要是居民。 3.根据利率平价学说,利率相对较高的国家未来货币升水的可能性大。3.(错误)利率相对较高的国家其货币贴水可能性大。 4.当一国处于顺差和通货膨胀状态时,应采用紧缩的财政和货币政策加以调节。4.(错误)根据蒙代尔政策指派模型,应采用紧缩的财政政策和扩张的货币政策来加以纠正。 5.扬基债券和武士债券是美国发行的两种外国债券。5.(错误)扬基债券是以美元为标价面额的外国债券,而武士债券是以日元为标价面额的外国债券。 6.偿债率的国际标准线一般为 20—25%。6.(正确)符合事实 7.如果某投机者预期外汇汇率将下跌,他将会吃进该外汇多头。7.(错误)应做空外汇。 8.浮动汇率制下,一国货币汇率下浮意味着该国货币法定贬值。8.(错误)法定贬值是固定汇率制下的货币汇率下跌。 9.LIB...

1、当您付费下载文档后,您只拥有了使用权限,并不意味着购买了版权,文档只能用于自身使用,不得用于其他商业用途(如 [转卖]进行直接盈利或[编辑后售卖]进行间接盈利)。
2、本站所有内容均由合作方或网友上传,本站不对文档的完整性、权威性及其观点立场正确性做任何保证或承诺!文档内容仅供研究参考,付费前请自行鉴别。
3、如文档内容存在违规,或者侵犯商业秘密、侵犯著作权等,请点击“违规举报”。

碎片内容

国际金融判断

确认删除?
VIP
微信客服
  • 扫码咨询
会员Q群
  • 会员专属群点击这里加入QQ群
客服邮箱
回到顶部