电脑桌面
添加小米粒文库到电脑桌面
安装后可以在桌面快捷访问

山东省种植特色VIP免费

山东省种植特色_第1页
1/7
山东省种植特色_第2页
2/7
山东省种植特色_第3页
3/7
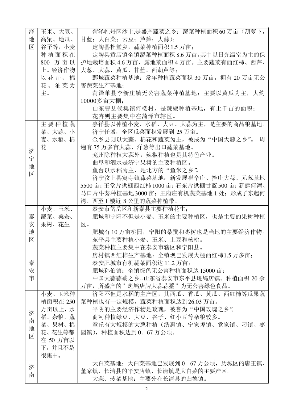
1 山东省农作物种植特色 山东省是传统的农业大省,是我国粮食和北方水果的主要产地。随着工业经济和现代农业的快速发展,蔬菜的种植面积也迅速增加,形成了山东现在的多元化种植结构。当前山东主要种植作物如下:小麦 6 0 0 0 万亩、玉米 4 0 0 0 万亩、蔬菜 2 0 0 0 万亩、棉花 1 3 0 0 万亩、花生 1 3 0 0 万亩、果树 1 2 0 0 万亩、水稻 1 7 0 万亩、大豆 1 5 0 万亩。 各市名称 主要作物及种植面积 详 细 说 明 滨州地区 棉花 2 3 0 万亩; 小 麦 和 玉 米各 3 5 0 万亩; 蔬 菜 种 植 面积 1 0 1 .3万亩( 冬 暖 棚 蔬菜面积5 .6 万亩,大拱棚蔬菜 6 .8 万亩) 无棣县和沾化县主要种植枣树,冬枣是沾化县的特有资源; 信阳县是中国鸭梨之乡; 滨州市滨州区南司蔬菜基地有2 .5 万亩的蔬菜种植面积,以菠菜、油菜、黄瓜为主; 滨州店子镇是全国优质西红柿之乡,是滨州市最大的冬暖式大棚西红柿、五彩椒生产基地; 博兴三伏芹菜种植基地:常年种植无公害新鲜芹菜,约在 2 0 0 0 0 0 亩以上,曾被县市评为“博丰”牌无公害芹菜;辣椒评为七仙女品牌; 博兴的番茄、草莓、芦笋,滨城的甜椒、西兰花、菠菜,生菜,惠民的黄瓜、洋葱、大蒜,邹平的特色叶菜油麦菜、苋菜、苦苣(花叶、宽叶苦苣)等在国内外蔬菜市场上牢牢占据了自己的席位。 德州地区 小 麦 和 玉 米种 植 面 积 都在 5 0 0 万亩以上; 棉 花 种 植 面积 2 0 0 多万亩 夏津县是传统的棉花种植大县(6 0 万亩以上);夏津县新盛店镇万亩辣椒生产基地新盛店镇沿路两侧有辣椒生产基地1 0 0 0 0 亩; 枣树是庆云县和乐陵县的主要经济作物,其特产为金丝小枣; 陵县和武城盛产小麦、玉米和棉花; 陵县是鲁西鸭梨和西瓜主产地; 武城县辣椒种植 2 0 万亩,是中国辣椒之乡; 平原县有大量的西瓜和蔬菜种植。 聊城地区 小麦、玉米、蔬菜、果树、棉花 蔬 菜 种 植 面积达 2 7 0 万亩,建成无公害蔬 菜 基 地4 1 处 山东聊城东昌府区全区蔬菜种植面积达2 4 万亩; 山东聊城燕店镇蔬菜种植基地:该县是鲁西最大的蔬菜种植区,单燕店镇蔬菜种植面积达 3 万亩(主要产品有大白菜,黄瓜,香瓜,韭菜,芸豆,西红柿,西葫芦,韭薹); 冠县盛产鸭梨; 东阿以小麦种植为主; 莘县以小麦、玉米、棉花种植为主;莘县柿子圆村蔬菜基地...

1、当您付费下载文档后,您只拥有了使用权限,并不意味着购买了版权,文档只能用于自身使用,不得用于其他商业用途(如 [转卖]进行直接盈利或[编辑后售卖]进行间接盈利)。
2、本站所有内容均由合作方或网友上传,本站不对文档的完整性、权威性及其观点立场正确性做任何保证或承诺!文档内容仅供研究参考,付费前请自行鉴别。
3、如文档内容存在违规,或者侵犯商业秘密、侵犯著作权等,请点击“违规举报”。

碎片内容

山东省种植特色

确认删除?
VIP
微信客服
  • 扫码咨询
会员Q群
  • 会员专属群点击这里加入QQ群
客服邮箱
回到顶部