电脑桌面
添加小米粒文库到电脑桌面
安装后可以在桌面快捷访问

2025年统计学原理复习资料VIP免费

2025年统计学原理复习资料_第1页
1/5
2025年统计学原理复习资料_第2页
2/5
2025年统计学原理复习资料_第3页
3/5
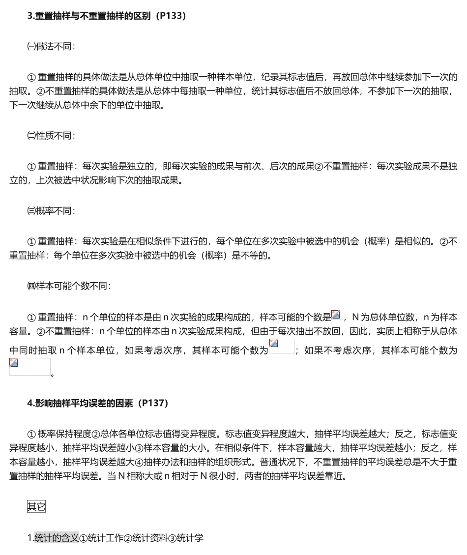
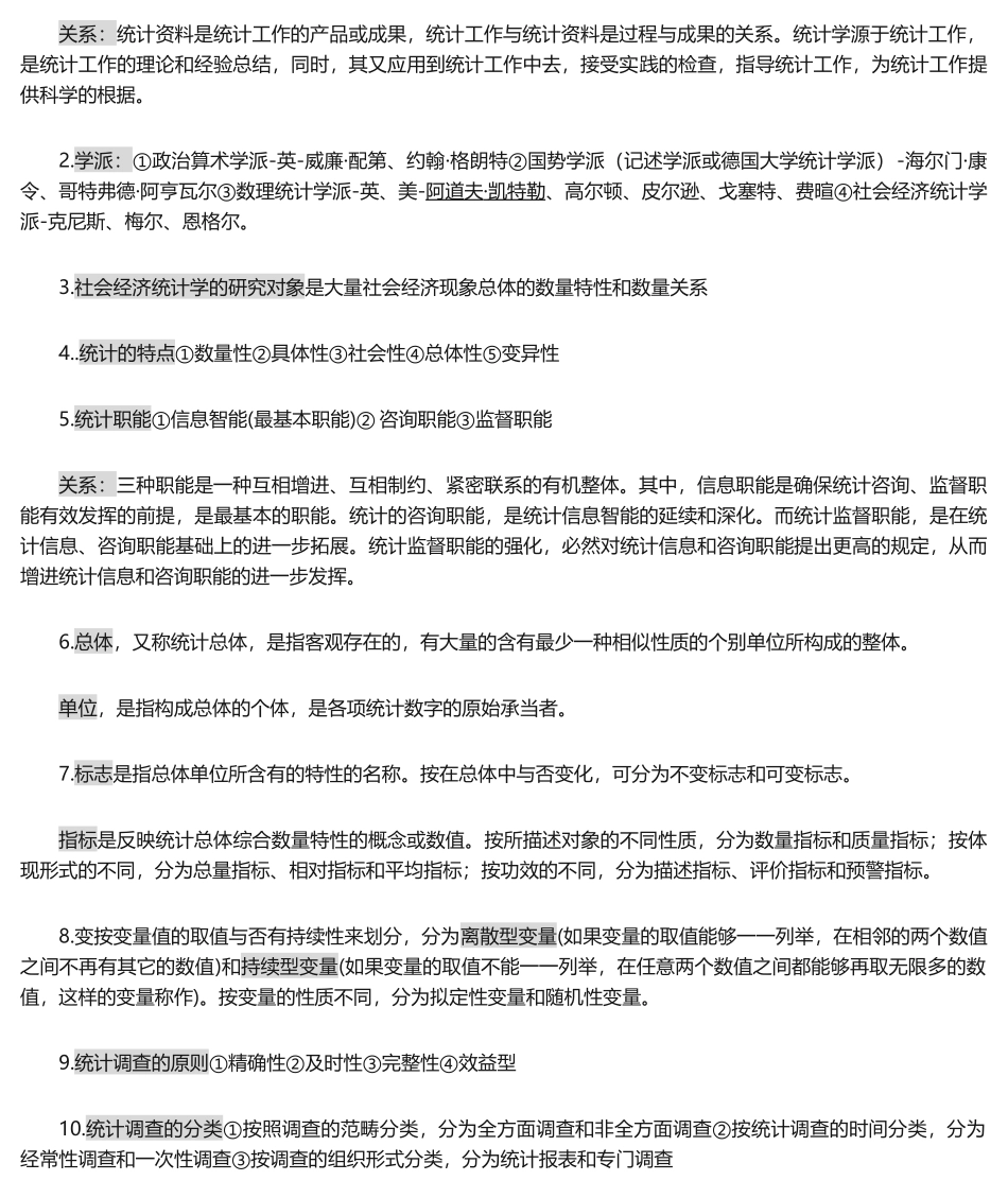
名词解释统计学 statistics调查问卷 questionnaire变量 variable总体 population指标 index样本容量 sample size原则差 standard deviation调查误差 error in survey离散系数/变异系数 coefficient of regression几何平均数 geometric mean简答1.指标和标志的区别与关系(P10)指标和标志是统计学中两个重要的概念,两者现有区别,又有亲密的联系。区别:①两者描述的对象不同。标志描述的是总体单位的特性,而指标描述的是总体的特性②表达方式不同。标志值能够用数值表达,也能够用文字表达,而指标值只能用数值表达。联系:①多数指标都是由数量标志计算汇总得到的②指标和标志并不是绝对的,随着研究任务的不同,指标和数量标志能够互相转换。2.统计整顿的环节(P48)① 设计整顿方案②对调查资料进行审核③进行分组和汇总④对分组和汇总的资料进行审核⑤编制统计表3.重置抽样与不重置抽样的区别(P133)㈠做法不同:① 重置抽样的具体做法是从总体单位中抽取一种样本单位,纪录其标志值后,再放回总体中继续参加下一次的抽取。②不重置抽样的具体做法是从总体中每抽取一种单位,统计其标志值后不放回总体,不参加下一次的抽取,下一次继续从总体中余下的单位中抽取。㈡性质不同:① 重置抽样:每次实验是独立的,即每次实验的成果与前次、后次的成果②不重置抽样:每次实验成果不是独立的,上次被选中状况影响下次的抽取成果。㈢概率不同:① 重置抽样:每次实验是在相似条件下进行的,每个单位在多次实验中被选中的机会(概率)是相似的。②不重置抽样:每个单位在多次实验中被选中的机会(概率)是不等的。㈣样本可能个数不同:① 重置抽样:n 个单位的样本是由 n 次实验的成果构成的,样本可能的个数是,N 为总体单位数,n 为样本容量。②不重置抽样:n 个单位的样本由 n 次实验成果构成,但由于每次抽出不放回,因此,实质上相称于从总体中同时抽取 n 个样本单位,如果考虑次序,其样本可能个数为;如果不考虑次序,其样本可能个数为。4.影响抽样平均误差的因素(P137)① 概率保持程度②总体各单位标志值得变异程度。标志值变异程度越大,抽样平均误差越大;反之,标志值变异程度越小,抽样平均误差越小③样本容量的大小。在相似条件下,样本容量越大,抽样平均误差越小;反之,样本容量越小,抽样平均误差越大④抽样办法和抽样的组织形式。普通状况下,不重置抽样的平均误差总是不大于重置抽样的抽样...

1、当您付费下载文档后,您只拥有了使用权限,并不意味着购买了版权,文档只能用于自身使用,不得用于其他商业用途(如 [转卖]进行直接盈利或[编辑后售卖]进行间接盈利)。
2、本站所有内容均由合作方或网友上传,本站不对文档的完整性、权威性及其观点立场正确性做任何保证或承诺!文档内容仅供研究参考,付费前请自行鉴别。
3、如文档内容存在违规,或者侵犯商业秘密、侵犯著作权等,请点击“违规举报”。

碎片内容

2025年统计学原理复习资料

您可能关注的文档

确认删除?
VIP
微信客服
  • 扫码咨询
会员Q群
  • 会员专属群点击这里加入QQ群
客服邮箱
回到顶部