浅议企业党建思想政治工作与企业管理中的知识管理摘要:在知识管理工作开展的过程中,受到企业员工思想政治意识的影响,使得知识管理的效果...
用强有力的思想政治工作打造新型公安(思想政治工作经验材料)学习心得思想政治工作经验材料用强有力的思想政治工作打造新型公安近几年来,按...
思想政治学科培训心得2012年10-12月我参加了大兴进校组织的思想政治理学科培训工作,聆听了陈红,魏国娟、王立新、和乔自洁等几位专家的谆...
浅谈企业基层党建思想政治工作与生产经营管理的结合摘要:为了提升行业进步与企业竞争力,企业管理方式与理念也在这一过程中不断创新。此种...
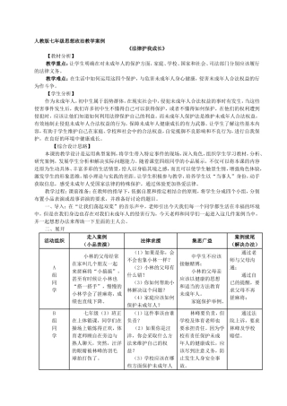
人教版七年级思想政治教学案例《法律护我成长》【教材分析】教学重点:让学生明确在对未成年人的保护方面,家庭、学校、国家和社会、司法部...
浅谈新课程背景下高中思想政治课的教学方法兰州大学附属中学韩世泽高中思想政治课在适应国家课程改革的基础上,紧跟时代潮流,传统的教学模...
----第一章总则第一条为了适应新世纪新阶段军队革命化现代化正规化建设的要求,加强和规范思想政治教育,根据《中国人民解放军政治工作条例...
关于思想政治教育的心得体会思想政治教育心得体会4现在,有很多的学生不愿意主动学习甚至讨厌学习,造成这个现象的主要原因不光是因为学生...
妇女思想政治工作交流材料学习心得实施三大工程形成上下合力促进城市妇女思想政治工作的开展实践使我们深深体会到,省妇联号召开展的美在家...
交警大队思想政治实施要点一、强化民警的思想政治教育,提高民警队伍的政治素质1.坚持把“政治建警,素质强警”作为队伍建设的重点来抓,突...
县委书记强化思想政治建设努力提升执政能力强化思想政治建设努力提升执政能力中共江西省资溪县委书记熊云鹏思想政治建设是领导班子建设的关...
201X年度思想政治建工作总结今年以来,在县委宣传部、卫计局党委的指导下,在党支部的正确领导下,本单位思想政治建设工作坚持以“三个代表...
中学思想政治工作总结201x年度,xx县华山中学思想政治工作始终遵循以人为本的原则,充分发挥党组织的政治核心和战斗堡垒作用,调动全体教职...
公司党委宣传思想政治工作总结(精选多篇)第一篇。2014年公司党委宣传思想政治工作总结xx年是**公司负重爬坡的关键一年,公司党委在落实集...
XX年党建思想政治工作要点2019年,公司党建思想政治工作的总体要求是。深入贯彻党的十九大会议精神,全面落实全国国有企业党的建设工作会议...
公司思想政治工作部部长个人先进事迹材料思想政治工作做的好不好影响着员工工作状态,如何做好思想政治工作呢。这里小编带来的是,大家可以...
优秀思想政治工作者事迹材料发挥思想政治工作优势促进生产工作协调发展同志系吉林石油集团有限责任公司勘察设计院原党委书记、大学本科学历...
做好企业思想政治工作,为企业发展保驾护航做好思想政治思想工作,是企业各项工作的基础。随着我们经济体制改革不断深入和社会主义经济体制...
中原油田消防支队优秀思想政治工作基层单位推荐事迹材料优秀思想政治工作基层单位推荐事迹材料中原油田消防支队十二中队成立于一九七九年,...
以企业文化为切入点加强和改进思想政治工作高度重视思想政治工作,是我们党的优良传统和政治优势如何在新形势下加强和改进思想政治工作,寻...

