精品文档---下载后可任意编辑人力资源和社会保障局 2024 年工作总结和来年工作计划范本 xxxx 年,我局深化学习贯彻党的十九大精神、习...
精品文档---下载后可任意编辑人力资源员工个人工作总结 人力资源员工个人工作总结 1 20__年,人力资源部在__年绩效考核工作的基础上,着...
精品文档---下载后可任意编辑 人力资源净需求评估表人员状况第一年第二年第三年… …需求2.预测年内需求之增加〔减少〕其中:退休 调出...
精品文档---下载后可任意编辑人力资源公司述职报告合集 3 篇 xx 年在公司总经理和公司领导班子的领导下,同部室人员共同努力工作,较好...
精品文档---下载后可任意编辑人力资源制度竞赛题 人力资源制度竞赛题 一、填空题 1、分公司绩效考核指标根据考核类别分为总部数据通报、...
精品文档---下载后可任意编辑人力资源公司总经理职责 人力资源公司总经理职责 1 1、根据公司进展战略,制定人力资源进展战略及年度工作...
精品文档---下载后可任意编辑人力资源公司管理制精品文档---下载后可任意编辑度山东联盛人力资源目 录第一章 总那么第二章 招聘1.招聘目...
公司管理人员和部门工作职责及权限经公司经理班子会议讨论决定,现将公司确定的组织结构中主要管理人员和各部门的职责和权限,下发至各相关...
精品文档---下载后可任意编辑人力资源人员个人总结 2024 五篇 人力资源工作人员总结 1 20__已经悄然过去,上一阶段的工作也基本告一段...
精品文档---下载后可任意编辑人力资源公司年终工作总结范本 在本年度的工作当中,公司人力资源部仔细建立、健全公司人力资源管理系统,确...
精品文档---下载后可任意编辑人力资源公司岗位职责 人力资源公司岗位职责 1 1、制定人力资源制度,并推动、落实各项人力资源政策的实施;...
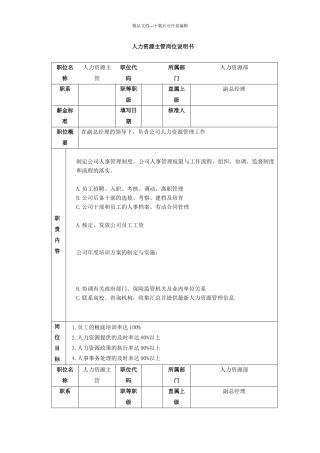
精品文档---下载后可任意编辑人力资源主管岗位说明书职位名称人力资源主管职位代码所属部门人力资源部职系职等职级直属上级副总经理薪金标...
精品文档---下载后可任意编辑人力资源个人工作总结及计划人力资源个人工作总结及计划范文模板篇一 某某年是信托行业在严峻市场形势下实现...
精品文档---下载后可任意编辑人力资源个人工作总结 人力资源个人工作总结 1 一、主要工作完成情况 20__年,是公司业务突飞猛进的一年,...
精品文档---下载后可任意编辑人力资源专业毕业生实习情况汇报材料在这段时间里我不仅在做一些日常的人事工作,还参加了关于各部门第二季度...
精品文档---下载后可任意编辑乌海市人力资源和社会保障局公开目录2024 年 7 月 1 日— 1 —精品文档---下载后可任意编辑第一章组织...
人力资源管理模式传统日本人事制度特征最经常被人们提及来表现传统日本型人事制度和劳务管理特征的三个术语是“企业内工会”、“年功序列制...
高级企业人力资源管理师11 月份考试理论知识部分真题及解析 阐明:1、本真题及答案为王全一 HR 工作室提供的参照答案,非国家正式原则...
IPMA《人力资源战略与规划》模拟试题(一至三章)答案是加粗字体旳选项第一章 导 论1、一般把资源分为四大类( )P4A、自然资源 社会资源...
(一)单项选择题:每题 1 分,只有唯一一种选项对旳 1.根据本课程,增设旳 7 个国家级互联网骨干直联点不包括(c)。A.成都 B.郑州...

