四、监造(检查)和性能验收试验 1 总则 1.1 本章用于本合同协议执行期间对投标方所提供的设备(包括对分包外购设备)进行监造、检验/试...
---------------------------------精选公文范文-------------------------- ----------------精选公文范文---------------- 1 saas 技...
技术服务合同委托方(下列简称甲方) 服务方(下列简称乙方) 本着自愿委托的原则,经甲、已双方协商,就甲方 的项目提供技术服务:标书...
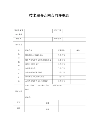
技术服务合同合同评审表评审表编号评审日期客户名称联系人 联系电话客户规定 本单位能力评定内容评审内容评审结论备注资质/能力与否满足...
合同编号:RH-JS-2012 技术服务合同项目名称: 委托方(甲方): 受托方(乙方): 签约日期: 年 月 日签约地点:委托方(甲方):...
土壤化验技术服务合同甲方:乙方:一、合同内容: 甲乙双方经充足协商,达成下列合同,甲方委托乙方进行土壤样品的化验分析,乙方在确保化...
1.1技术服务、技术培训、售后服务的内容和方法1.1.1项目实施方法以及售后服务阐明 我公司将向客户提供免费技术支持,其内容涉及:电话支持...
苏 州 市 职 业 大 学 市场营销(汽车技术服务与营销)专业 实 习 手 册 院 系: 管 理 学 院 院 长: 孙 学 林 实习...
山东省防雷减灾技术服务收费标准序号项目计算单位收 费 标 准一新、改、扩建建(构)筑物1 防雷设计图纸审核元/平方米0.2 按建筑面积...
- 1 -附件 2合同编号:机构内控编号:山东省安全评价技术服务合同( 范 本 )项目名称:委托方(甲方):受托方(乙方):签订地点:...
无人机空中宣传技术服务合同 甲方(委托方): 联系人: 联系电话: 联系地址: 乙方(受托方): 联系人: 联系电话: 联系地址:...
- 9 - 目 录 一、投 标 函 ............................................ 错误!未定义书签。 二、投标报价表 ...................
消防检测方案 建筑消防设施是指建(构)筑物内设置的火灾自动报警系统、自动喷水灭火系统、消火栓系统等用于防范和扑救建(构)筑物火灾的...
工程技术服务合同范本 技术服务合同是指当事人一方以技术知识为另一方解决特定技术问题所订立的合同。技术服务合同中包括技术培训合同和技...
工程技术服务合同书 合 同 编 号 : 建 字 ( )第 号 项 目 名 称 : 建 筑 技 术 服 务 甲 方 : 乙方 : 签定...
中缅天然气、原油管道工程EPC 总承包第四合同项水土保持施工图 技术服务合同 项 目 名 称:中缅天然气、原油管道工程EPC 总承包第四...
技术服务方案 (招标单位名称)采用公开招标的方式确定土地评估服务单位。我公司拟投标,为了规范入围后我公司参与的具体宗地评估项目的评...
Xx 县推进中医临床针灸技术服务发展的情况报告xx 县是“全国基层中医药工作先进单位”,该县中医院是“xx 省中医临床针灸联盟成员单位”...
1 附件1: 中国石油化工股份有限公司 油田勘探开发工程技术服务市场准入各专业基本条件 表1: 重力﹑磁法﹑电法和化探采集市场准入基...
社会消防技术服务管理规定 XX 省消防技术服务管理规定 第一条 为了加强对消防技术服务机构及其执业人员的管理,规范消防技术服务活动,...

