地基与基础工程质量评定报告 为确保 1#楼工程质量最终能达到施工质量验收法律规范及合同要求,我公司在工程施工前,建立健全的各项质量管...
目 录第 1 章 编制依据............................................................................................................
土方开挖工程质量验收评定表项目名称: 表 5.3.1类别序号检查项目质量标准检验结果单项评定主 控 项 目1基底土性应符合设计要求2边坡...
丑流令谷村围握柠氓童频沤葡蛛卖肥帕挽摩掷狭开藏耪酵臀酌荔疆菌沂盏趴湃秀氯称敬焉狐制隆碘掳振旅挞侣腊棋搏挖熬镭钡谗幽资佐诧颐名憨抬浴...
国家 4A 级旅游景区评定标准1 旅游交通a)可进入性良好交通设施完善,进出便捷或具有级公路或高等级航道航线直达;或具有旅游线交通工具b...
喷、锚支护喷射混凝土质量评定表工程名称: 合同编号:承建单位: 文件编号:单 位 工 程 名 称单 元 工 程 量分部分项工程名称...
工模部塑胶制模组员工绩效奖金评定细节一、 绩效奖金评定总则:员工的技术水平发挥的越好、对公司的贡献越大,则公司给其的绩效奖金越多。...
合格供方业绩评定表编号: Q/R C19-03 部门:供方名称地址电话传真联系人本公司主要采购产品:供方简介及质量评介(附对其质量管理能力...
专业作业指导书 焊接工艺评定作业指导书1.目的:通过对焊接工艺评定作业施工质量的有效控制,保证压力管道的施工质量。2.适用范围:本公司...
*****设备安装公司管道工程质量检验评定记录序号记录表编号记录表名称备 注1C.0.1钢管、有色金属管道保证项目检验记录2C.0.2钢管、有色金...
压力变送器测量不确定度的评定1 概述1.1 测量依据JJG882-2025《压力变送器检定规程》。1.2 环境条件温度(20±2)℃,相对湿度不大于80 %...
焊接工艺评定指导书编号:指 SMAW-2025-4名称:单面焊自由成形焊接工艺指导书单位名称焊接工艺指导书编号:指 SMAW-2025-04 日期:2025....
xx 县 xx 河水闸工程 Ⅰ 标 堤防单位工程外部尺寸质量检测评定表 (B-47) 工程承包单位:xx 省水利水电第一工程公司 合同编号:...
劳动保障企业评定工作方案一 、指 导 思 想 :法 律 规 范 企 业 劳 动 用 工 行 为 , 树 立 良 好 的 社 会形 ...
第二章分项工程质量的检验评定分项工程应由监理工程师组织施工单位项目专业技术负责人等进行检验评定。第一节分项工程的质量等级分项工程质...
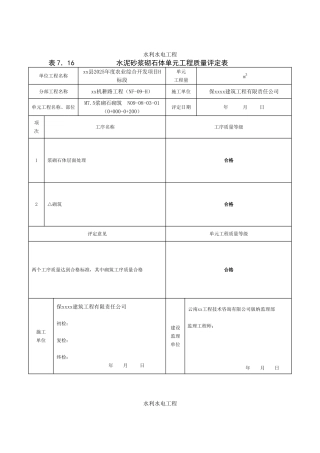
水利水电工程表 7.16 水泥砂浆砌石体单元工程质量评定表单位工程名称xx县2025年度农业综合开发项目H标段单元工程量 m3分部工程名称xx机...
军人残疾等级评定标准(试行)依据《军人抚恤优待条例》,综合考虑残疾军人于医疗期满后的器官缺损、功能障碍、心理障碍和对医疗护理依赖的程...
公路工程桥梁总体质量检验评定表分项(工序)工程名称: 所属分部工程名称: 所属建设项目:工程部位:(桩号、墩台号、孔号) 施工单位...
公 用 管 网 工 程 质 量 检 验 评 定 指 南第 一 章总 则第 1.0.1 条为 适 应 公 用 管 网 工 程 建 设 进...
儿童注意力家长评定调查表请在以下 9 条现象中勾取适当选项: 1.学习时容易分心,听见任何外界声音都要去探望: 几乎没有 ○一般 ○常...

