冷轧的定义是再结晶下的轧制,但一般理解为使用常温轧制材料的轧制.铝冷轧分为板轧和箔轧.厚度在0.15~以上的称为板,0.15~以下的称为箔.欧美...
2023REPORTING冷轧工艺简介课件•冷轧工艺概述•冷轧工艺流程•冷轧工艺设备•冷轧工艺质量控制•冷轧工艺发展前景2023REPORTINGPART01冷轧...
■l冷轧SPCC带钢化学成分和力学性能回归分析杨敏梁锡辉(冷轧板带厂)摘要:分析柳铜冷轧板带厂SPCC钢的化学成分与力学性能相关性,利用性能...
冷轧滚珠丝杠的选择与使用深圳市威远精密技术有限公司李敬宇(留英硕士)滚珠丝杠是智能自动化设备的关键执行部件。随着制成产品的精度要求不...
1、适用范围:本指导书适用于酸洗机组调试阶段酸轧作业区操做工的标准化作业2、引用标准:酸洗工艺技术规程3、岗位职责要求:3.1穿戴好劳动...
轧钢车间设计课程教案井玉安2005.1.20教案用纸内容重点、要点1.车间设计总论摘要:本章主要讲两个大问题,即车间设计(工艺设计)的主要内...
冷轧薄钢板规格(摘自GB/T708—1988)公称厚度宽度600650700(710)7508008509009501000110012501400(1420)150016001700180019002000最小和最...
轧延油(COOLANT)的管理1.压延油的功用:轧制油的基本组成基础润滑油天然植物油和动物脂,合成脂,全溶性精练矿物油。润滑添加剂极压添加...
武钢集团海南有限责任公司岗位人员培训教材-1-2轧钢机组2.1机组简介从美国I2S公司引进,产品规格厚度0.15~2.0mm,宽度600~1250mm,设计年产...
冷轧和热轧区别及优缺点作者:奥宇钢管冷轧和热轧都是型钢或钢板成型的工序,它们对钢材的组织和性能有很大的影响,钢的轧制主要以热轧为主...
冷轧变形对镀镍钢带腐蚀性能的影响冷轧变形对镀镍钢带腐蚀性能的影响3钱峰1,2,潘勇1,2,33,周益春1,2,31.湘潭大学材料与光电物理学院,湖南湘...
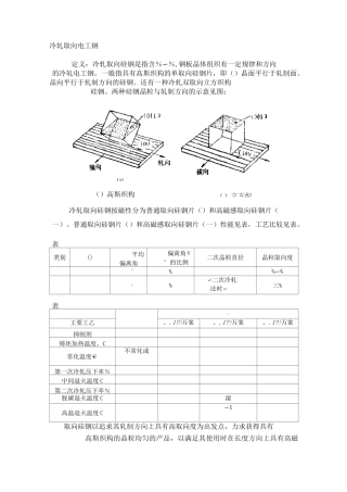
()立方织冷轧取向电工钢定义:冷轧取向硅钢是指含%〜%,钢板晶体组织有一定规律和方向的冷轧电工钢。一般指具有高斯织构的单取向硅钢片...
冷轧常用专业词汇表一、首钢京唐(酸轧机组)常用词1.entryW/Bconveyor入口步进梁运输机2.entrycoilturner旋转台3.entrycoilcar入口钢卷车4...
查看完整版本:[--冷扎板与热扎板的金属力学性能到底有多大区别--]中国机械CAD论坛->工程材料->冷扎板与热扎板的金属力学性能到底有多大区别...
钢板的分类:1、按厚度分类:(1)薄板(2)中板(3)厚板(4)特厚板2、按生产方法分类:(1)热轧钢板(2)冷轧钢板3、按表面特征分类:...
、基本情况在冶金工业产生的工业废水中,冷轧工艺所排除的工业废水成分复杂,有主工艺组排除的含稀油及乳化液废水;有来自热镀锌机组和彩涂...
上海宝信软件股份有限公司ShanghaiBaosightSoftwareCo.,Ltd.河北钢铁股份有限公司邯郸分公司邯钢东区CSP冷轧MES改造制造管理系统需求规格说...
第41卷第5期2005年5月机械工程学报CHINESEJOURNALOFMECHANICALENGINEERINGVO1.41MayNO.52005锰和硅添加对重度冷轧及退火后珠光体钢力学性...
冷轧薄板加工硬化指数及塑性应变比的测定及分析黄微涛向浪涛张丽萍(重钢股份公司钢研所)摘要:测定重钢生产的St14/SPCE的n值、r值,对试验...
文字大小:-+【产品牌号及标准】[可供规格范围]宝钢企业标准相当国外标准说明标准号牌号标准号牌号一般用Q/BQB403Q/BQB402St12SPCCDIN162...

