小组和个人评价方案总纲:班级将采取组员和小组考核共存方案,即:既要考核班上所有学生,同时也要对学习小组进行考核,并在各类助学金、三...
县纪委在反腐倡廉协调小组会的讲话 同志们: 反腐倡廉宣传教育工作是党风廉政建设的一项基础性工作,也是一项长期的重要的工作。过去的一...
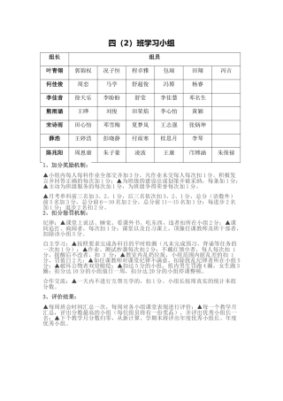
四(2)班学习小组组长组员叶青翎郭锦权况子恒程卓雅包瑞田翔冯吉何佳俊周恋马学舒超俊冯博杨睿李佳音徐天乐李盼盼舒莹李佳慧邓名生熊雨涵...
竞选小组长的发言稿 五年级苏伊科 尊敬的老师,亲爱的 同学们: 大家早上好。 我叫苏伊科,是五年级的一名小学生,今天我能参加这次竞...
乒乓球兴趣小组活动总结2014 学年下学期我校第二课堂的乒乓球兴趣小组活动在领导的大力支持下,和学生的积极参与配合下,开展得挺成功的。...
乒乓球兴趣小组活动总结一、基本情况:本学期所辅导的乒乓球队员主要是由四、五、六年级的部分对乒乓球感兴趣的学生组成。通过本学期的课余...
低年级怎样进行小组培训结题报告于 2013 年 6 月启动,已进行了一年多的实验研究。在活动中,把课程标准的新思想、新理念和数学课堂教...
如何提高化学课小组合作的效率许家沟乡二中 武卫珍做为一名新参加工作的教师,也是第一年任教化学,今天来参加这个研讨会,主要是向大家多...
XX 学院大学生逃课现象调查报告调查原因 在大学校园里,逃课已是普遍存在的现象。结合大学生选课的现状,分别从学生、学校、教师、家庭和...
初中数学课堂小组合作学习活动调查问卷统计及分析报告( )1、你喜欢在数学课堂中采用小组合作学习这种学习方式吗? A、喜欢/49 B、较喜...
小组合作学习调查问卷 亲爱的同学:你好!首先感谢你对此次问卷调查的支持!为了让你更加轻松愉快高效地学习,健康快乐成长,新学期一个月...
在区委反腐败协调小组会议上的讲话,党风廉政创新机制 加强沟通配合增强整体合力 同志们: 为进一步推动全区党风廉政建设和反腐败工作,...
田径兴趣小组活动总结 陈和涛根据党的教育方针:使受教育者在德育、智者、体育等方面得到全面发展,要贯彻这个方针,仅依靠学校第一课堂是...
合作小组名称及口号快乐无限组:课堂因展现而精彩,人生因理想而美丽,生命因奋斗而高贵。奋起上进组:在动态中探索,在快乐中求知,在情感...
2014-2015 木鱼中心学校篮球兴趣小组活动计划 一、指导思想: 为全面推进素质教育,增进学生健康,丰富学生业余活动,促进 学生全面发...
音体美组小组合作学习经验交流:对小组长多层次全方位的培训 芦庙中心中学 刘敏小组合作学习是我校的特色,它的意义在于:合作成就大事,...
二年级数学小组合作学习的规则及要求为了更好的推进本年级生本试验”,体现课改新理念,让学生变成学习的主体,更好的发挥小组合作的作用,...
如何开展小组合作学习,培养学生自主学习的能力英语课也就是英语语言实践课,语言实践需要合作才能进行。这就要求教师充分利用 40 分钟的...
孟津县双语实验学校 班 周“小组互学”评价表组别组名小组成员组训得分级别第一组第二组第三组第四组第五组第六组第七组第八组第九组第十...
词汇教学中的小组合作学习Oral practicea. 教师呈现完新词,教师要求学生指着自己的身体部位,全 班 学 生 跟 老 师 练 习 “ ...

