电脑桌面
添加小米粒文库到电脑桌面
安装后可以在桌面快捷访问

初中数学课堂小组合作学习活动调查问卷统计及分析报告VIP免费

初中数学课堂小组合作学习活动调查问卷统计及分析报告_第1页
1/8
初中数学课堂小组合作学习活动调查问卷统计及分析报告_第2页
2/8
初中数学课堂小组合作学习活动调查问卷统计及分析报告_第3页
3/8
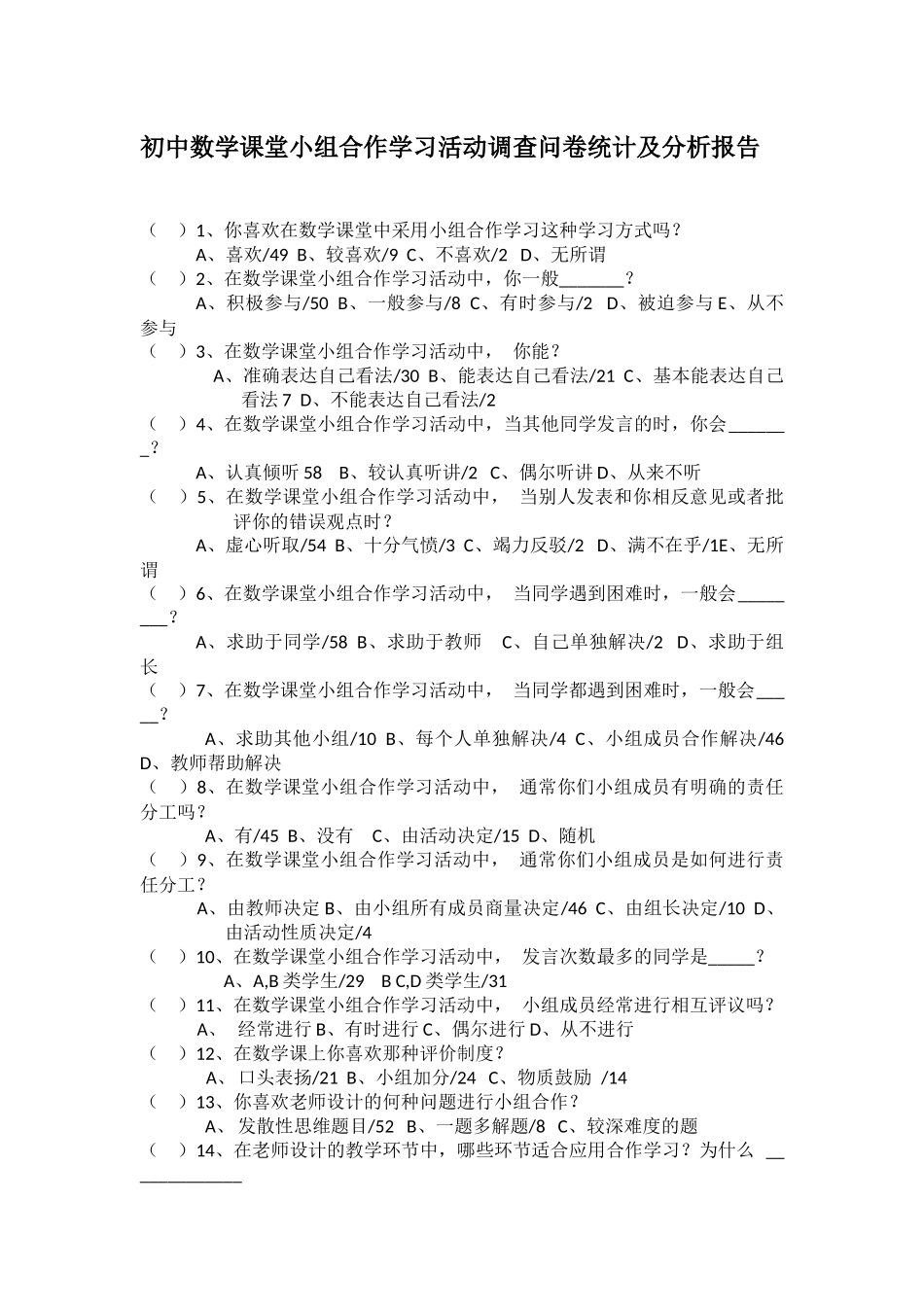
初中数学课堂小组合作学习活动调查问卷统计及分析报告( )1、你喜欢在数学课堂中采用小组合作学习这种学习方式吗? A、喜欢/49 B、较喜欢/9 C、不喜欢/2 D、无所谓( )2、在数学课堂小组合作学习活动中,你一般_______? A、积极参与/50 B、一般参与/8 C、有时参与/2 D、被迫参与 E、从不参与( )3、在数学课堂小组合作学习活动中, 你能? A、准确表达自己看法/30 B、能表达自己看法/21 C、基本能表达自己看法 7 D、不能表达自己看法/2( )4、在数学课堂小组合作学习活动中,当其他同学发言的时,你会_______? A、认真倾听 58 B、较认真听讲/2 C、偶尔听讲 D、从来不听( )5、在数学课堂小组合作学习活动中, 当别人发表和你相反意见或者批评你的错误观点时? A、虚心听取/54 B、十分气愤/3 C、竭力反驳/2 D、满不在乎/1E、无所谓( )6、在数学课堂小组合作学习活动中, 当同学遇到困难时,一般会________?A、求助于同学/58 B、求助于教师 C、自己单独解决/2 D、求助于组长( )7、在数学课堂小组合作学习活动中, 当同学都遇到困难时,一般会_____? A、求助其他小组/10 B、每个人单独解决/4 C、小组成员合作解决/46 D、教师帮助解决( )8、在数学课堂小组合作学习活动中, 通常你们小组成员有明确的责任分工吗?A、有/45 B、没有 C、由活动决定/15 D、随机( )9、在数学课堂小组合作学习活动中, 通常你们小组成员是如何进行责任分工?A、由教师决定 B、由小组所有成员商量决定/46 C、由组长决定/10 D、由活动性质决定/4( )10、在数学课堂小组合作学习活动中, 发言次数最多的同学是_____? A、A,B 类学生/29 B C,D 类学生/31( )11、在数学课堂小组合作学习活动中, 小组成员经常进行相互评议吗? A、 经常进行 B、有时进行 C、偶尔进行 D、从不进行( )12、在数学课上你喜欢那种评价制度? A、口头表扬/21 B、小组加分/24 C、物质鼓励 /14( )13、你喜欢老师设计的何种问题进行小组合作?A、 发散性思维题目/52 B、一题多解题/8 C、较深难度的题( )14、在老师设计的教学环节中,哪些环节适合应用合作学习?为什么 _____________A、题型讲解/11 B、互助提升/42 C、互助探究/7( )15、在小组合作学习过程中,你喜欢老师________? A、站在一边看 B、参与某些小组的讨论/60 C、监督学生 D、无所谓( )16、你认为数学课堂的小组合作学习...

1、当您付费下载文档后,您只拥有了使用权限,并不意味着购买了版权,文档只能用于自身使用,不得用于其他商业用途(如 [转卖]进行直接盈利或[编辑后售卖]进行间接盈利)。
2、本站所有内容均由合作方或网友上传,本站不对文档的完整性、权威性及其观点立场正确性做任何保证或承诺!文档内容仅供研究参考,付费前请自行鉴别。
3、如文档内容存在违规,或者侵犯商业秘密、侵犯著作权等,请点击“违规举报”。

碎片内容

初中数学课堂小组合作学习活动调查问卷统计及分析报告

您可能关注的文档

精品文库+ 关注
实名认证
内容提供者

小学学习各类资料大全

相关文档

确认删除?
VIP
微信客服
  • 扫码咨询
会员Q群
  • 会员专属群点击这里加入QQ群
客服邮箱
回到顶部