英文面试技巧在面试刚开始的时候不要过度彰显你的自信,而应当把所有的注意力集中在你的谦虚和礼貌上。彬彬有礼的态度和语气会给 面试 官...
INTERVIEW 1“ Screening ”or “ Traditional ” InterviewEmployer: (E) Applicant: (A)E: Mr, Suzuki. thank you for c...
面试技巧和注意事项和实战经验面试技巧及注意事项在大学生毕业就业时,面试是一种非常重要的过程,有些大学生在这个过程中感到不知所措,或...
面试技巧精髓资料汇总四一、不得不提防的五大面试陷阱..........................................2二、掌握 10 个压力面试题及解答技巧....
礼貌礼节1、掌握面试礼仪全攻略,轻敲门,勿摆头,转身关门,勿看人家的资料。 2、积极打招呼,适时的进行面试自我简介。 3、记住主考官...
面试技巧 101 招 面试是一件复杂、耗时的事情,它需要缜密的思考和详尽的计划。不管主持面试是不可或缺的工作还是临时指派的任务,101 ...
1、请你自我简介一下你自己,回答提醒:一般人回答这个问题过于平常,只说姓名、年龄、爱好、工作经验,这些在简历上均有,其实,企业最但...
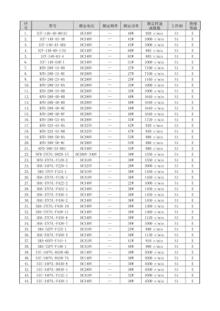
序号型号额定电压额定频率额定功率额定转速或极数工作制绝缘等级1.ICF-140-40-8R(A)DC340V—40W920 r/minS1E2.ICF-140-43-4RDC340V—43W10...
构造化面试指导一、工作爱好姓名_______ 申请职位__________________你认为工作(职位)包含什么?_______________________________你为何申...
电话面试技巧全攻略来源:新华网 日期: -11-26 与现场面试相似,电话面试也有其需要注意与掌握的技巧及有关事宜,而这些极具特色的细节...
第一部分 面试技巧分析面试规定在我国公务员录取考试中,应试者通过笔试之后,假如你的成绩是在优胜者的行列之中,就要按一定比例(如 1∶...
面试技巧和注意事项和实战经验面试技巧及注意事项在大学生毕业就业时,面试是一种非常重要的过程,有些大学生在这个过程中感到不知所措,或...
Case QuestionsCase questions are most commonly used in consulting interviews, but they can be used in other situa...
招 聘 实 用 手 册目 录一、胜任特征的描述:.............................................................3技能:.................
面试技巧 101 招 面试是一件复杂、耗时的事情,它需要缜密的思考和详尽的计划。无论主持面试是不可或缺的工作还是临时指派的任务,《面...
构造化面试技巧作为人事部门的工作人员,在面试应聘者的时候,要准备一套实用性较强的构造化面试系统。使用一套相似原则,可以在应聘者之间...
采购管理第 24 课时讲义-求职面试技巧第一节 求职准备一、引言(变化求职观念)此前我们在生产线上、在流水线上工作时可曾考虑过你离开...
酒店前厅部经理职位阐明书 职位名称: 前厅部经理所属部门: 前厅部直接上级: 总经理直接下属: 前厅主管、领班岗位本职:前厅营业及服务...
采购师面试常常遇到的问答1、有一批物料你已经下订单告知供应商生产,但接到告知说由于客户已取消此订单,但企业其他的产品又不也许用到。...
构造化面试技巧作为人事部门的工作人员,在面试应聘者的时候,要准备一套实用性较强的构造化面试系统。使用一套相似原则,可以在应聘者之间...

