1 .引言 泵作为一个工业产品,在输送介质及作为动力源方面已经获得越来越广泛的应用,适用于各种专门场合的船用泵、消防泵、排污泵、潜...
水泵试题 一.填空 1.在相同功率和转速下,泵比风机的几何尺寸小是因为( )。 答案:泵的流体介质密度较大。 2.在泵或风机的工况调...
泵房(站)设计一般规定 ( 试 行 ) 一、 一般规定 除执行本规定外,重点执行国家规范《室外排水设计规范》(GB50014-2006)、《室...
水泵智能控制器T8型
水泵机组启动试运行技术报告 一、 工程概况 1、 设计指标:泵站工程等别为Ⅲ等,工程规模为中型。主要建筑物为3 级,次要建筑物为4 ...
水泵制造、安装及验收标准 一、水泵采用的主要相关专业标准: 1. IS02858-1975(E)《轴向吸入离心泵(16bar 级)一标记,额定性能点和...
水泵故障维修方案实践中处理故障,因根据具体问题,实际分析,应遵从先外后里的原则,切勿盲目操作。病症一、水泵无法启动常见原因:填料过...
11.19 生产水、生活水、消防水、循环水离心水泵操作 11.19.1 离心式水泵的操作与维护 ● 离心泵启动前的检查与准备 (1) 水泵启动前...
消 防 水 泵 接 合 器 及 室 外 消 火 栓 安 装 NO: S-12 A 版 第 0 次 修 改 第 1页 共 13页 编 制 人 ...
水泵振动常见原因
中 国 化 学 工 程 总 公 司 施 工 工 艺 标 准 QB-CNCEC J050502-2004 1 0 8 室外消防水泵接合器及地上消火栓安装施...
水 泵 技 术 规 范 书 二 ○一三年十一月 - I - 目 录 1. 概述............................................................
前 言 本 标 准 是 根 据 煤 炭 工 业 部 《 煤 矿 安 全 规 程 》 中 的 有 关 规 定 , 总 结 近 年 来...
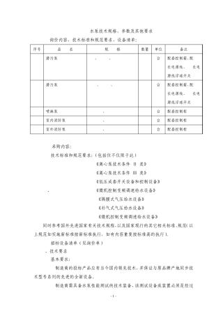
- 1 - 水泵技术规格、参数及其他要求 1. 询价内容、技术标准和规范要求、设备清单: 序号 品 名 规 格 数量 单位 备注 1 潜...
技 术 协 议 1 水泵技术要求 一、 技术要求 1、生产厂家必须通过国家 ISO9001 质量体系认证。电机必须与水泵在厂内整装试验。电...
----- 水泵扬程简易估算法----- 暖通水泵的选择:通常选用比转数ns 在130~150 的离心式清水泵,水泵的流量应为冷水机组额定...
隔振弹簧隔振效率计算书●弹簧选型参数第1页 共6页设备名称设备位号设备型号安装位置水泵工作重量W1水泵运行重量1512kg惯性地台重量W2惯性...
1 水泵基本性能实验 一、实验装置 整个系统的实验装置工艺系统图见图1。 号水泵号水泵排至地下蓄水池阀11阀10DN50阀6涡轮流量计涡轮流...
思考题与习题 3-1 水泵的基本性能参数有哪几个?它们是如何定义的? 3-2 一离心泵装置,转速n=1450r/min,运行扬程H=25m,流量Q=180m3/...
水泵引水筒的设计与运行 目录 1. 水泵引水筒的作用及原理 2. 水泵引水筒的设计与计算 3. 水泵引水筒的安装形式 4. 水泵引水筒的制...


