下载后可任意编辑保利春天花语 1#~16#楼及相应地下室竣工自评报----------------------------精品 word 文档 值得下载 值得拥有------...
下载后可任意编辑人防工程堵漏施工单位伸缩缝堵漏厂家交接缝堵漏施工公司锦峰公司专业高空水下防水堵漏施工单位:倒锥壳伞形水塔堵漏公司,...
下载后可任意编辑二〇一一年度施工单位入围招标招标书编号:JSCN-BG2024001江苏省广播电视信息网络股份有限公司无锡分公司二〇一一年二月目...
下载后可任意编辑 主体工程分部质量自评报告一、工程概况婺源县建材商贸城 7#位于婺源县才仕大道,建筑面积 8089.44㎡,建筑高度为 11....
下载后可任意编辑中国进出口商品交易会特装布展施工单位资质认证管理办法 中国进出口商品交易会(以下简称广交会)为保障安全,加强特装布...
下载后可任意编辑施工单位目录施工单位定义介绍 施工单位的质量责任和义务 关于施工单位的注意事项 施工单位资质的分类 1. 专业承包 ...
90下载后可任意编辑项目管理制度 90下载后可任意编辑目 录第一章、进场须知…………………………………………………3第二章、现场管理人...
下载后可任意编辑与项目管理单位、专业项目施工单位的工作协调与管理措施 一、与项目管理单位的协调与管理措施:项目管理单位的组成必须有...
下载后可任意编辑深圳市地铁集团有限公司关于轨道交通三期工程 BT 工程施工单位考核管理办法(暂行)办法 第一章 总 则第一条 [目的] ...
下载后可任意编辑书香铭邸项目施工现场管理办法《乙方》一、施工现场必须具备的条件:1、工程开工前承包人必须按发包人提供的平面图在指定...
下载后可任意编辑表 B.0.1 施工组织设计/(专项)施工方案报审表工程名称: 编号:致: (项目监理机构) 我方已完成 工程施工组织设...
下载后可任意编辑附件 6建筑施工单位排放污染物申报表(试行)组织机构代码□□□□□□□□-□(□□) 单位名称(盖章) 法定代表人(签...
下载后可任意编辑附件 2 施工单位基础管理考核评价表(100 分)项目名称:渤海大道一期工程 合同段:金州新区段第二合同段工程 施工单...
南京地铁工程建设用表(管理类 修订)施工单位用表下载后可任意编辑南 京 地 铁 工 程承包单位:中煤第三建设(集团)有限责任公司 ...
下载后可任意编辑CB03 施工图用图计划报告(承包[ ]图计 号)合同名称: 合同编号:致:(监理机构)我方今提交 工程(名称及编码)...
给排水施工单位安全操作规程 总 则 工程项目安全是工程项目管理中不可缺少的重要组成部分。它贯穿于施工的全过程,交融于各项专业技术管...
1 海南富力海洋欢乐世界第二标段新增一台500KVA 变压器配电安装工程 结 算 资 料 施工单位:海南康德泰电力开发有限公司 二○一四...
下载后可任意编辑对施工单位的管理办法为了使本工程各项管理工作满足建设单位管理要求,确保施工管理的各项工作有序、按标准在受控状态下进...
下载后可任意编辑 建设工程施工单位安全生产、文明施工责 任 状单位名称: 工程名称: 2024 年沈阳蒲河新城道路排水工程(一期) 沈...
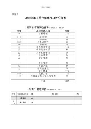
下载后可任意编辑附件 22024年施工单位年底考核评分标准附表 1:管理评价部分分值权重表(100 分)序号考核系统名称权重一工程管理13%(...

