目 录第一章 编制依据..........................................................31.1 图纸..........................................
目 录一、工程概况_______________________________________________________________________1二、施工准备____________________________...
房屋建筑和市政基础设施小额工程施工 招标文件招 标 编 号: 项 目 名 称: xxxxx 街道社区卫生服务中心综合楼工程 招 标 人...
目 录第一章 胜任程度及信誉.................................................................................1第一节 公司近三年来...
工程设计计算书一、工程概况菏泽某综合楼位于菏泽市开发区,北接立交桥,南临中华路,东临火车站。工程地上建筑面积 25686.63m2,建筑层数...
目录第一章 技术标.................................................................2第 1 节 概述..................................
**省工程施工招标文件 招 标 项 目: 门 诊 综 合 楼 招 标 单 位: ** 县综合垦殖场职工医院 (章) 法定代表人: ** ...
技 术 交 底 记 录表C2-1编号08-C2-004工程名称XX综合楼交底日期2025.11.10施工单位XX公司分项工程名称风管安装交底提要风管安装工艺...
目 录一、 工程概况 ......................................................... ......... ......... ......... ......... ........
第五节 混凝土工程一、概况本 工 程 基 础 采 纳 交 叉 梁 式 筏 板 基 础 , 基 础 梁 尺 寸 :1100x1500mm 、 1...
安全生产策划书审批表工程名称编制人(项目经理)编制日期 年 月 日评审意见评审部门负责人企业评审部门工程部门技术部门质量安全部门人...
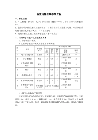
垂直运输及脚手架工程一、垂直运输1、本工程设 3 台塔吊,其中 2 台 H3/36B(臂长 60 米)、1 台 ST50/15(臂长 50米)。 2、装修...
********工程编号:FA-06创优规划方案编制:初审:审核:批准: XXXX 年 XX 月 XX 日目 录第一节 编制说明..........................
广 东 省 建 设 工 程 优 质 结 构 奖质 量 创 优 计 划 二 0 一四年六月二十三日目 录一、工程概况....................
德州市***综合楼钢 结 构 构 件 加 工 方 案山东***建设有限公司2005 年 12 月 20 日目 录一 、 编 制 依 据 ...........
广东省 xxx 综合楼项目代建招 标 文 件招 标 人 : xxx招 标 代 理 机 构 : xxx 编 制 时 间: 2025 年 08 月 ...
**数据园一期防水工程招 标 文 件**省**工程有限公司**数据园项目部2025 年 4 月一、投标须知:1、招标项目名称:**数据产业园综合楼...
钢结构施工分包合同发包方(以下简称甲方):xxx承包方(以下简称乙方): 根据《中华人民共和国合同法》、《中华人民共和国建筑法》以及...
房屋建筑和市政基础设施工程施工 招标文件招 标 编 号: 项 目 名 称:**** 山庄二期扩建行政综合楼附属边坡支护工程 招 标 人...
德州市***综合楼钢 结 构 安 装 方 案山东**建设有限公司2006 年 02 月 20 日目 录第一章 编制依据............................

