1 / 46 施工索赔是指对并非由于自己的过错,而是由于应由合同对方承担责任的情况造成的实际损失向对方提出给予补偿的要求。在市场经济条...
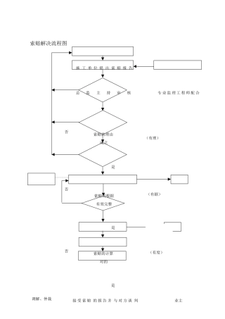
索赔管理流程步骤操作流程图控制要点管理部门主责配合1 1、 索赔员(或维修顾问)接待客户时应做到:1) 详细了解客户车辆故障情况;2)...
案例一:背景:某施工单位(乙方)与某建设单位(甲方)签订了某项工业建筑的地基处理与基础工程施工合同。 由于工程量无法准确确定, 根...
某项目承包人与发包人签订了施工承包合同。合同工期为22 天; 工期每提前或拖延1 天,奖励(或罚款) 600 元。按发包人要求,承包人在...
下载后可任意编辑合同管理与索赔案例(一) 《案例 1》某建筑工程采纳邀请招标方式。业主在招标文件中要求: (1)项目在 21 个月内完成,...
下载后可任意编辑合同管理与索赔案例(一)《案例 1》某建筑工程采纳邀请招标方式。业主在招标文件中要求: (1)项目在 21 个月内完成, ...
下载后可任意编辑合同管理与索赔案例(一)《案例 1》某建筑工程采纳邀请招标方式。业主在招标文件中要求: (1)项目在 21 个月内完成, ...
简述桥梁工程施工变更索赔中需注意的几个问题摘要: 在工程施工合同管理中,施工变更索赔占据着非常重要的地位,做好施工变更索赔工作、真...
1 施工索赔管理随着市场经济的发展,建筑市场的逐步完善,针对目前大多数工程项目均是低价中标高价索赔的现状,我查看了公司现有的资料,...
下载后可任意编辑代理进口俄罗斯钢材未能履约的索赔谈判朱广洋 Y02108204 杨桂荣 Y02108209范瀚文 Y02108211 刘明 Y02108212袁珂 Y0...
中国疫苗事故索赔:鉴定难,赔偿少导语:近日,湖南广东四川有 4 名婴儿注射乙肝疫苗后死亡。家属向医院提出索赔,官方称尚不能确定死因...
、工程索赔工程索赔是指在建设工程施工合同履行中,当事人一方由于另一方未履行合同所规定的义务而遭受损失时,向另一方提出赔偿要求的行为...
监理工程师处理索赔的一般原则[ 工程类精品文档 ] 本文内容极具参考价值 , 如若有用 , 请打赏支持 , 谢谢 ! 【学员问题】监理工...
下载后可任意编辑一、 工程索赔( 一) 主要考核知识点: 1、 工程索赔的基本概念在合同的实施过程中, 合同一方因对方不履行或未能正确...
下载后可任意编辑工程索赔注意事项1下载后可任意编辑工程索赔注意事项一、 工程索赔的概念 索赔是在工程承包合同履行中, 当事人一方由于...
下载后可任意编辑工程索赔注意事项12024 年 4 月 19 日下载后可任意编辑工程索赔注意事项一、工程索赔的概念索赔是在工程承包合同履行...
浅谈变更索赔管理,提高经济效益 1 、变更索赔的意义 索赔管理是施工合同管理的重要组成部分,根本任务是当施工合同实施过程中出现计划...
下载后可任意编辑班级: 12 级土木辅修班 原班级: 12 级工程管理 学号: 122040 3 姓名: 蔡韵仪业主方的施工索赔管理讨论摘要改革...
下载后可任意编辑下半年吉林省公路造价师理论与法规施工索赔和反索赔的探讨考试题下载后可任意编辑 下半年吉林省公路造价师《理论与法规》...
因发包人的原因致使工程停建、缓建的承包人因此造成的停工、窝工、材料和构件积压等损失和实际费用如何赔偿 发布时间:2010-05-31 15:10:...

