记叙文1.六要素: 人物、时间、地点、事件的起因、通过和成果。2.人称: 第一人称(真实可信)、第二人称(愈加亲切)和第三人称(愈加广泛)。3....
高中文言虚词——副词(1)时间副词 ① 表过去既、业、已、曾、尝、适、初、曩、昔、向、乡(译为“已经、过去、刚刚”)a.适得府君书。...
《文化生活》常考知识点归纳第一单元:文化与生活第一课:文化与社会一、文化的特点:① 从文化与人类社会的关系看:文化是人类社会特有的...
中考历史知识点归纳总结中考历史知识点归纳总结历史这一科目在中考的考点就是依托我们的背诵,在中考之前对所学习的知识点做归纳总结是很重...
五年级语文的知识点归纳 生字成词 徘徊、烟波浩渺、篝火、萌动、清澈、旖旎、瑞士、莱芒湖、无边无垠、碧波万顷、雄伟雄奇、燕园、点缀 ...
七年级地理上册知识点总结一、地球第一节:地球的形状和大小 ① 地球是一种两极稍扁,赤道略鼓的椭球体。 ② 葡萄牙航海家麦哲伦带领的...
小学英语知识点汇总 一、名词复数规则1.一般状况下,直接加-s,如:book-books, bag-bags, cat-cats, bed-beds2.以 s. x. sh. ch ...
五年级(上册)数学知识点归纳人教版小学数学五年级(上册)各单元【知识点】第一单元《小数乘法》一、小数乘整数的计算措施:1、先将小数转...
高中有机化学知识点归纳和总结(完整版)一、同系物构造相似,在分子构成上相差一种或若干个 CH2原子团的物质物质。同系物的判断要点:1、通...
《圆》章节知识点复习提议收藏下载本文,以便随时学习!一、圆的概念集合形式的概念:1、圆可以看作是到定点的距离等于定长的点的集合;2、...
七年级英语知识点归纳人教版 Unit 5 1.答复 why 的提问要用 because 2.Kind of 相称于副词,修饰形容词或副词,意为“略微,有点...
五年级语文知识点归纳整理 多音字: 哼:hèng 哼,我不信 hēng 哼唧 哼哧 难:nán 困难 nàn 劫难 词语解释: 礁石:河流、...
劝学知识点归纳整理 劝学的文学及文体常识归纳整理: 《劝学》作者是荀子,名况,字卿,战国末期赵国人,先秦儒家学派的最终裔表。荀子是...
人教版初中英语语法归纳1 (see 、hear 、notice 、find 、feel 、listen to 、 look at (感官动词)+do eg:I like watching ...
新概念英语第一册知识点归纳与讲解短语、词组归纳 由动词开头构成的短语、词组诸多。复习时应分类处理:一、动词+介词1.look at…看…,...
五年级数学上册复习知识点归纳总结第一单元 :小数乘法一、小数乘法计算措施:按整数乘法的法则算出积;再看因数中一共有几位小数,就从积...
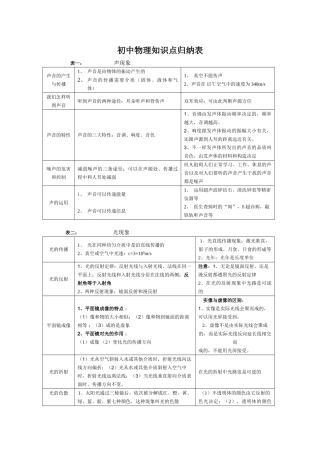
初中物理知识点归纳表表一: 声现象声音的产生与传播1、 声音是由物体的振动产生的2、 声音的传播需要介质(固体、液体和气体)1、 真...
一年级语文知识点归纳 偏旁 名称 例字 厂 厂字头 原 火 火字旁 炼、炮 冫 两点水 净、冰 户 户字旁 房、扇 丷 倒八 单、...
五年级数学的知识点归纳 一、意义 1、小数乘整数:求几种同样加数的和的简便运算。 如:3.2+3.2+3.2+3.2+3.2 改用乘法算式表达为(3.2×...
冀教版二年级数学知识点归纳 1、表内除法的学问点: (1)理解平均分的意义。会根据表内乘法,计算简洁的除法。 (2)会用乘法口诀求商。 (...

