教 育 心 理 学 -----物 理 2 班 1..教 育 心 理 学 : 是 研 究 学 与 教 的 基 本 心 理 规 律 的 科 学...
教育心理学题库1000 道11.我国心理学家通常将十二岁至十四五岁的年龄时期,称做:( ) A.童年期B.少年期C.青年期D.中学生期12.著名的瑞士...
《教育心理学》经典案例分析(一)【案例一】听蚂蚁唱歌有这样一个真实的事例: 几个学生正趴在树下兴致勃勃地观察着什么,一个教师看到他...
第 1 页 共 10 页《教育心理学》试卷得分评阅人 一、单项选择题( 共 15 小题,每小题1 分,共 15 分)1、第一个系统的论述教育...
第一章教育心理学概述第一节教育心理学的研究对象与研究内容1、教育心理学的研究对象教育心理学是一门研究(学校情境中学与教的基本心理规...
精心整理精心整理教育心理学名人名着理论统计卡普捷列夫俄国1877 年《教育心理学》第一部正式以教育心理学命名的教育学着桑代克美国1903 ...
1 / 11 北师大版教育心理学考试大纲整理第一章教育心理学概述§1 教育心理学的研究对象与研究内容1、 ○1 教育心理学研究的五个要素...
1 011 年教育心理学和教育学案例分析题及答案解析 一位热情而热爱教育工作的教师为了使学生更好地学习及提供一个更有情趣的学习环境。新...
学前教育心理学 1/10 全国2003 年4月高等教育自学考试 学前教育心理学试题课程代码:00882 第一部分 选择题(共40 分) 一、单项...
2014 中 小 学 教 师 招 聘 考 试 教 育 心 理 学 与德育 工作基础知识 复 习 资 料 【 教 育 心 理 学 】 第...
学 习 动 机 的 激 发 是 指 在 一定 教 学 情 境 下 , 利 用 一定 的 诱 因 ,使 已 形 成 的 学 习 需 ...
下载后可任意编辑教育年终个人工作总结与教育心理学学习的体会汇编教育年终个人工作总结教育年终个人工作总结的文章,一年来,仔细学习贯彻...
下载后可任意编辑教育开放日及行风建设活动总结与教育心理学学习的体会汇编教育开放日及行风建设活动总结为贯彻落实中纪委六次全会精神和我...
下载后可任意编辑教育年终考核总结与教育心理学学习的体会汇编教育年终考核总结 老师年终考核总结 年终考核总结【教育年终考核总结一】一...
学前教育心理学模拟卷第 1 页 共 15 页学前教育心理学( 00882 )模拟卷一第一部分选择题(共40 分)一、单项选择题(本大题共20 ...
《学前教育心理学》核心考点第一章绪论第一节教育心理学概述一.教育心理学的界定(一)教育心理学的定义广义:是指研究教育实践中各种心理...
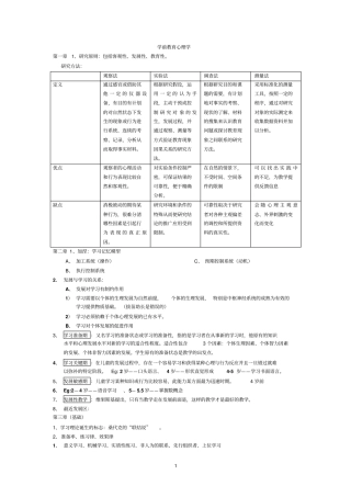
1 第一章1、研究原则:包括客观性、发展性、教育性。研究方法:观察法实验法调查法测量法定义通过感官或借助其他一定的仪器设备,有目的有...
1 学前教育心理学第一章1、研究原则:包括客观性、发展性、教育性。研究方法:观察法实验法调查法测量法定义通过感官或借助其他 一 定 ...
作业1.第 4 题认为迁移是具体的、有条件的迁移理论是()B.相同要素说2.第 8 题美国心理学家研究认为,在儿童的安慰、 帮助和同情等...
2011 年教师资格考试中学教育心理学各章节习题答案与解析(全)第一章教育心理学概述一、单项选择题(下列各题所给选项中只有一个符合题意...

