酸碱中和滴定【考点精讲】1.实验原理利用酸碱中和反应,用已知浓度的酸(或碱)来测定未知浓度的碱(或酸)的实验方法。以标准盐酸溶液滴定...
第一课时沉淀溶解平衡学案1.一些电解质如BaSO4在水中只能溶解很少、可以说是难以溶解,所以称为______________。尽管这些电解质难以溶解于...
第2课时常见的弱电解质学习目标:1.能够运用水的离子积常数进行有关计算。(重点)2.能够从化学平衡的角度,理解外界条件对弱电解质电离平衡...
导学案:专题3第二单元溶液的酸碱性第1课时课前预习问题导入现有一瓶无标签试剂,欲知其酸碱性。如何测定?溶液呈酸性或碱性的实质是什么?...
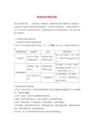
影响盐类水解的因素[核心素养发展目标]1.变化观念与平衡思想:了解影响盐类水解平衡的因素,能多角度、动态地分析外界条件对盐类水解平衡的...
溶液的配制及分析学习目标:初步学会配制一定物质的量浓度溶液的实验技能.复习回顾:什么叫溶液质量分数?怎样配制一定量溶液质量分数的溶...
【第二节】水的电离和溶液的酸碱性学案【高考说明】1、了解水的电离和水的离子积常数2、了解溶液的pH值的定义,能进行pH的简单计算3、初步...
溶液中的三个守恒【考点精讲】虽然电解质在水溶液中可能发生电离、水解等多种变化,使各种分子、离子浓度的计算和比较变得错综复杂,但只要...
水的电离和溶液的酸碱性李仕才【考纲要求】1.了解水的电离、离子积常数2.了解溶液PH的定义。能进行PH的简单计算3.了解测定溶液PH的方法【教...
第二课时影响盐类水解的因素—————————————————————————————————————[课标要求]1.掌握影响盐类水解...
第2课时溶液pH的计算[学习目标定位]1.学会pH的简单计算。2.了解溶液稀释时pH的变化规律,会计算各类混合溶液的pH。一、酸碱溶液混合后pH的...
第二节水的电离和溶液的酸碱性(第2课时)【教学目标】⒈了解溶液的酸碱性和pH的关系⒉掌握有关溶液pH值的简单计算⒊了解常用的酸碱指示剂...
第三课时溶液中微粒浓度大小的比较—————————————————————————————————————[课标要求]掌握溶液中微粒...
第2课时沉淀溶解平衡原理的应用学案【目标要求】(1)了解难溶物在水中的溶解情况,认识沉淀溶解平衡的建立过程。(2)了解难溶物在水中的...
溶液的酸碱性教学目标:1.通过练习掌握pH的简单计算2.能够用pH试纸测定溶液的pH,初步学习pH计的使用教学重点难点:溶液的pH的简单计算教学...
第二章电解质溶液学案强电解质和弱电解质目的要求:1.从电解质电离程度掌握强电解质和弱电解质。2.认识弱电解质存在电离平衡。3.认识有...
溶液的配制及分析[学习目标]1.认识物质的量浓度的概念2.初步学会配制一定物质的量浓度溶液的实验技能[知识梳理]1.溶液中溶质的质量分数...
化学备考学案31种解题方法让你考试无忧(17)溶液的pH溶液的pH,教材内容较为简单,考题却有一定的难度。本篇的设置以高考难度为准。●难点...
第2课时影响盐类水解的因素学案[课标解读]课标解读学习目标1.归纳盐类水解的规律2.能举例说明盐类水解在生产、生活中的应用.1.掌握盐类水解...
第2课时沉淀溶解平衡原理的应用[学习目标定位]1.能用平衡移动原理分析理解沉淀的溶解与生成、沉淀转化的实质。2.学会用沉淀溶解平衡的移动...

