个人收集整理勿做商业用途1 / 9 第六章 风险管理框架下地内部控制一、单项选择题1.2008 年 6 月 28 日, 财政部会同证监会、审计...
下载后可任意编辑2024 注会《财务成本管理》全真机考试题及答案(4)—、单项选择题(本题型共25小题,每小题1分,共25分。每小题只有一个正...
2016 年上半年上海注会《税法》:承包、承租经营所得应纳税额的计算考试题 一、单项选择题(共 2 4 题,每题的备选项中,只有 1 个...
2015 年安徽省注会《审计》:审计报告的作用试题 本卷共分为2 大题60 小题,作答时间为180 分钟,总分120 分,80 分及格。 一、单...
2015 年宁夏省注会《审计》:评价未更正错报的影响考试试题 一、单项选择题(共 2 5 题,每题2 分,每题的备选项中,只有 1 个事最...
2015年云南省年注会《审计》:存货计价测试试题 一、单项选择题(每题的备选项中,只有 1 个事最符合题意)1、一位中型生产型公司的生产...
1 增值税主观题英文解题同步演练及解析 【例题·计算题】某白酒生产企业为增值税一般纳税人,2012 年 6 月发生如下业务: (1)从农...
一、单项选择题 本题型共 14 小题,每小题 1.5 分,共 21 分。每小题只有一个正确答案,请从每小题的备选答案中选出一个你认为最正...
同一控制【一步】 同一控制【分步】 非同一控制【一步】 非同一控制【分步】 合 并 日 / 购 买 日 【个报】 【最终控制方内部...
第十一章 股利分配 一、单项选择题 1.一般情况下,企业如果存在尚未弥补的亏损,应首先弥补亏损,再进行其他分配,这体现了利润分配的(...
2014 年注册会计师专业阶段考试《公司战略与风险管理》试题及答案 一、单选题 1.下列关于产业内战略群组分析的叙述中,正确的是()。 A....
2024 年 注 册 会 计 师 之 注 会 公 司 战 略 与 风 险 管 理 押 题练 习 试 卷 A 卷 附 答 案 单 选 题...
湖南省2017 年年注会《审计》:属性抽样和变量抽样考试试题 一、单项选择题(共 2 5 题,每题2 分,每题的备选项中,只有 1 个事最...
下载后可任意编辑第二章 个人独资企业和合伙企业法律制度第一节 个人独资企业法律制度(一)个人独资企业的性质(P35)1、个人独资企业不...
2020 注 册 会 计 师 财 务 成 本 管 理 第 二 十 章 业 绩 评 价 1 / 6 第 二 十 章 业 绩 评 价 考 点...
下载后可任意编辑注会《经济法》知识点:垄断协议及其法律规制知识点:垄断协议及其法律规制一、垄断协议的概念、特征与分类(一)概念及特...
下载后可任意编辑经济法(体验版)01 ——答案解析说明:1.本试卷答题开始时间为 2024-10-09 19:27:52,答题结束时间为 2024-10-09 19...
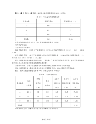
第 1页 共 7页【 例 】 依 【 例 】 数 据 。 各 可 比 企 业 的 预 期 增 长 率 如 表 所 示 。8-98-88-8表...
2022 年 年 注 会 《 财 管 》 辅 导 资 料 :第 十 五 章 业绩 评 价 1. 三 类 中 心 的 概 念 、 分 类 ...
注会财管第十章长期筹资习题及答案

