下载后可任意编辑机场信息网络系统项目投资分析及可行性报告下载后可任意编辑目录概论.....................................................
1/9XXXXXX 突发信息网络事故应急预案1 总则1.1 目的为提高 XXXXXX 处理突发信息网络事件的能力,形成科学、有效、反应迅速的应急工作...
下载后可任意编辑网络系统服务合同1. 签署方本合同由以下双方签署:服务提供方:_________________ (以下简称“甲方”)服务接受方:___...
银行网络系统应急预案专项应急预案银行通信网络系统应急预案1 事故类型和危害程度分析1.1 编制目的为有效预防、及时控制和最大限度地减少...
WORD 完美格式..整理分享 .. 银行通信网络系统应急预案1 事故类型和危害程度分析1.1 编制目的为有效预防、及时控制和最大限度地减少本...
银行分行核心网络系统结构优化调整项目实施方案银行核心网络系统高可用性调整(安全方案实施之前)实施方案银行分行核心网络系统结构优化调...
ICS备案2005-Q/DD丹东供电公司标準Q/DD—209014-2005计算机及网络系统运行管理规程2005-03-15 实施丹东供电公司发布Q/DD—209014-2005IIIQ...
实习(实训)总结报告报告题目 通信网络系统配置实践报告开课学期 2015-2016 第一学期班级姓名学号地点北校区实训楼 604 报告日期 20...
一、网络对办公环境造成的危害 随着 Internet 接入的普及和带宽的增加,一方面员工上网的条件得到改善,另一方面也给公司带来更高的网络...
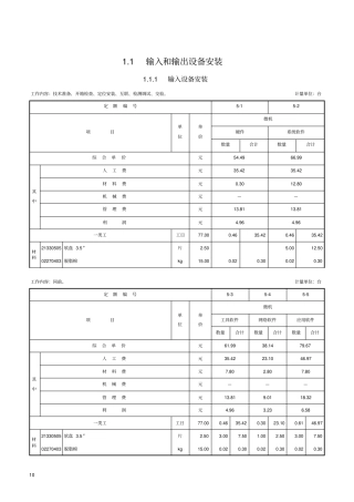
10 1.1 输入和输出设备安装1.1.1 输入设备安装工作内容:技术准备、开箱检查、定位安装、互联、检测调试、交验。计量单位:台定额编号5-...
目录第一章:前言 ...................................................................................................................
计算机网络系统检测分项工程质量验收记录表(Ⅱ)编号 : 表 C.0.1-0502 单位(子单位) 工程名称子分部工程信息网络系统分项工程名称...
装饰工程公司网络系统规划设计方案书装饰工程公司网络系统规划设计方案书.. ... 目录目录 ..............................................
无线网络施工 无线项目的完成,不管距离的远近、项目的难易,本质上来讲都是一个工程项目。而项目完成的好坏,在很大的因素上取决于工程质...
1 / 14 技 术 方 案 2 / 1 4 目录 目录 ...................................................................................
计算机网络系统 1、系统概述 网络系统采用万兆核心网络,配备 1 台核心交换机。机房核心交换机通过光纤连接至各楼层接入层交换机,再以...
开利控制网络系统为“超甲级写字楼”提供智能控制 — — 上海嘉华中心冷机群控系统介绍 开利控制网络系统CCN,是开利公司应用多年智能...
目 录1总论 ...................................................................................................... 错误!未定义...
下载后可任意编辑视频监控系统、电话系统、网络系统维护服务合同甲方:XXXXXXXXXXX乙方:一、 合同内容甲乙双方根据现行法律法规及对合同...
下载后可任意编辑电脑系统承包维护合同用户方(甲方): 服务方(乙方) :甲、乙双方根据《中华人民共和国合同法》的有关规定,根据平等...

