南川市宏能煤业有限责任公司二00四年十二月三十一日第一章总则第一条为认真贯彻执行党和国家的安全生产方针,保证公司员工的生命安全和财产...
HR-001行为准则及奖惩手册一、目的根据国家有关劳动政策法规,为了规范员工行为,激发员工的主动性,积极性和创造性,维护正常的工作秩序,...
双创工作奖惩方案依据市委、市县政府关于《2012年全市双创工作意见》,结合全区2012年城市治理绩效工作目的要求,制订本方法。一、“双创”...
國立臺北藝術大學學生獎懲規定92年6月10日九十一學年度第二學期第二次校務會議審議通過92年07月2日經教育部台訓(二)字第0920098415號函備查...
**公司SDS-P-C-018第*版编写日:实施日:编写人:承认人:员工奖惩条例实施细则1.总则1.1为了维护企业的正常经营秩序,提高工作效率,根据...
目录第一章总则.....................................................1第二章奖励.......................................................
质安【2011】009号关于印发《水电七局有限公司南水北调中线工程方城段二标项目部安全生产奖惩实施细则》的通知项目部所属各部室、作业队(...
招商引资考评奖惩方案为进一步规范招商引资奖惩办法,切实调动全市各方招商引资工作积极性,实现招商引资新突破,特制定本办法。一、考核内...
县征兵奖惩工作方案一、征兵任务分配县征兵办根据市征兵办赋予的征兵任务,按照各乡镇农业户口人口数占全县农业户口人口数的比例,确定各单...
奖惩管理考核/考核方法名称行政人事类考核/奖惩管理考核/考核方法编码版本页次1/3修改状态1.行政部考核分值表考核对象:行政部考核时间:...
中学防流控辍工作奖惩方案为提高教师“防流控辍”工作的积极性,促进教师落实措施,钻研教学,创新教法,努力工作,争取实效,完成“防流控...
学校督促考核教育扶贫奖惩方案全镇中小学教师每半个月对包保贫困户和建档立卡学生要入户进行帮扶,宣传政策、进行有效的帮扶,如果在乡镇专...
集团总部奖惩实施条例1目的规范集团总部奖金的发放,加强对职员的激励。2范围集团总部全体职员。3奖金集团总部奖金分为季度考核奖、年终奖...
中健易康企业管理体系程序文件体系运行奖惩办法编号_EK-HR5-11-20版号_2007-A__________编制___________________审核_____________________...
制度与流程执行奖惩实施条例1.总则1.1目的:《沿海地产投资(中国)有限公司制度与流程执行奖惩管理规定》(以下简称“本规定”),是《沿...
河南能源化工集团有限公司文件河南能源〔2016〕101号关于印发河南能源化工集团有限公司员工奖惩暂行规定的通知集团公司所属各单位、机关各...
制度文件专卖店考评与奖惩暂行制度2003年月日起生效文件号编制审核批准版次1日期2003.1.8日期日期共页第页一、目的及适用范围1.为规范和指...
标准名称员工奖惩条例批准审核拟稿标准编号人-B[2004]002上级公司审批版本号A/0发行日期2004-09-207、严格按照本公司规章制度执行遵守,符...
山西省煤炭地质物探测绘院文件晋煤地物院发[2008]14号关于印发《山西省煤炭地质物探测绘院安全生产目标考核和奖惩办法(试行)》的通知院属...
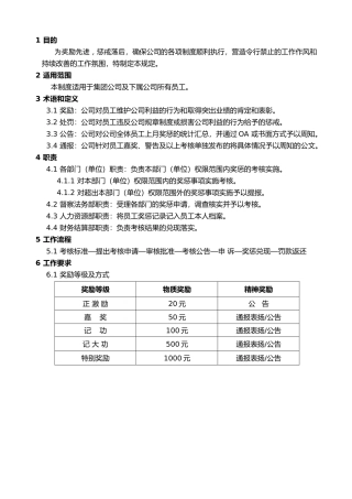
1目的为奖励先进,惩戒落后,确保公司的各项制度顺利执行,营造令行禁止的工作作风和持续改善的工作氛围,特制定本规定。2适用范围本制度适...

