学校临时用工管理制度为加强对临时用工的统一管理,保障临时工的合法权益,促进后勤各项工作的顺利开展,根据《中华人民共和国劳动法》和《...
工地临时厕所管理制度为了保障工地干部职工生活舒适,搞好工地卫生工作,特订立本制度以资遵守。1、工地必须按规定建造厕所,注意厕所位置...
小学临时用工安全管理制度瘦西湖第三小学临时用工安全管理制度1、实行“谁用工,谁管理”的原则,部门使用临时工必须执行学校的临时用工管...
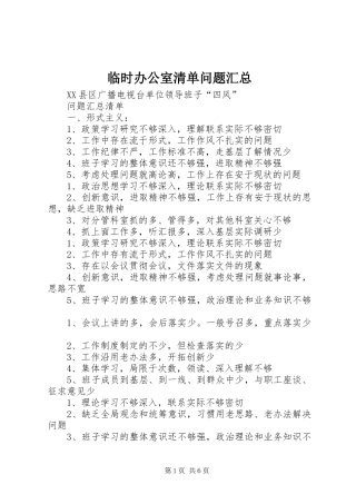
临时办公室清单问题汇总XX县区广播电视台单位领导班子“四风”问题汇总清单一、形式主义:1、政策学习研究不够深入,理解联系实际不够密切2...
赣州市章江新区K3地块农民返迁房项目临时用电专项方案武钢建工集团建设公司二0一六年三月目录一、施工条件..................................
大石镇补偿自建人行桥临时用电专项施工方案恒旭建筑工程二00九年十二月一日一、工程概况二、施工现场用电规划三、施工现场用电需求四、配电...
施工临时用电安全专项方案新建铁路浙江温州至福建铁路工程福建段第Ⅰ标段,起止里程为DK81+022~DK137+113,温福铁路(福建段)Ⅰ标段起自...
南光·西海湾项目临时用电施工方案编制单位:江西中煤建设集体有限公司编制人:审核人:审批人:日期:2011年08月18日南光·西海湾临时用电...
嘉绍跨江公路通道南岸接线第二合同临时用地复垦方案0中铁十六局集团第三工程有限公司嘉绍跨江公路通道南岸接线第二合同临时用地复垦方案编...
新建铁路温州乐清湾港区铁路支线工程SG02标隧道施工临时用电方案新建乐清湾港区铁路支线工程SG02标(DK2+505~DK11+040)隧道施工临时用电...
渝黔引入贵阳枢纽铁路工程站前I标临时设施实施方案-1-第一章、编制依据及工程概况1.1编制依据1、《施工现场临时用电安全技术规范》2、《建...
XXX铁路客运专线监理二标(DK90+457?DK125+500)临时用电安全监理实施细则编制:___________________________审核:批准:日期:年月日XX铁路...
临时用电方案一、编制依据1、《施工现场临时用电安全技术规范(JGJ46-2005)》2、《建设工程施工现场供用电安全规范(GB50194-93)》3、《建筑...
道路桥梁排水工程监理实施细则(临时用电)内容提要:专业工程特点监理工作流程监理工作控制目标及控制要点监理工作方法及措施项目监理机构...
个人资料整理,仅供个人学习使用1/3逸夫教学楼因博士入学考试临时更换上课地点课程一览表2009年三月十四日(星期六)上课时间课程名称听课...
此资料由网络收集而来,如有侵权请告知上传者立即删除。资料共分享,我们负责传递知识。临时季节工劳动合同范本3篇季节工是指按照季节性生...
第3课《中华民国临时约法》一、选择:1、“参议院对于临时大总统,认为有谋叛行为时.得以总员五分之四以上之出席,出席员四分之三以上之可...
xxxxxx项目临时用电专项施工方案编制人:职务(职称):审核人:职务(职称):批准人:职务(职称):技术负责人xxx建设工程有限公司二0一五年一月专项...
施工现场临时用电:配电箱一级二级三级定义及管理规范在实际施工过程中,会发生需要临时用电的情况,因此临时搭建变电所用电设备,再由各级...
科永南路快速化改造工程临时占道施工组织方案编制:复核:审批:中铁十六局集团有限公司科永南路快速化改造工程项目经理部二O一七年七月十五日...

