(1) 、施工组织设计是在施工前编制的,是用来指导拟建工程施工准备和 组织施工的全面性的技术、经济文件。施工组织设计的基本任务是根据...
旧城改造施工现场临时用电的安全防护第一节 安全用电技术措施安全用电技术措施包括两个方面的内容:第一个是安全用电在技术上所实行的措施...
施工现场生产、生活及办公临时设施设备制度总则为深化贯彻落实“安全第一、预防为主、综合治理”的安全生产方针,切实提高公司安全生产和文...
施工现场平面布置和临时设施、临时道路布置一、施工现场的平面布置与划分(附平面布置图)施工现场的平面布置图是施工组织设计的重要组成部分...
目录1、编制说明..................................................................................................................3...
施工现场临时设施得搭设与使用管理1、办公室施工现场应设置办公室,办公室内布局应合理,文件资料宜归类存放,并应保持室内清洁卫生。2、职...
施工现场临时配电一、地面临时配电1、施工现场临时用电的电源中性点直接接地的 220/380V 三相四线制低压电力系统,必须符合下述规定:(1...
1. 编制依据 22. 工程概况 33. 施工现场临时道路设计 33.1 施工现场临时道路平面布置图 33.2 施工现场临时道路分层做法 33.3 排...
目录1、编制说明 1.1 施工合同 1.2 主要施工规程法律规范1.3 主要法规1.4 其它2、工程概况2.1 工程简介3、施工部署3.1 项目管理目...
施工现场临时道路布置及施工方案 目录 一、概况. 二、施工道路布置. 三、道路结构. 四、施工方案. 1、施工准备及要求. 2、基本要求....
工 程 名 称:正阳县文化体育中心现场临建设施消防防火专项施工方案 编制人: 杨书江 审核人: 审批人: 中航建设集团有限公司 文...
施工现场临时设施保护加固措施施工现场临时设施是指现场的办公室、工人宿舍、食堂、会议室、 厕所、仓库、道路、管线等办公、生活及生产用...
为了更好的贯彻实施:省厅和市建委有关加强建设工程施工现场围墙和临时设施安全管理的文件精神,切实地加强本工程施工现场的围墙及临时设施...
施工现场临时设施施工方案 施工现场临时设施规划方案 一、工程概况安琪酵母股份有限公司开发的干燥塔车间工程为框架六层,建筑面积为 98...
施工现场临时用电验收表施工现场临时用电验收表编号工程名称总包单位临时用电工程作业电工序号检查项目检查内容检查结论1施工组织方案用电...
施工现场临时用电负荷计算一、施工现场临时用电设备和用电负荷计算1.1 施工现场用电设备参数统计表编号用电设备名称型号数量容量及技术数...
施工现场临时用电计算1、总配电室①、总配电室用电量计算:序号机具名称型号额定功率(KW )台数总功率KxCos etgePe=(Jc/Jn1 沪 js=Kx ...
施工现场临时用电设备检查记录表工程名称:检查日期:年 月(星期三)天气:晴编号:XI 目设备名称电机数据绝缘电阻接地(零)线防雷接地...
施工现场临时用电管理规定
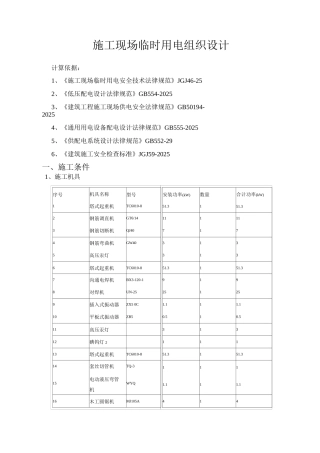
施工现场临时用电组织设计计算依据:1、《施工现场临时用电安全技术法律规范》JGJ46-252、《低压配电设计法律规范》GB554-20253、《建筑工...

