高校社交媒体文件归档管理讨论 科学技术的迅猛进展,给档案工作带来了巨大影响,特别是社交媒体的普及应用,使档案工作的理念、技术和方法...
文件材料归档范围一级类目二级类代号目代号文件材料归档范围保管期限与名与名称称XZ121、公司成立、合并、撤销、更名等文件材料具体文件有...
兰州石化公司建设项目竣工文件整理归档规定1 范围规定了兰州石化公司新建、改建、扩建、技措(技改技措、安措、环措)、安保基金、更新、...
市 建 设 工 程 电 子 文 件 归 档 与 管 理 系 统 培 训 教 程数字证书2024 年 8月一 、 数 字 证 书 的 由...
关于印发档案管理工作相关制度的通知各科室(部门):为更好地适应本公司进展的需要,进一步提高档案管理水平,现将《档案整理归档制度》、...
天津市建设工程档案归档细则日期: 2024.6.1目录一、总则-------------------------------------------------1二、实施方式--------------...
1物业管理有限公司各类档案归档范围及保管期限文书档案归档范围—、归档要求12A434567二、归档时间3三、归档范围及保管期限㈠党务、团、工...
省市***区人民医院归档住院病历质量管理与持续改进( 等级医院 PDCA 参考模版 )发现问题:入院记录中诊断不规成立改进小组:组长:a...
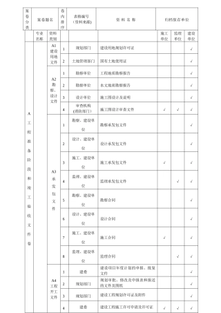
建设工程档案归档整理规第一章 建设工程文件归档的基本职责一、建设、勘察、设计、施工、监理等单位应将工程文件的形成和积累纳入工程建设...
办理建设工程竣工归档、竣工备案手续流程到相城区市民服务中心建设局窗口(庆元路)提取“竣工验收备案表”及“竣工归档要求通知” 到相城...
建设工程施工技术资料归档目录2024.12.13FENG1. 地基基础分部工程验收资料1.1 开工报告1.2 施工现场质量管理检查记录表(专业操作上岗证...
生产安全事故应急演练归档资料参考本(试行)责任 人: 资料管理人 保存期限:长 期实施日期: 年 月 日说明生 产 经 营 单 位...
(五) 工程项目资料登记、验收与归档办法第一章 总 则第一条 为使我公司工程项目资料完整、准确、安全保管并有效利用,根据《国家重点建...
工程部资料归档、保管、移交、整理一.工程档案资料归档责任划分1、工程准备资料(包括开发报建、招投标资料等),由各经办部门直接向监察室归...
第一章 总 则第一节 建设项目档案编制的意义与依据一、编制竣工档案的重要意义(略)二、编制竣工档案的依据为规和统一公路建设项目档案...
工程监理资料收集分类与归档管理房屋建筑工程监理资料收集与分类是依据《中华人民国档案法》、《建设工程监理规》(GB50319-2000)、《建筑...
工程文件资料归档管理办法(暂行)第一条依据水电站工程竣工档案编制应遵循《科学技术档案案卷构成的一般要求》(GB/T1182—8)、《建设项...
小学档案归档围与保管期限表一、文书档案1.党支部1—1 本校党支部年度工作计划、总结和重要工作报告 永 久1—2 上级对开展党员的预审、...
季度归档病历检查分析----------------------- -----------------------日期:2024 年第二季度归档病历检查通报质控室对二季度 4682 份...
滨海新区建设工程档案归档细则日期: 2024.6.1目录一、总则-------------------------------------------------1二、实施方式------------...

