第 4 节 人类遗传病和遗传病的预防1、我国婚姻法规定禁止近亲婚配的医学依据是( )A.近亲婚配其后代必患遗传病 B.近亲婚配其后代患...
有丝分裂一、细胞分裂的类型细胞分裂(cell division)可分为无丝分裂(amitosis)、有丝分裂(mitosis)和减数分裂(meiosis)三种类型。无丝分裂...
人类遗传病中几个重要概念遗传病 遗传病(hereditary disease)由基因突变或染色体畸变引起的疾病。已知的遗传病约有 5000 种,可分为 3...
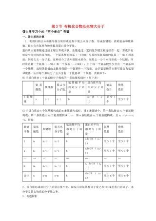
第 3 节 有机化合物及生物大分子蛋白质学习中的“两个难点”突破一、蛋白质的计算 1.利用归纳法分析推导蛋白质形成过程中脱去水分子数...
第二节 现代生物技术在育种上的应用一、转基因技术1.基因的结构(1)终止子位于 DNA 上,确切地说是属于非编码区的核苷酸序列。它特殊的...
人类遗传病遗传病,是指遗传物质发生改变或者由致病基因所控制的疾病,通常具有垂直传递和终身性的特征.因此,遗传病具有由亲代向后代传递的特...
组成细胞的分子一、组成细胞的元素1、大量元素:C、H、O、N、P、S、K、Ca、Mg;2、微量元素:Fe、Mn、Zn、 Cu、B、 Mo。3、基本元素:C二...
人类遗传病资料遗传病、先天性疾病、家族性疾病之间的关系如何关于遗传病,在一些人中存在着模糊观念。有人认为先天性疾病就是遗传病,后天...
高中生物《无机物》文字素材 2 浙教版必修 1参考资料:1.水的物理化学性质与生命的关系水是生命的源泉。活细胞中绝大多数化学反应是在水...
高中生物《无机物》文字素材 1 浙教版必修 1◆无机化合物即无机物,一般指碳元素以外各元素的化合物,如水、食盐、硫酸、无机盐等。但一...
人类基因组计划人类基因组计划简介 人类基因组计划(human genome project, HGP)是由美国科学家于 1985 年率先提出,于 1990 年正式...
人类活动对环境的影响我国 2008 年的环境状况:中国环境监测总站 1 月份发布了《2008 年全国环境质量状况》。这一报告显示,2008 年...
第 1 节 微生物发酵及其应用啤酒简介啤酒概述: 定义: 啤酒以大麦芽﹑酒花﹑水为主要原料﹐经酵母发酵作用酿制而成的饱含二氧化碳的...
第 1 节 微生物发酵及其应用发酵食品微生物 发酵食品微生物(microorganism for fermented food) 经发酵过程制造食品时所利用的。...
细胞中的元素和化合物1.研究细胞中元素和化合物的基本方法元素是对具有相同核电荷数的一类原子的总称。不同元素的发光光谱(元素的原子受到...
第 1 节 微生物发酵及其应用一、微生物发酵史自古以来,人类在日常生活和生产实践中,已经觉察到微生物的生命活动及其所发生的作用。中...
高中生物 细胞中的元素和化合物素材1.食干果有益健康 科学家们研究发现,很多干果都有有益于人体健康的神奇特性:无花果含有钙是其他水果...
第 1 节 人口增长对生态环境的影响(一)问题探讨提示:1.假如置身于图中,就会感到自己和他人不仅行动受到了很大的限制,而且正常的生...
第 1 节 微生物的培养与应用——微生物培养基的配制原则目的明确配制培养基首先要明确培养目的,要培养什么微生物?是为了得到菌体还是...
高中生物《细胞中的元素和化合物》文字素材 1 新人教版必修 11.食干果有益健康 科学家们研究发现,很多干果都有有益于人体健康的神奇特...

