一、部门定义营销公司部门定义: 部门序号:19部门名称:营销公司分管领导:经营付厂长部门岗位总数:其中:部门正职岗位数: 1 部门副...
广场铺装、门岗围墙训练场等营区配套工程 施工组织设计 目 录第一章编制依据及范围(一)编制依据(二)编制范围第二章工程概况第三章施...
公司门岗管理制度 生活园区门岗管理制度 一、值班时间:实行全日两班 24 小时值班制。早班 8:00时至 20:00 时;晚班 20:00 时...
1.岗位:设备运行科科长1。2 岗位职责:1.2.1 负责设备部工作人员的管理、任务分配与工作的考评;1。2.2 负责生产设备的日常维护工作,及...
门岗保安职责一、着装整齐, 礼貌热情接待来访业主;二、装修、维修及搬运人员进入礼貌查询并通知相关人员跟进;三、礼貌劝阻衣冠不整、神...
门岗保安员职责1、着装整齐,按规定上岗交接班,忠于职守,在岗时不得与其他无关人员聊天;2、维护好门口的门内外秩序,发生突发事件要冷静...
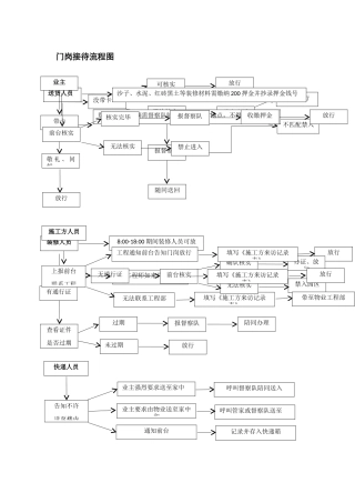
门岗接待流程图无法联系工程部送货人员记录并存入快递箱呼叫管家或督察队送至通知前台业主要求由物业送至家中和工程师如来岗迎接呼叫督察队...
秩序部各岗位日常工作要求一、各班人员必须掌握、熟悉当班工作流程,工作时间及用餐要求。二、熟记岗位物资名称及数量三、了解突发事件处理...
门岗个人工作总结 门岗个人工作总结 1 光阴如梭,时间荏苒。20__年就要成为历史了,内心不禁感慨万千!转眼间又将跨过一个年度之坎,回首...
门岗制度 2024 最新制度集锦 门岗制度 1 1)询问问好:主动对贵宾客户业主问好。询问外来人员时,眼睛正视对方面部表情,常用服务礼貌...
小区门岗制度 一、门卫安全协管员实行 24 小时值班及 16 小时立岗服务制度。 二、门卫应严格执行有关规定,文明执勤,礼貌待客,仔细...
物业门岗员岗位职责及工作规范(共 5 篇)第 1 篇:物业门岗岗位职责物业门岗岗位职责【篇 1:小区门岗岗位职责】秩序维护员正门岗岗...
关于 XX 花园门岗、门禁设置的请示 xx 花园房地产开发有限公司文件 物字[2009]20 号签发人: 关于 xx 花园门岗、门禁设置的请示 ...
第 1 页 共 1 9 页 公共秩序维护队门岗管理规定 1、目的: 为了规范门岗的工作要求,通过对大门进出人员、车辆、物资的控制,确保...
下载后可任意编辑门岗 2024 年终工作总结范文时间转瞬即逝,转眼我在___工作已经快半年了。在这半年的时间里有辛酸、有欢乐、有欢笑、有...
下载后可任意编辑门岗 2024 年终工作总结时间转瞬即逝,转眼我在___工作已经快半年了。在这半年的时间里有辛酸、有欢乐、有欢笑、有泪水...
保 安 门 岗 礼 仪规范 员工门岗工作是一个重要窗口,直接体现着物业管理水平的高低和员工素质的优劣,必须给与高度重视。为进一步提...
准军事化管理保安门岗工作标准 一、站岗标准:严 格 按 军 姿 中 的 立 正 或 跨 立 动 作 要 领 , 在 指 定 的 位...
下载后可任意编辑门岗保安 2024 年个人工作总结___物业保安队负责整个小区的治安防范、消防安全工作,一年来,在公司领导的指导下和各部...
下载后可任意编辑2024 年门岗工作总结时间转瞬即逝,转眼我在__工作已经快半年了。在这半年的时间里有辛酸、有欢乐、有欢笑、有泪水。开始...

