第一章物质结构元素周期律第一节元素周期表第1课时一、教材分析《元素周期表》是人教版高中化学必修一第一章第一节的教学内容,主要学习元...
元素周期表的顺口溜青害李碧朋,探丹阳付奶。(氢氦锂铍硼,碳氮氧氟氖)那美女桂林,流露押嫁该。(钠镁铝硅磷,硫氯氩钾钙)抗台反革命,提...
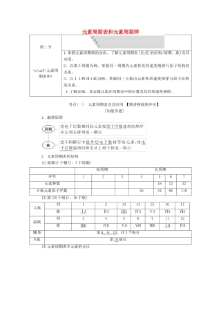
元素周期表和元素周期律第二节\s\up7(元素周期表和)1.掌握元素周期律的实质。了解元素周期表(长式)的结构(周期、族)及其应用。2.以第3周期...
用心爱心专心115号编辑主备人王康飞备课时间2008.2.25编号005课题第二节元素周期律(第一课时)三维目标知识与技能掌握元素化合价随原子序...
无师自通四十大考点高考化学学案:氧族元素【考纲要求】1.理解氧族元素的性质递变规律;2.以硫元素为代表,了解氧族元素的单质、氢化物及其...
[第五课时元素周期表及其应用][思考与讨论]依据元素周期表,回答下列问题。(1)、主族元素,副族元素所在的区域。(2)、金属元素、非金属...
[第三课时元素周期律][问题与情境]元素核外电子排布,原子半径、化合价都呈现周期性变化。这对元素性质有着直接的影响,这种影响也表现出相...
第三单元元素及其化合物第29讲卤族元素(1课时)一、要点精讲1、卤族元素的相似性(1)卤族元素包括_______________________________________...
高一化学备课纸主备人李传富备课时间2008.2.22编号004课题第一节元素周期表(第四课时)三维目标知识与技能掌握原子的构成,会用质量数表...
元素周期表复习目标:1.使学生了解元素周期表的结构以及周期、族等概念。2.使学生理解同周期、同主族元素性质的递变规律,并能运用原子...
第18讲元素周期表与元素周期律考纲要求1.掌握元素周期律的实质。2.了解元素周期表(长式)的结构(周期、族)及其应用。3.了解金属、非金属在元...
元素周期表湖南省长沙县第九中学:陆路辉一、教学目标(知识与技能)1.认识元素周期表的结构;掌握周期、族的概念;2.学会推算元素在周期表...
第二课时元素的性质与原子结构1、观察碱金属原子结构示意图,填写下表,碱金属元素的原子结构有什么异同?元素名称元素符号核电荷数原子结构...
作图元素小区、业务平台等的表示图标,上面放终端或产品示意图作图元素数据库立体部件化组合作图元素放一些财务数据或者市场份额(国内、国...
2025年1月5日2025年1月5日物质结构元素周期律物质结构元素周期律高中化学会考复习系统高中化学会考复习系统基础知识导基础知识导学学重点难...
元素教学设计教学目标知识目标:1.让学生认识元素的存在,形成元素的概念,知道元素的简单分类。2.了解元素符号所表示的意义,3.初步认识元...
元素名称金属元素非金属元素1-20号元素英文名称的来源规律1:多数元素符号是其英文名称的缩写。一、金属元素SymbolEnglishNamesCaCal...
25/1/5组成物质的元素25/1/5已经发现的元素只有100余种,而由元素组成的物质已知的就有3000多万种!生活中元素的身影处处可见!25/1/525/1/5...
下载后可任意编辑元素周期律的说课稿一、教材分析(一)教材内容本节内容选自全日制普通高级中学教科书(必修)化学第一册第五章《物质结构...
元素与健康---硒硒是一种化学元素,化学符号是Se,一种非金属。可以用作光敏材料、电解锰行业催化剂、动物体必需的营养元素和植物有益的营...

