广东省陆河外国语学校高中历史《第2单元考点3西方人文主义思想的起源》教案新人教版必修3课前自主学习一、智者学派1.背景:希腊工商业发展...
图1v0v0图2广东省陆河外国语学校高中物理《专题三回旋加速器(1课时)》教案(粤教版选修3-1)1、回旋加速器的工作原理.如图1所示,在图中...
课题3.3.1、力的合成1(第1课时)教学目标知识与技能1、掌握力的平行四边形定则,知道它是力的合成的基本规律。2、初步运用力的平行四边形...
课题3.2、研究摩擦力(第1课时)教学目标知识与技能1、知道滑动摩擦力概念及产生的条件,会判断滑动摩擦力的方向。2、知道滑动摩擦力的大小...
广东省陆河外国语学校高中历史《第6单元考点11孙中山三民主义的形成和发展》教案新人教版必修3知识结构单元探究1.20世纪以来中国重大思想...
广东省陆河外国语学校高中历史《第4单元考点7物理学与生物学的重大进展》教案新人教版必修3课前自主学习一、经典力学1.背景:文艺复兴解放...
课题2.2、自由落体运动规律(1课时)教学目标知识目标1、理解什么是自由落体运动,知道它是初速度为零的匀加速直线运动。2、理解什么是自由...
课题实验课:用打点计时器测速度(第1课时)教学目标知识目标1、了解两种打点计时器的构造、原理和使用方法。2、知道两种计时器打点的时间...
广东省陆河外国语学校高中历史《第5课西方人文主义精神的起源》教案1新人教版必修3课前自主学习一、新文化运动1.背景:(1)政治:辛亥革命...
广东省陆河外国语学校高中物理《专题二内外接法的选择(1课时)》教案(粤教版选修3-1)(1)两种基本连接接法:电流表内接法和电流表外接...
广东省陆河外国语学校高中物理《专题二安培力作用下的平衡问题(1课时)》教案(粤教版选修3-1)安培力的大小为F=BILsinθ,其中θ为B与I之...
广东省陆河外国语学校高中历史《第三单元古代中国的科技与文学艺术》教案新人教版必修3【考点清单】1.概括古代中国的科技成就,认识中国科...
广东省陆河外国语学校高中历史《第6课文艺复兴和宗教改革》教案1新人教版必修3考试说明学习要求但丁、薄伽丘和彼特拉克的主要作品;马丁·...
课题1.2、时间位移(2课时)教学目标知识目标1、知道时间和时刻的概念以及它们之间的区别和联系。2、理解位移的概念以及它与路程的区别。3...
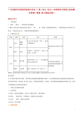
广东省陆河外国语学校高中历史《第1单元考点2宋明理学与明清之际的儒学思想》教案新人教版必修3课前自主学习一、宋明理学1.背景:三教合一...
课题4.3、探究加速度与力、质量的定量关系(第1课时)教学目标知识与技能1、理解物体运动状态的变化快慢,即加速度大小与力有关,也与质量...
广东省陆河外国语学校高中历史《第16课_三民主义的形成和发展》教案新人教版必修3考试说明学习要求三民主义和新三民主义的基本内容及其历史...
课题1.3、记录物体的运动信息(1课时)教学目标知识目标了解打点计时器的计时原理,理解纸带中包含的物体运动的信息(时间、位移)。能力目...
课题3.1、探究形变与弹力的关系(第1课时)教学目标知识与技能1、知道什么是弹力以及弹力产生的条件。2、知道压力、支持力、绳的拉力都是弹...
×××××××××××××××××××××××××××××××××××××××××××××××××××××××××××××××××...

