诗海泛舟寻古韵----《从古诗看古代文人如何表达志向与情怀》八年语文综合实践活动课掀起你的盖头来——知古诗古诗是古代中国诗歌的泛称,在...
知能强化练(五)古代希腊民主制度与罗马法一、选择题1.(2019·江西赣州模拟)雅典曾经有一项法律,规定可以控告某人有“私心”,并以此定罪...
2016-2017学年高中历史专题1古代中国经济的基本结构与特点1.4古代中国的经济政策课时作业人民版必修2一、选择题1.商鞅在秦国变法时规定:...
第14讲古代中国的商业和经济政策课时跟踪练一、选择题(共12小题,每小题4分,共48分)1.(2019·潍坊模拟)公元前115年,桑弘羊提出“均输”...
高考历史复习专题四中国古代对外关系史[知识整合]一、古代与东亚的关系:1、与日本的关系2、与朝鲜的关系3、中华文化圈二、古代与东南亚、...
课时跟踪检测(十四)古代中国的商业和经济政策一、选择题(每小题4分,共48分)1.(2017·衡阳联考)《周礼》记载:西周时期,国家对市场有一...
【历史】高考预测试题(1)·选择题注:安排学生使用练习时可去掉“考点——”提示。预测题01(考点——分封制):历史典故“烽火戏诸侯”...
【成才之路】2016年秋高中历史第二单元古代希腊罗马的政治制度第5课古代希腊民主政治习题新人教版必修1时间:45分钟满分100分一、选择题(本...
2016-2017学年高中历史专题1古代中国经济的基本结构与特点1.1古代中国的农业经济课时作业人民版必修2一、选择题1.右图为原始社会某种生产工...
高考一轮复习指导:第16讲中国古代的农业及手工业【课标要求】1.知道古代中国农业的主要耕作方式和土地制度,了解古代中国农业经济的基本...
课后训练二古代中国的手工业经济一、选择题1.(2011·广东佛山高三联考)下图是商代甲骨文中的三个字,依次是“丝”“桑”和“蚕”。它们...
专题1古代中国经济的基本结构与特点专题检测卷(一)(时间:60分钟满分:100分)一、选择题(每小题3分,共45分)1.某历史学习小组收集了以下图...
1古代中国的农业经济[课标要求]知道古代中国农业的主要耕作方式和土地制度,了解古代中国农业经济的基本特点。一、“神农”的传说[历史叙述...
古代世界的帝国与文明的交流一、选择题(本大题共12小题,每小题4分,共48分)1.“帝国初年,地中海已成了帝国的内海,地中海各地之间的交通...
专题一古代中国经济的基本结构与特点专题整合(一)知识结构认读[认读要领]一大核心:古代中国经济的基本结构与特点四大线索:古代中国的农业...
3-12-34宋明理学一、选择题1.魏晋时期,一种称之为“玄学”的社会思潮在士大夫中流行起来。玄学认为纲常礼教、君臣上下、富贵贫贱多是“天...
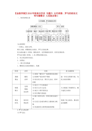
【金版学案】2016年秋高中历史专题六古代希腊、罗马的政治文明专题整合人民版必修1一、知识结构认读[认读要领]一大核心:政治文明。两大方...
第一部分模块一中国古代篇第一步专题一古代中国的政治制度课时提升训练(时间:45分钟,满分:100分)一、选择题(本题共12小题,每小题4分,...
2017-2018学年高中历史第3课古代政治制度的成熟随堂演练岳麓版必修11.(2017新课标Ⅱ·25)《史记》《汉书》均为私家撰著。魏晋以后,朝廷使...
专题1第2讲一、选择题1.(2011·新课标·25)下图是依据《隋书·食货志》等制作的南北朝时期各地区货币使用情况示意图,该图反映出()A.长江...

