套内建筑面积组成方法套内建筑面积有哪些组成(1)套内使用面积:A,卧室、起居室、餐厅、过道、厨房、卫生间、假层、厕所、储藏室、壁柜等...
建筑面积计算一、 建筑面积计算建筑面积是指建筑物的水平平面面积,既外墙勒脚以上各层水平投影面积的总和。建筑面积包括使用面积、辅助面...
浙江省房屋建筑面积测算实施细则1.总则1.1 目的和依据为了法律规范和统一我省房屋建筑面积的测算,依据《房产测量法律规范》(GB/T17986-...
第一章 总则 第一条为了加强普通高等学校工程规划建设的科学管理,改善教学工作条件,促进教育质量的不断提高,适应普通高等教育事业进展...
房屋建筑面积测绘成果书编号:项目名称:委 托 方:测绘单位:(盖章)测绘日期:目录测绘依据 3测绘责任人 4房屋建筑面积测绘报告 5房...
35 东莞房屋建筑面积测绘技术法律规范细则(排版)东 莞 市 ; 房 屋 建 筑 面 积 测 绘 技 术 法 律 规 范 ;Specificat...
建筑面积计算规则 单层建筑物的建筑面积,应按其外墙勒脚以上结构外围水平面积计算,并应符合下列规定。 单层建筑物高度 2.20m 与以上...
建筑面积计算规则学----------------------- -----------------------日期:建筑面积计算规则一、计算建筑面积的围:1、单层建筑物不论其...
建筑面积计算规则概述----------------------- -----------------------日期:建筑面积计算规则一、全国统一的建筑面积计算规则(国家经委...
建筑面积与工程量计算规则----------------------- -----------------------日期:总 说 明 一、《省建筑工程消耗量定额》(FJYD-101-20...
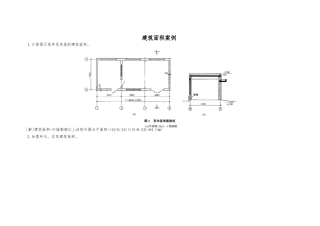
建筑面积案例1.计算图示某单层房屋的建筑面积。[解]建筑面积=外墙勒脚以上结构外围水平面积=(12+0.24)×(5+0.24)=64.14m22.如图所示,求其...
建筑工程建筑面积计算规标准----------------------- -----------------------日期:新建筑工程建筑面积计算规中华人民国建设部 公告 第...
建筑工程建筑面积计算规----------------------- -----------------------日期:2024 新 出 台 的 《 建 筑 工 程 建 筑 面 ...
1 负荷计算1.1 单位指标法应用单位指标法确定计算负荷 Pjs(适用于照明与家用电负荷),即:Pjs=∑Pei×Ni÷1000(kW)式中 Pei——单位用...
关于印发《市建设项目日照分析技术管理规定》和《建筑面积与容积率计算规定》的通知市建设项目日照分析技术管理规定 第一条 为规建设项目...
建筑面积计算规则一、计算建筑面积的围:1、单层建筑物无论其高度如何,均按建筑物勒脚以上外墙结构的外围水平面积计算。(1)、单层建筑物...
建筑面积的计算规则计算举例:1.单层建筑物的建筑面积计算2.利用坡屋顶空间时计算建筑面积。(1)(2)3.单层建筑物设有部分楼层建筑面积计...
规容包括总则、术语、计算建筑面积的规定三个部分以与规条文说明。现综合起来讲解。 第一部分总则阐述了规制定目的、适用围、建筑面积计算...
2024 最新版:建筑面积计算法律规范2024 最新版:建筑面积计算法律规范一、建筑面积的概念和作用(一)建筑面积的概念建筑面积:建筑面积...
中华人民国国家标准建筑工程建筑面积计算规 Calculation code for construction area of buildingGB/T 50353-2024发布部门:中华人...

