应急预案编号:HBJWT-ZXYA-002应急预案版本号:第 2 版金万泰化肥有限责任公司 甲醇罐区重大危险源事故专项应急预案编制单位:金万泰化...
应急预案编号:HBJWT-ZXYA-002应急预案版本号:第 2 版金万泰化肥 XX 公司甲醇罐区重大危险源事故专项应急预案编制单位:金万泰化肥 X...
“7·23”甬温线特别重大铁路交通事故调查报告 国务院“7·23”甬温线特别重大铁路交通事故调查组二〇一一年十二月二十五日 目 录一、基...
生命关爱重大疾病终身保险条款 第一条[保险合同构成] 本保险合同(以下简称本合同)由保险单与其所载条款、声明、批注,以与和本合同有关...
重大事项报告制度为了进一步加强和规范紧急重大事项的管理工作,确保主管领导及时准确地掌握并妥善处置紧急重大事项,避免工作失误,特建立...
本科论文摘 要本文以某油库为例先以预先危险性分析法对油库存在的危险危害因素进行分析,再用事故树分析法进行完善,结合两种方法对油库进...
本科论文摘 要对于化工企业来说,重大危险源辨识与分级研究是极其重要的。化工厂中储存着大量的危险化学品,一旦储存量超过了临界量都会成...
*****(安全风险管控)二〇一七年度重大安全风险清单 安全科时间:2024 年重大安全风险清单序号项目风险描述事故类型管控措施分管负责人监...
水城县勺米乡营脚沟煤矿重大危险源检测评估监控措施及应急救援预案 (2024 年度)目 录 第一部分:概况。。。。。。。。。。。。。。。...
深圳市工矿企业重大事故应急救援预案编制指南深圳市安全生产监督管理局 目 录 1 总则 1.1 目的 1.2 编制依据 1.3 遵循原则 1.4...
xxxx 汽车运输 XX 公司重大节假日期间事故应急预案批 准审 核审核(安全)编 制二〇一二年九月目 录目录 ii1 事故类型和危害程度...
省金融业重大事项报告制度汇编----------------------- -----------------------日期:省金融业重大事项报告制度(试行)第一章 总则第一条...
水 利 工 程 建 设 重 大 质 量 与 安 全 事故 应 急 预 案1. 总 则1.1 目 的为做好水利工程建设重大质量与安全事故...
民口科技重大专项资金管理暂行办法第一章 总则第一条 为了保障《国家中长期科学和技术进展规划纲要(2024-2024 年)》确定的民口科技重...
兴隆 11 路等 8 个建设项目兴隆11路重大安全事故应急预案编制:审核:审批: 中国建筑一局(集团)有限公司 兴隆 11 路等 8 个建...
关于金一文化股份的重大错报风险评估————基于 2024 年度报表分析一、行业状况公司主营业务为贵金属工艺品的研发设计和销售。公司主要...
广元市天道煤业有限公司金珠煤矿2024 年度重大安全生产事故应急预案编 制: 冯烈军编制日期:2024 年 12 月预案会审签字表会审单位会...
准格尔旗昶旭煤炭有限责任公司重大危险源检测、评估、监控措施和应急预案 编制单位:准格尔旗昶旭煤炭有限责任公司编制日期:二〇一三年三...
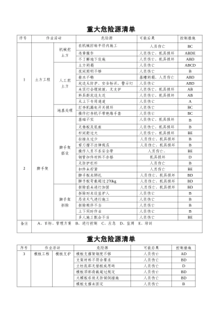
房建项目危险性较大的分部分项工程清单序重大危险源可能事故类别控制措施1基坑(槽)开挖与支护降水工程坑槽临边防护坠落伤人一类按要求搭...
我国发生的重大质量和安全事故简介建设工程的质量问题表现在三个方面:一是工程垮塌事故时有发生,给国家和人民生命财产造成巨大损失。二是...

