【金牌学案】2016-2017学年高中历史达标训练25岳麓版必修2基础夯实1.在经济全球化中,各国之间的距离被“拉近”,世界变得越来越“小”。这直...
第17讲晚清中国经济结构的变化和民族工业的兴起一、选择题1.(2018北京西城期末测验)下图为《1844年至1856年广州和上海进出口贸易总额示意图...
第3讲古代政治制度的成熟(建议用时:45分钟)一、选择题1.(2020·湖北武汉调研)“宰”和“相”原是封建贵族的家臣,到秦汉变成了政府的执政...
第12课新潮冲击下的社会生活练习岳麓版必修2一、选择题1.中国古代字典中本无“啤”字。啤字是根据英、德、法文的头两个字母的发音新创造的,...
第13课挑战教皇的权威目标导航1.对于宗教改革的背景、概况和影响要有基本的了解。2.要理解因行称义、因信称义和先定论各自的含义。3.马丁...
第14课理性之光一、选择题1.“他们否定一切外在权威,呼唤用理性的阳光驱散现实的黑暗,提倡科学、自由和平等。”“他们”是指()A.古希腊...
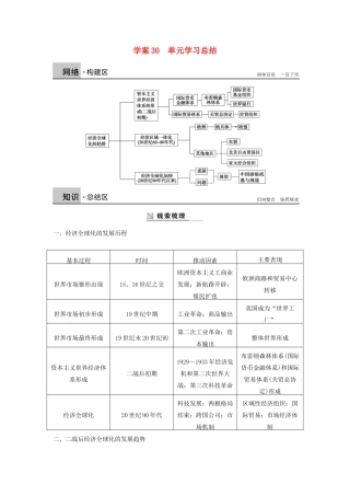
学案30单元学习总结一、经济全球化的发展历程基本过程时间推动因素主要表现世界市场雏形出现15、16世纪之交欧洲资本主义工商业发展;新航路...
课时规范练43现代中国的科技、教育与文学艺术一、选择题1.1965年5月《美国新闻与世界报道》刊载的一篇文章认为美国的战略过时了,中国在尖端...
第13课交通与通讯的变化\s\up7()一、选择题(本大题共12小题,每小题4分,共48分)1.据记载:1888年,清政府在北京西苑修建了一条铁路,慈禧...
阶段综合测评(三)(时间:90分钟分值:100分)一、选择题(本题共25小题,每小题2分,共50分)1.1921年4月,列宁说:如果农民经济能够继续发展...
第一单元检测(基础过关卷)(时间:60分钟满分:100分)一、选择题(共15小题,每小题4分,共60分。在每小题给出的四个选项中,只有一项是最符合题目...
第四单元第16课1.1919年5月2日,北京《晨报》发表《外交警报警告国民》一文,指出“胶州亡矣!山东亡矣!国不国矣。”这主要是针对()A.帝...
质量检测(五)(时间:45分钟分值:100分)一、选择题(本题共14小题,每小题4分,共56分)1.二战后,世界经济体系化和制度化成为潮流,很多国...
2016-2017学年高中历史第四单元内忧外患与中华民族的奋起4.16五四爱国运动课时作业岳麓版必修1一、选择题1.日本向袁世凯提出“二十一条”...
第6课近代前夜的发展与迟滞一、选择题1.明清时期,商业的发展出现了许多新的特点,主要表现不包括()A.大量农副产品投入市场B.江南地区兴...
2017-2018学年高中历史第15课辛亥革命课时作业岳麓版必修1学业达标1.下图是何剑士在1911年创作的政治讽刺漫画《小磨香油》,作者旨在形象...
精耕细作农业生产模式与农耕时代的手工业(建议用时:45分钟)一、选择题1.(2019·张家界模拟)《管子·海王篇》说,大致与吴王夫差开凿邗沟...
【课堂新坐标】2016-2017学年高中历史第3单元各国经济体制的创新和调整学业分层测评16战后资本主义经济的调整岳麓版必修2(建议用时:45分钟...
2017-2018学年高中历史第13课太平天国运动随堂演练岳麓版必修11.“贼做官,官做贼,清廷一片黑漆漆。骨包皮,皮包骨,金田快有新君出。”...
第5课爱琴文明与古希腊城邦制度课后篇巩固提升学业水平引导一、选择题1.(2017年12月贵州学业水平测试)俗话说:“一方水土养一方人。”不同的...

