电脑桌面
添加小米粒文库到电脑桌面
安装后可以在桌面快捷访问

高中历史 第二单元 工业文明的崛起和对中国的冲击 第13课 交通与通讯的变化跟踪检测(含解析)岳麓版必修2-岳麓版高一必修2历史试题VIP免费

高中历史 第二单元 工业文明的崛起和对中国的冲击 第13课 交通与通讯的变化跟踪检测(含解析)岳麓版必修2-岳麓版高一必修2历史试题_第1页
1/6
高中历史 第二单元 工业文明的崛起和对中国的冲击 第13课 交通与通讯的变化跟踪检测(含解析)岳麓版必修2-岳麓版高一必修2历史试题_第2页
2/6
高中历史 第二单元 工业文明的崛起和对中国的冲击 第13课 交通与通讯的变化跟踪检测(含解析)岳麓版必修2-岳麓版高一必修2历史试题_第3页
3/6
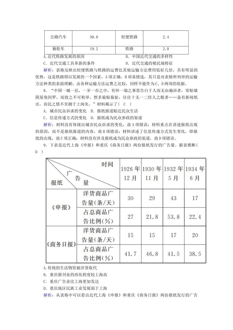
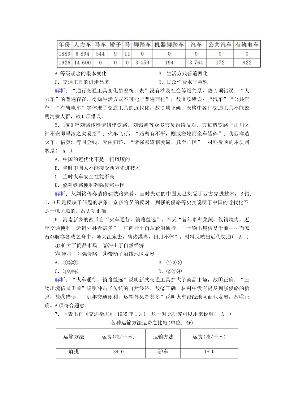
第13课交通与通讯的变化\s\up7()一、选择题(本大题共12小题,每小题4分,共48分)1.据记载:1888年,清政府在北京西苑修建了一条铁路,慈禧太后因火车司机坐在自己前面开车,弃用了从德国引进的蒸汽机车而改用太监牵拉。这说明(B)A.顽固势力拒绝引进西方科技B.封建等级制度阻碍社会发展C.清朝天朝大国思想根深蒂固D.封建迷信阻碍近代科技传播解析:“慈禧太后因火车司机坐在自己前面开车”体现了封建等级观念,最终蒸汽机车变为太监牵拉,说明了这种等级观念阻碍了科技和社会的发展,B正确。A错误,蒸汽机车的出现说明并没有拒绝引进西方科技。C错误,材料无法体现。D错误,材料并没有反映迷信思想。2.20世纪30年代,某报刊评论道:“上海近日以乘汽车为豪。每至礼拜日,必有许多少年男女同乘一车,疾驰于南京路、静安寺路、福州路。”这说明(D)A.汽车已成为人们的主要出行工具B.近代上海的交通日益便利发达C.近代上海的奢侈风气最为盛行D.新式交通工具冲击着传统观念解析:本题考查的是近代中国交通工具进步带来的影响,旨在考查学生解读材料、正确认知的能力。根据材料信息“20世纪30年代”“上海近日以乘汽车为豪”“男女同乘一车”,材料主旨体现出近代交通工具的进步冲击着人们传统思想观念,D项符合材料主旨和题意,正确;A项不符合20世纪30年代时期中国史实,排除;B项不符合材料主旨,排除;题干信息仅仅提及上海,故无法得出比较性的结论,排除C。故选D。3.1905年的一首歌谣中唱道:“卢沟桥,汉口岸,消息流通流不断,快马如飞轻舟似叶,哪及火轮一寸铁,祝我帝国好好好,祝我铁路早早早,一时勤劳百世安,从今不歌行路难。”这首歌谣反映了(B)A.通讯工具飞速发展带来的便捷B.交通工具的进步加速了社会交流C.卢汉铁路巩固了清王朝的统治D.出行难的问题已经得到完全解决解析:通讯工具与材料中“火轮”“铁路”“行路”不符,故A项错误;交通工具与材料中“火轮”“铁路”“从今不歌行路难”相符,故B项正确;1911年辛亥革命爆发,推翻了清王朝的统治,可见卢汉铁路并未巩固清王朝的统治,故C项错误;进入近现代社会之后,交通工具的更新在城市比较显著,在乡村则迟缓得多,当时出行难的问题不可能得到完全解决,故D项错误。4.下表为上海外白渡桥通行交通工具变化情况统计表(单位:人次)。数据的变化说明(C)A.等级观念的根本变化B.生活方式普遍西化C.交通工具的进步显著D.民众消费水平悬殊解析:“通行交通工具变化情况统计表”没有涉及社会等级关系,故A项错误;“人力车”的普遍存在,得知生活方式不可能“普遍西化”,故B项错误;“汽车”“公共汽车”“有轨电车”等体现了交通工具的近代化,故C项正确;表格中各种交通工具不能说明消费人群,故D项错误。5.1880年刘铭传奏请修建铁路,刘锡鸿等众多官员纷纷反对,言每造铁路“山川之神不安即旱渗之灾易招”;火车飞行,“路稍有不平,则或激轮而全车皆碎”;仿西洋造火车,借英法等国金钱,无由归还,“诸强邻遂相凌逼,几至亡国”。材料反映的本质问题是(A)A.中国的近代化不是一帆风顺的B.当时中国人不能接受西方先进技术C.当时火车安全性能不高D.修建铁路便利列强侵略中国解析:从刘铭传奏请修建铁路来看,当时先进的中国人已接受了西方先进技术,B错;C、D只是反映了问题的表象。众多官员的反对、列强的侵略等史实说明了中国的近代化不是一帆风顺的,故A项正确。6.河南新乡的西瓜自“火车通行,销路益远”。奉天“昔年多种菜蔬,仅销境内,近年交通便利,运销外县者甚多”。广西桂平自从轮船通行,“土物出境倍易于前……而家畜鸡豚亦各载之舟中,随大江东去,售诸港粤,日月不休”。材料反映出近代交通(A)①扩大了商品市场②冲击了自然经济③便利了列强侵略④带动了沿线地区发展A.①②④B.①②③C.①③④D.②③④解析:“火车通行,销路益远”说明新式交通工具扩大了商品市场,故①正确;“土物出境倍易于前”说明冲击了传统的自然经济,故②正确;材料中没有提及列强侵略的信息,故③错误;“近年交通便利,运销外县者甚多”说明火车沿线地区商业发展,故④正确。A项符合题意。7.下...

1、当您付费下载文档后,您只拥有了使用权限,并不意味着购买了版权,文档只能用于自身使用,不得用于其他商业用途(如 [转卖]进行直接盈利或[编辑后售卖]进行间接盈利)。
2、本站所有内容均由合作方或网友上传,本站不对文档的完整性、权威性及其观点立场正确性做任何保证或承诺!文档内容仅供研究参考,付费前请自行鉴别。
3、如文档内容存在违规,或者侵犯商业秘密、侵犯著作权等,请点击“违规举报”。

碎片内容

高中历史 第二单元 工业文明的崛起和对中国的冲击 第13课 交通与通讯的变化跟踪检测(含解析)岳麓版必修2-岳麓版高一必修2历史试题

确认删除?
VIP
微信客服
  • 扫码咨询
会员Q群
  • 会员专属群点击这里加入QQ群
客服邮箱
回到顶部