文案大全实用文档实用文档文案大全实用文档文案大全实用文档文案大全板楼架桥8X50mm 膨胀螺丝L30X3 角钢8X25mm 六角螺丝50X50〜200X100...
下载后可任意编辑电缆桥架安装施工方案与电缆沟、电缆隧道、电缆夹层应急预案汇编电缆桥架安装施工方案(2)各种电缆桥架技术文件齐全。(3...
下载后可任意编辑电缆桥架制作及敷设电缆方案与电缆沟、电缆隧道、电缆夹层应急预案汇编电缆桥架制作及敷设电缆方案一、工作原因:由于一循...
下载后可任意编辑电缆桥架制作及敷设电缆方案与电缆沟专项施工方案汇编电缆桥架制作及敷设电缆方案一、工作原因:由于一循环水高低压配电室...
22D701-3 电缆桥架安装
序号电缆截面积3+1c3+2c4+1c1c3c4c5c电缆直径根数电缆直径根数电缆直径根数电缆直径根数电缆直径根数电缆直径根数电缆直径根数12.51313.914...
金属线槽选型计算表工程名称桥架位置电缆根数414.5615.91018.91621.92526.23528.85033.47038.89544.112049.515054.118560.524068.230075.10...
电缆桥架选型计算表序号电缆规格参考外径电缆截面积电缆根数参考外径电缆截面积电缆根数116.1204 3019.2290 6107.49 25×1019.6302 22....
桥 架 计 算序号电缆规格参考外径电缆截面积电缆根数电缆规格参考外径电缆截面积电缆根数1850 8.861 2964 9.875 319284 10.587 49...
下载后可任意编辑泗许高速公路某跨公路立交桥架梁施工方案与泥石流应急避防措施汇编泗许高速公路某跨公路立交桥架梁施工方案总方案概述:下...
电缆桥架安装施工方案 编 制: 审 核: 审 批: 二○○六年七月十八日施工组织设计(施工方案)审批表工程名称结构类型框剪,局部钢...
电缆桥架安装施工组织设计施工组织设计(方案)报审表工程名称:********************** 编号:致: 建设工程监理有限公司 (监理单位)...
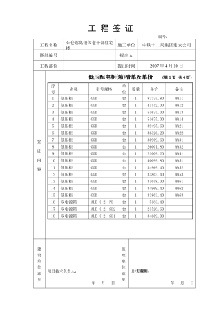
工 程 签 证编号:工程名称东仓巷离退休老干部住宅楼施工单位中铁十二局集团建安公司图纸编号提出人工程部位提出时间2007 年 4 月 1...
一、施工准备(一)作业条件1、 土建墙体结构已弹出施工水平线,墙面抹灰及面层巳完工。2、 电缆桥架及穿楼板的预留洞日已处理好,安装防火...
中国工程建设标准化协会标准铝合金电缆桥架技术规程北京中国工程建设标准化协会标准铝合金电缆桥架技术规程主 编 单 位 中国工程建设标...
第一部分 投标邀请厦门水务集团有限公司拟以 公开招标 的方式对 2010 年 7-12 月集团可能需求的 HDPE双壁波纹管 进行采购,竭诚欢...
下载后可任意编辑机电电气桥架及电缆敷设方案与机电设备、线缆、管线保护实施方案汇编机电电气桥架及电缆敷设方案3)现场自然条件及特征4)...
电 缆 桥 架 安 装一、施工准备(一)作业条件1、 技术准备:审阅设计图纸,现场勘察电气设备的安装位置和电缆桥架安装的路由;电缆桥...
桥架电缆敷设有哪些要求1. 桥架安装应因地制宜选择支、吊架,桥架可水平、垂直敷设,可转直角或斜角,可进行 T形或十字形分支。按设计要...
电缆桥架安装施工要求及规范1 一般规定1.1 本章适用于电压为 10KV 及以下新建扩建的一般工业与民用建筑电缆、桥架安装和桥架内电缆敷...

