项目管理施工过程“三检”制度为加强建设项目在施工过程中的质量控制,规范工序质量行为,提高工序质量,确保工程质量,特制订本制度。一、...
施工过程“三检”统计表工程名称:南城都汇商住项目第六期汇彩园(20#地块)住宅工程工程部位工序名称模板工程检查成果:检查内容:(1)模...
师生晨午晚一日三检制度 依 据 《 传 染 病 防 治 法 》 、 《 学 校 卫 生 工 作 条 例 》 等 规 定 ,按 传 ...
工程质量“三检”制度 一、目的:为了加强公司所属项目施工现场质量的过程控制管理,确保工程施工质量满足合同要求,保证项目在质量实施过...
(完整)工程三检制度 0 目录 一、三检制分解 ................................................ 1 (一) 、自检 ....................
目 录一、“三检制”定义...............................................................................................11、“自检...
项目工程三检制度及检查表格施工过程中应严格执行“三检”制度,形成完善三检统计(不能以报监理的资料替代),统计内容要具体,能反映实际...
三检制度完整版———————————————————————————————— 作者:——————————————————————...
施工过程“三检”记录表 工程名称:重庆市职业病防治院中毒救治综合大楼空调安装工程 工程部位 工序名称 自检 检查内容: 检查记录:...
目录 一、三检制分解............................................................................................................ ...
水利水电工程 表 1.1.1 表土及土质岸坡清理工序施工质量“三检制”记录表单位工程名称工序名称分部工程名称施工单位单元工程名称、部位...
表 1.1 岩石边坡单元工程施工质量评定表表 1.2 岩石地基开挖单元工程质量评定表表 1.3 岩石洞室开挖单元工程质量评定表表 1.4 软基...
表 1.1 岩石边坡单元工程施工质量评定表表 1.2 岩石地基开挖单元工程质量评定表表 1.3 岩石洞室开挖单元工程质量评定表表 1.4 软基...
下载后可任意编辑幼儿园一日三检及病因追查工作细则与幼儿园一日活动常规管理培训方案-学习心得体会汇编幼儿园一日三检及病因追查工作细则...
水利水电工程施工质量三检表工程名称施工单位分部工程部位单元工程土方开挖部位检查(检测)项目、检查方法及检查(检测)结果检查项目1、...
水利水电工程施工质量三检表工程名称施工单位分部工程部位单元工程土方开挖部位检查(检测)项目、检查方法及检查(检测)结果检查项目1、...
CB18 单元工程施工质量报验单(承包[2015 质报 号)合同名称:范县农业综合开发于庄灌区节水配套改造项目第三标段合同编号:NYK2015-03...
项目工程三检制度及检查表格施工过程中应严格执行“三检”制度,形成完善三检统计(不能以报监理的资料替代),统计内容要具体,能反映实际...
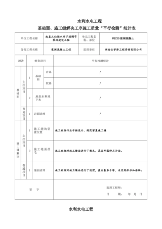
水利水电工程基础面、施工缝解决工序施工质量“平行检测”统计表单位工程名称南县三仙湖水库下坝调节泵站建设工程单元工程名称、部位W6C30...
施工过程“三检”记录表工程名称:编号:工程部位工序名称洞身开挖自检检查内容:1、超欠挖;2、围岩地质情况。检查结果:□合格经班组年月...

