一、超市基本情况调查1.名称:文字、照片(超市门口的大牌匾)2.位置:文字、照片(超市门口的街景)3.规模:大、小三种选择4.营业时间:文...
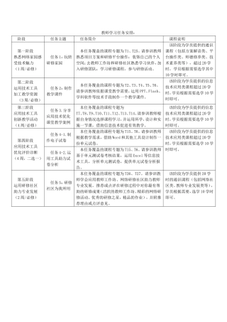
教师学习任务安排:阶段任务主题任务简介课程说明第一阶段熟悉网络家园感受技术魅力(1周/必修)任务1:玩转研修家园本任务覆盖的课程专题...
怎样做好中考前学生学习的管理工作鸡西市金华中学崔凤芝学习是学生的根本任务,班级的学习管理是班主任的中心工作,班主任若能重视帮助学生...
任务二向顾客推介新车课件$number{01}目•新车推介概述01新车推介概述推介的目的和重要性目的向潜在顾客介绍新车的特性、优势和价值,激发...
任务一零售业认知课件•零售业概述•零售业的主要业态•零售业的市场趋势•零售业的竞争格局•零售业的发展前景contents目录01零售业概述零...
•任务驱动性议论文概述•如何审题立意•如何谋篇布局目录•如何丰富语言表达•任务驱动性议论文练笔•任务驱动性议论文写作常见问题与对策...
任务准备物流服务有形展示课件CATALOGUE目录•任务准备物流服务概述•有形展示的类型与作用•任务准备物流服务的具体展示•有形展示的管理...
C.美国A.行政关系B.经济关系经济法学形考任务3计分作业2(含答案)1.资本主义经济法最早产生于()。选择一项:*A.德国B.俄国D.东欧2.经...
•数控机床概述•数控机床的组成和工作原理•数控机床的操作和维护•数控机床的发展趋势和未来展望•总结数控机床的定义0102数控机床是一种...
任务四齿轮传动剖析CATALOGUE目录•齿轮传动概述•齿轮传动的基本原理•齿轮材料与制造工艺•齿轮传动的失效形式与防治措施•齿轮传动的优...
任务二机器人的手腕结构课件•机器人手腕结构的应用与发展趋势•机器人手腕结构的优化与创新设计CHAPTER01机器人手腕结构概述手腕结构的重...
XX年民生实事目标任务工作总结2019年,在市民政局的关心指导下,在县委、县政府领导下,坚持以习近平新时代中国特色社会主义思想为指导,以...
乡上半年目标任务完成情况自查总结任务完成情况自查总结××××年我们坚持物质文明、政治文明、精神文明建设协调发展、共同进步的工作方针...
此资料由网络收集而来,如有侵权请告知上传者立即删除。资料共分享,我们负责传递知识。围绕主要任务实现整体推进———五论学习贯彻《中共...
XX年司法局任务完成情况总结2014年,我局按照衡蒸办发[2014]8号《中共蒸湘区委办公室、蒸湘区人民政府办公室关于印发〈2014年区委经济工作...
任务八柱砼的施工课件CATALOGUE目录•任务八柱砼施工简介•施工前的准备•施工方法与要点•质量检测与验收•安全措施与注意事项•案例分析...
乡××年工作总结与××年工作目标、任务和具体措施...乡××年工作总结与××年工作目标、任务和具体措施一年来,××××乡党委乡政府在...
XX年上半年县地税局税费任务完成情况总结小编寄语。下面是我们文秘网的小编为大家整理的2017年上半年县地税局税费任务完成情况总结,请大家...
任务7物流中心拣货作业课件$number{01}目•物流中心拣货作业概述•物流中心拣货作业的策略与技术•物流中心拣货作业的实践与案例•物流中心...
2020年普通高校招生工作的六项重点任务近日,教育部印发《关于做好2020年普通高校招生工作的通知》,对今年普通高校招生工作进行全面部署。...

