电脑桌面
添加小米粒文库到电脑桌面
安装后可以在桌面快捷访问

教师学习任务安排VIP免费

教师学习任务安排_第1页
1/1
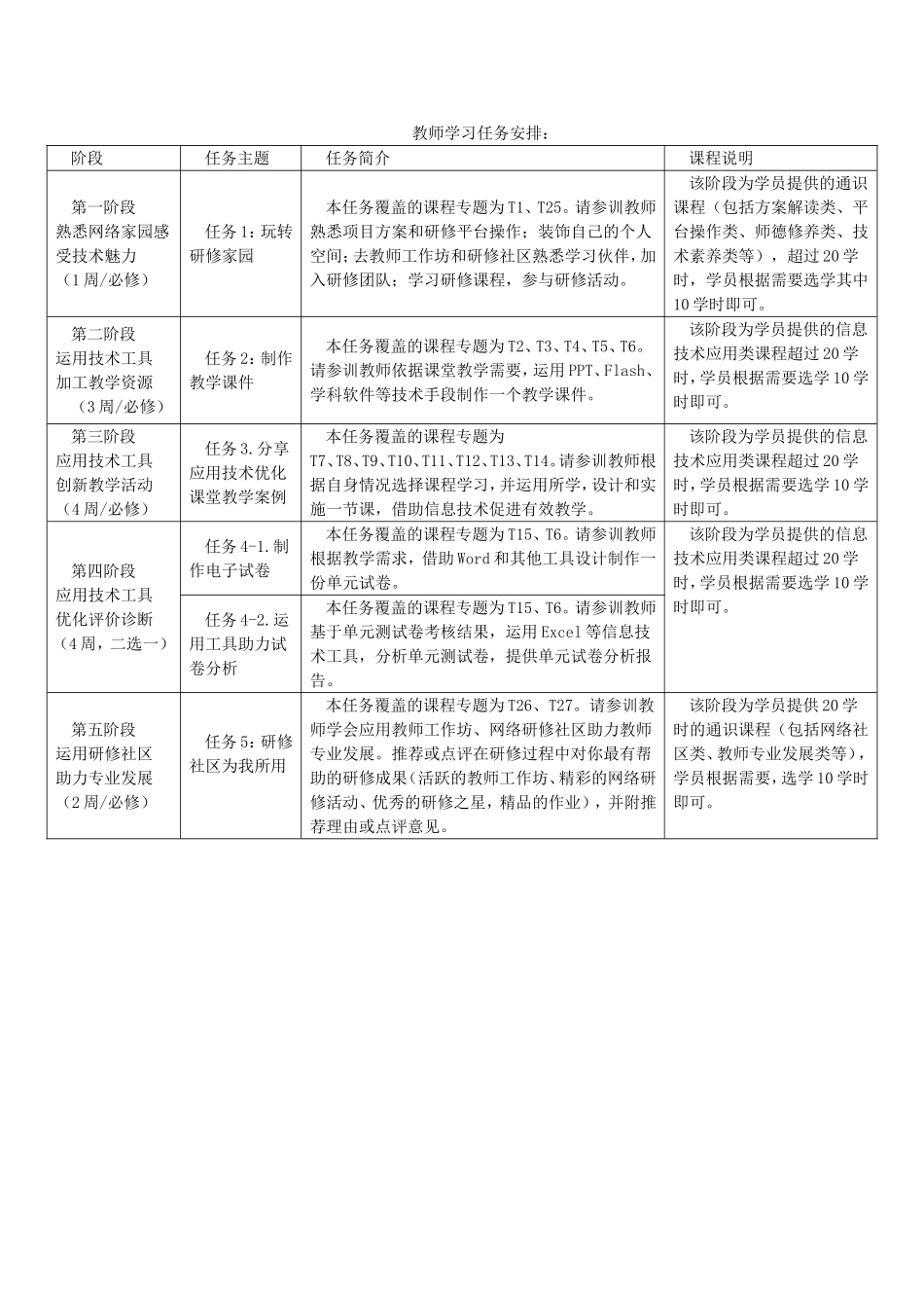
教师学习任务安排:阶段任务主题任务简介课程说明第一阶段熟悉网络家园感受技术魅力(1周/必修)任务1:玩转研修家园本任务覆盖的课程专题为T1、T25。请参训教师熟悉项目方案和研修平台操作;装饰自己的个人空间;去教师工作坊和研修社区熟悉学习伙伴,加入研修团队;学习研修课程,参与研修活动。该阶段为学员提供的通识课程(包括方案解读类、平台操作类、师德修养类、技术素养类等),超过20学时,学员根据需要选学其中10学时即可。第二阶段运用技术工具加工教学资源(3周/必修)任务2:制作教学课件本任务覆盖的课程专题为T2、T3、T4、T5、T6。请参训教师依据课堂教学需要,运用PPT、Flash、学科软件等技术手段制作一个教学课件。该阶段为学员提供的信息技术应用类课程超过20学时,学员根据需要选学10学时即可。第三阶段应用技术工具创新教学活动(4周/必修)任务3.分享应用技术优化课堂教学案例本任务覆盖的课程专题为T7、T8、T9、T10、T11、T12、T13、T14。请参训教师根据自身情况选择课程学习,并运用所学,设计和实施一节课,借助信息技术促进有效教学。该阶段为学员提供的信息技术应用类课程超过20学时,学员根据需要选学10学时即可。第四阶段应用技术工具优化评价诊断(4周,二选一)任务4-1.制作电子试卷本任务覆盖的课程专题为T15、T6。请参训教师根据教学需求,借助Word和其他工具设计制作一份单元试卷。该阶段为学员提供的信息技术应用类课程超过20学时,学员根据需要选学10学时即可。任务4-2.运用工具助力试卷分析本任务覆盖的课程专题为T15、T6。请参训教师基于单元测试卷考核结果,运用Excel等信息技术工具,分析单元测试卷,提供单元试卷分析报告。第五阶段运用研修社区助力专业发展(2周/必修)任务5:研修社区为我所用本任务覆盖的课程专题为T26、T27。请参训教师学会应用教师工作坊、网络研修社区助力教师专业发展。推荐或点评在研修过程中对你最有帮助的研修成果(活跃的教师工作坊、精彩的网络研修活动、优秀的研修之星,精品的作业),并附推荐理由或点评意见。该阶段为学员提供20学时的通识课程(包括网络社区类、教师专业发展类等),学员根据需要,选学10学时即可。

1、当您付费下载文档后,您只拥有了使用权限,并不意味着购买了版权,文档只能用于自身使用,不得用于其他商业用途(如 [转卖]进行直接盈利或[编辑后售卖]进行间接盈利)。
2、本站所有内容均由合作方或网友上传,本站不对文档的完整性、权威性及其观点立场正确性做任何保证或承诺!文档内容仅供研究参考,付费前请自行鉴别。
3、如文档内容存在违规,或者侵犯商业秘密、侵犯著作权等,请点击“违规举报”。

碎片内容

教师学习任务安排

您可能关注的文档

确认删除?
VIP
微信客服
  • 扫码咨询
会员Q群
  • 会员专属群点击这里加入QQ群
客服邮箱
回到顶部