第四部分 专题训练第 32 讲 规律专题 1.(2013 黔东南州)观察规律:1=12;1+3=22;1+3+5=32;1+3+5+7=42;…,则1+3+5+…+2013 的...
课时三十二第一节图片的获取(三)一、教学内容:1.图形、图像的视觉意义2.了解图形、图像的两种类型、区别、存储格式3.选择恰当的工具...
下载后可任意编辑初一年级第十六周第32次课老师:沈伯娟教材武术(4)——组合动作技评难点:领悟武术的精,气,神特点和风格重点:节奏感...
江苏省淮安中学2008届高三化学第一轮复习《铵盐》编制:解大方2007/07/7第三十二讲铵盐专题班级姓名学号成绩1.氯化铵和氯化钠可用下列哪一...
枯枝与鲜花①那是一棵什么树呢?在这深秋,黄叶已纷纷坠落的时候,它却是繁花满枝,显出一种青春和欢乐来。这是什么样的一棵充满了奇迹的树呢?...
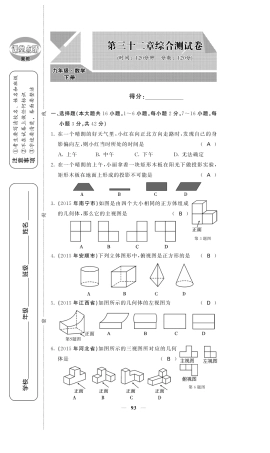
得分:一、选择题(本大题共16小题,1~6小题,每小题2分,7~16小题,每小题3分,共42分)1在一个晴朗的好天气里,小红在向正北方向走...
第三十二章命题与证明(二)水平测试一.选择题。1.下列图中:①线段;②正方形;③圆;④等腰梯形;⑤平行四边形是轴对称图形,但不是中心...
高考达标检测(三十二)空间角3类型——线线角、线面角、二面角1.如图,在几何体ABCDE中,四边形ABCD是矩形,AB⊥平面BEC,BE⊥EC,AB=BE...
宜昌市一中2010届高三12月月考化学试卷考试时间:2009年12月23日16:00—17:30第Ⅰ卷(共48分)可能用到的相对原子质量:C:12O:16Na:23...
大考点三十二近代以来世界的科学发展历程一、选择题1.(2015·福建文综·22)16、17世纪欧洲学者质疑、改变和放弃了欧洲所继承知识中最神...
1三十二式太极剑剑谱预备式:两脚并立,面向正南,身体正直,眼睛平视,虚领顶劲,两臂垂侧,左手持剑,剑尖向上,右手剑指,手心向内。起...
精品文档。1欢迎下载三十二课金钱卦之孔明神卦凡占课者,必先净手焚香,用古钱五枚放在卦盒或手中,于香烟上薰过,两手高举,连摇数下,虔...
课下限时集训(三十二)近代以来世界的科学发展历程(时间:45分钟分值:100分)一、选择题(本大题共12小题,每小题5分,共60分)1.(2016·邯郸...
课时作业(三十二)第32讲数列的综合问题基础热身1.[2017·河北五校一模]设等差数列的前n项和为Sn,a2,a4是方程x2-x-2=0的两个根,则S5=()A.-B....
优秀作文选登初中生作文范文目录:1、珍爱无声2、下辈子还做您的女儿3、珍惜幸福4、好暖啊,那杯浓浓的奶茶5、飘着雪花的早晨6、春天的赞歌...
高三十二月月考语文试题一、(15分,每小题3分)1.下列词语中加点的字,每对读音都不相同的一项是()A.拓本/落拓不羁钥匙/北门锁钥剥...
中华成语千字文:三十二_商业文明篇三十二、商业文明将本求利,天经地义。仓廪丰实,富而好礼。利来利往,攘攘熙熙。民自为市,善者因之。...
公众号:惟微小筑(考试范围:选修3-1适用班级||:高三学年)一、选择题(在每题给出的四个选项中,有的只有一个选项正确,有的有多个选项正确....
第三十二讲有机化合物的组成与结构1.(2017届南通市学测第一次模拟)研究有机化合物的组成、结构、分类有利于全面认识其性质。(1)下列有机化...
一、每种水果都表示一个数,你能知道这个数是几吗?—6=15=12—=8=+12=35=25—=11=二、每个图形代表一个数,你能算出这个数是多少吗?(1)△...

