99胆子窗外往外乱跳勇敢偏向dǎnziyǒnggǎnwǎngwàichuāngwàiluàntiàopiānxiàng散步原来好像微笑wēixiàosànbùyuánláihǎoxi...
教案设计设计说明解决问题的教学应尊重知识的本源,遵循学生的认知规律,注重培养学生的应用意识。数学知识来源于生活,它不是脱离生活实际...
北师大版三年级数学《队列表演2》界首市新马集镇王楼小学王其祥教学目标:1、结合“队列表演”的具体情境,利用点子图探索两位数乘两位数的...
计算出长方形正方形的周长:边长:6厘米周长:32厘米周长:边长:长:14厘米长:9厘米宽:11厘米宽:7厘米周长:周长:
识字2金木水火土
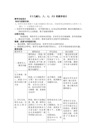
《十几减九、八、七、六》的教学设计教学目标设计知识与技能目标:1、使学生初步掌握十几减9的题的计算方法,并能利用迁移规律自主探究十几...
15、最苦与最乐教学目标:1、初步学习议论文,了解议论文三要素。2、体会作者流畅灵活的语言,锻炼学生语言表达能力。3、培养学生对他人、...
单位:郭店镇第一初单位级中学授课人:王志红学习目标:1、通过学生自主阅读,会说出作者、作品的主要内容、人物。2、通过合作探究,分析“...
宜阳县双语实验学校七年级下册语文过关升级达标试卷姓名:班级:学队:上课时间:月日单元名称第一课《邓稼先》(第1关)制作人田艳辉,刘...
教学目标(一)充分利用已有的生活经验,使学生认识人民币单位:元、角、分,知道它们的十进关系,1元=10角,1角=10分.(二)通过模拟购物的情...
期末复习解决问题宝轮一小王春求全部用()法求部分用()法求差距就是求(),用()法加减部分减基本练习1.看看谁是口算王。10–7=5–4=6...
一天,猪八戒来到西瓜地里,先吃了一个大西瓜,没饱,又吃了一个,还是没饱。这样一连吃个3个大西瓜后,他才拍拍肚子,叹了口气:“唉,总...
四年级数学下册《三角形的内角和》教学设计衙道中心小学郭青花教材分析:三角形的内角和是三角形的一个重要特征。本课是安排在学习三角形的...
《台阶》教学设计孤山九年制学校韩剑梅教学目标1.理解、积累“尴尬、烦躁、微不足道、大庭广众”等词语。2.把握课文叙述角度,体悟作品兼...
《20以内退位减法整理和复习》教学设计教学内容整理和复习(20以内退位减法)教学目标1.通过对20以内退位减法进行整理,找出规律,进一步...
低年级学生最喜欢认识新朋友,声母朋友以及它带来的音节朋友,他们都急于要认识,所以学习热情非常高涨。利用课件出示意境图,让学生从图中...
闯关练习卷班级姓名第一关:找规律填空。1、□△□△□△2、☆☆○☆☆○☆☆3、 ∷ ∷ ∷343434第二关:■后面藏着谁?1、āūūāū■...
布置作业l。背诵默写课文第2自然段。2.完成课后练习题,三、四、五、七3.预习后文,准备下节课进行分析。
8的乘法口诀口头中心秦台明德小学李华一、教学内容:义务教育课程标准教科书第三册80页例5二、教材及对象分析:“8的乘法口诀”这部分知识...
一、创设情景,提出问题。教师出示P3的挂图,引导学生先观察这幅图:你从图中看到了什么?你能提出哪些问题?学生可能会提出很多问题,如:买一个...

