课时跟踪训练(十三)距离的计算1.已知平面α的一个法向量n=(-2,-2,1),点A(2,-1,0)在α内,则P(1,3,-2)到α的距离为()A.10B.3C.D...
课时跟踪检测(十七)盐类的水解1.下列物质的水溶液,由于水解而呈酸性的是()A.NaHSO4B.Na2CO3C.HClD.CuCl2解析:选DNaHSO4、HCl在溶...
课时跟踪检测(一)化学反应的焓变一、单项选择题1.热化学方程式2H2(g)+O2(g)===2H2O(g)ΔH=-483.6kJ·mol-1中,物质分子式前的化学计...
课时跟踪检测(九)人类对原子结构的认识1.H、D、T、H+可以用来表示()A.同一种原子B.化学性质不同的氢原子C.氢元素D.氢的四种核素解...
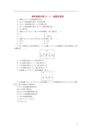
课时跟踪训练(十一)函数的极值1.函数y=2x3-3x2的极值情况为()A.在x=0处取得极大值0,但无极小值B.在x=1处取得极小值-1,但无极大值...
课时跟踪训练(十九)一、选择题1.中共十一届三中全会是中华人民共和国历史上具有深远意义的伟大转折。这次全会作出的战略决策是()A.“以阶...
课时跟踪检测(十)等比数列的概念及通项公式层级一学业水平达标1.如果数列{an}是等比数列,那么()A.数列{a}是等比数列B.数列{2an}是等...
专题跟踪检测(三)“儒学为纲”的中国传统文化(时间:45分钟满分:85分)一、选择题(每小题4分,共48分)1.(2018·晋城一模)春秋战国之际,...
课时跟踪检测(十九)曲线与方程一、基本能力达标1.下面四组方程表示同一条曲线的一组是()A.y2=x与y=B.y=lgx2与y=2lgxC.=1与lg(y+...
课时跟踪检测(二十七)新兴力量的崛起(时间:25分钟满分:50分)一、选择题(每小题4分,共32分)1.法国前总统吉斯卡尔·德斯坦宣称:“一个...
课时跟踪检测(七)中华文明的新生——新中国时期一、选择题(每小题4分,共48分)1.(2016·江南十校期末)1954年到1957年苏联向中国提供了42...
课时跟踪检测(二十一)人工合成有机化合物1.下列物质中,不属于合成材料的是()A.塑料B.合成纤维C.陶瓷D.合成橡胶解析:选C陶瓷不属于...
课时跟踪检测(十七)弱电解质的电离平衡常见的弱电解质1.将1mol冰醋酸加入到一定量的蒸馏水中最终得到1L溶液。下列各项中,表明已达到...
课时跟踪检测(二十七)离散型随机变量的均值[课下梯度提能]一、基本能力达标1.若随机变量ξ~B(n,0.6),且E(ξ)=3,则P(ξ=1)的值为()A...
课时跟踪检测(十四)化学平衡的移动1.下列叙述中说明某化学平衡一定发生移动的是()A.混合物中各组分的浓度改变B.混合体系中气体密度发...
课时跟踪检测(十四)定积分的概念1.下列等式不成立的是()A.[mf(x)+ng(x)]dx=mf(x)dx+ng(x)dxB.[f(x)+1]dx=f(x)dx+b-aC.f(x)g(x)dx...
课时跟踪训练(十三)抛物线的几何性质1.抛物线y2=8x的焦点到准线的距离是________.2.抛物线y2=2x上的两点A,B到焦点的距离之和是5,则...
课时跟踪训练(十)双曲线的标准方程1.双曲线-=1上的点P到一个焦点的距离为11,则它到另一个焦点的距离为________.2.已知点F1,F2分别是...
课时跟踪检测(八)硫代硫酸钠与酸反应速率的影响因素1.演示铁在纯氧中燃烧实验时,将铁丝绕成螺旋状,其主要目的是()A.提高铁丝利用率B...
课时跟踪训练(二十二)导数在实际生活中的应用1.某公司在甲、乙两地销售一种品牌车,利润(单位:万元)分别为L1=5.06x-0.15x2和L2=2x,其...

