简单实用的 CD4011 声光控制开关电路及故障一般可排除简单实用的 CD4011 声光控制开关电路这款简单声光控制电子开关具有声音信号和光信...
8 年级(初二年级)第三章 声现象第一节 声音旳产生与传播第二节 乐音与噪音第三节 超声与次声第一节 声音旳产生与传播1、声音旳产生...
精品文档---下载后可任意编辑高速宽带声光调制器的特性讨论的开题报告一、讨论背景随着互联网的普及和网络技术的快速进展,数据传输速率的...
5 实验 声光效应实验 【学史背景】 声光效应是指光通过某一受到超声波扰动的介质时发生衍射的现象,这种现象是光波与介质中声波相互作...
精品文档---下载后可任意编辑Bragg 声光双稳系统混沌的控制讨论的开题报告一、选题背景及意义Bragg 声光双稳系统是由声波和光波相互作用...
武汉理工大学《电子电工》课程设计说明书 1 前言 设计一个能自动检测有害气体浓度,且当有害气体浓度超标时,能自动发出声光报警,能自...
下载后可任意编辑基于红外通信的声光报警系统一.设计要求1) 包括电信号转化成数字信号系统,数字显示系统,报警系统等2) 测量系统的性...
aom声光调制器
555定时声光报警器课程设计
1 / 1 0 第一章 绪论 555定时器是一种结构简单、使用方便灵活、用途广泛的多功能电路。只要外部配接少数几个阻容元件便可组成施密特...
课程设计说明书 名称 5 5 5 定时器声光报警电路 2 0 1 1 年1 2 月2 6 日至 2 0 1 1 年1 2 月3 0 日共 1 周 院 ...
前言 根据设计任务和要求,在设计前必须对电子技术、EW B 仿真软件和主要用到的芯片熟悉了解和掌握。设计中主要要完成的是发声报警和发...
基于 5 5 5 声光报警电路设计 学 院: 专 业: 班 级: 学 号: 姓 名: 前言 根据设计任务和要求,在设计前必须对电子技...
名称 5 5 5 定时器声光报警电路 第一章 绪论 555 定时器是一种模拟和数字功能相结合的中规模集成器件。一般用双极性工艺制作的称为...
声光控制楼道灯开关的设计学号:12103119东 营 科 技 职 业 学 院毕 业 设 计(论 文)任 务 书题目:声光控制楼道灯开关的设...
初中物理声光专项练习声、光集训练习一声学:高频考点一:声音的产生与传播【典例 1】(2019•青岛)下列关于声现象的说法,错误的是()A...
1 2017 年中考物理声光专题复习重点精品实验与探究题12 道1.探究:发声的桌面也在振动?提出问题: 敲桌子时,我们能听到声音,但肉眼...
数字电路课程设计楼道声光控制灯系统设计
下载后可任意编辑附件一: 毕 业 论 文( 设计) 楼道声光双控灯原理讨论与设计 学生姓名 武玉川 学号 指导老师 陈愚 系( 部) ...
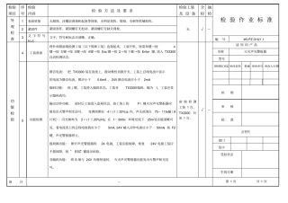
检验项目序号检验内容检 验 方 法 及 要 求检验工装及 设 备全检抽检检 验 作 业 标 准外观检查1 表面质量无腐蚀、涂覆层剥...

