2 、水文计算 基本资料:桥位于此稳定河段,设计流量31%5500/SQQms,设计水位457.00SHm,河槽流速3.11/ scvm,河槽流量3CQ=4722...
桥梁工程期末考试总复习[经典收藏考试必过]
桥梁工程试卷2 答案 一、填空题(每空 1 分,共 2 0 分)(请将答案填写在答题纸上) 1 .简支梁(板)的架设,从架梁的工艺类别...
桥梁工程试卷及答案 试卷A 一、选择题(每题 2 分,共 24 分) 1.用刚性横梁法计算出的某梁荷载横向分布影响线的形状是 ( A ) A...
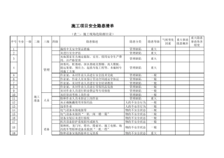
桥梁工程施工项目安全隐患清单(总公司调研组成果)
1、桥梁组成:1)上部结构:(或称桥跨结构)是桥梁支座以上(拱桥起拱线或刚架桥主梁底线以上)跨越桥孔的总称,是线路中断时跨越障碍的主...
第一章 总论 1 桥梁四个基本组成部分:上部结构,下部结构,支座和附属设施 2 桥梁有梁拱吊三大基本体系。梁桥以受弯为主,拱桥也受压...
范文 范例 指导 参考 w ord 版 整理 目 录 第 一 章 编 制 说 明 1.1 编 制 依 据 1.2 编 制 原 则 1.3 编 ...
目 录 第一章 编制说明 1.1 编制依据 1.2 编制原则 1.3 编制采用的标准和规范规程 1.4 指导思想 第二章 工程概况及工程目标 ...
桥梁工程施工组织设计方案
1 山东省胶东地区引黄调水工程莱州明渠段及附属建筑物工程 桥梁工程施工质量控制要点 山东省水利工程建设监理公司 胶东地区引黄调水工...
施工组织设计 施工组织设计文字说明 一、编制说明 二、项目管理机构配备情况 三、施工准备及资源配备计划 四、施工总平面布置及临时用...
共4 4 页,第1 页 桥 梁 工 程 施 工 质 量 控 制 要 点 第 一 节 下 部 工 程 ( 桩 基 础 ) 1、如何防治钻...
桥梁工程施工监理实施细则 一. 编制依据 1. 施工招标文件。 2. 施工承包合同。 3. 施工图纸。 4. 工程委托监理合同、监理规划。...
桥梁工程施工 桥梁维修方案 由于本桥路段交通繁忙,且必须保证道路的畅通,因此,维修加固施工采用一幅封闭、一幅通行的方法。首先封闭左...
桥梁工程施工方法及其措施 本合同段共有中桥4 座、小桥1 座,其中有两座为整修加固工程。上部构造为后张法预应力钢筋砼简支空心板梁,下...
大桥防腐涂装方案 通常桥梁受到的腐蚀主要是大气腐蚀,但是随着大气环境的不同,桥梁受到的腐蚀也不同。XX 长江大桥是处于工业城市的桥梁...
Addis 至 Adama 高 速 公路项目 桥梁工程施工方案 编制: 审核: 审定: 1 中 交 一公局海外公司埃塞 AA 高速公路项目经理...
施工总结报告 二道岭1、2 号桥 一、 工程概况 1、本项工程为国道鹤大公路沿江至万良段桥梁工程,二道岭1 号桥起讫桩号为k16+266.98-+...
施工工艺框图 钻孔灌注桩施工工艺框图 测量放样 设备安装 埋设护筒 验收开钻 钻进成孔 吊装钢筋笼 二次清孔 下灌注导管 水下混凝...

