清单第100章总则子目号101101-1子目名称保险费保险费计量单位特征以工程量清单第100章(扣除建筑工程一切险和第三者责任险)至-a建筑工程...
关于排查和消除道路桥梁安全隐患复核情况报告市政府:为确保我市道路桥梁安全运行,确保人民群众生命财产安全,根据xx市人民政府安全生产委...
关于排查和消除道路桥梁安全隐患情况报告市政府:为确保我市道路桥梁安全运行,确保人民群众生命财产安全,根据xx市人民政府安全生产委员会...
架设艺术与语文教学的桥梁綦江县南州小学郭莉摘要:艺术源于生活、高于生活,语文也是一门艺术。语文教学需要借助艺术来使自己更为生动活泼...
如何提升道路桥梁的排水施工技术摘要:近年来,市政道路、高速公路等道路的建设速度不断提高,但一些施工技术问题也随之出现,尤其是道路桥...
港珠澳大桥主体工程桥梁设计方案及创新课件•引言•港珠澳大桥主体工程桥梁设计方案•创新技术在港珠澳大桥桥梁工程中的应用•港珠澳大桥桥...
贵州桥梁集团EAS项目供应链部分操作手册金蝶软件(中国)有限公司贵阳分公司二零一二年二月1系统进入1.1登录界面登陆界面:EAS是基于B/S架...
桥梁结构加固方法及其成本初探桥梁结构加固方法很多,而且新工艺、新材料层出不穷,本文主要收集的是桥梁结构加固通常采用的方法。目前,桥...
常见桥梁加固方法:1.增大截面加固法:在构件表面增大混凝土尺寸,增加受力钢筋,使其与原结构形成整体,从而增大构件有效高度和受力钢筋面积...
桥梁上部结构施工质量监理实施细则1.工程概况与工程特点1.1工程概况工程名称:上海中环线A3.2标(浦西段)武宁路立交工程工程地址:上海普...
表3.0.3市政桥梁单位、分部、分项工程、检验批划分表单位工程分部工程子分部工程分项工程检验批跨线桥或立交桥的一个匝道划分为一个单位工...
桥梁安全质量控制主要内容●桥梁工程技术●设计施工方案质量控制案例●连续梁(刚构)施工●现浇梁施工质量安全控制案例一、桥梁工程技术(...
目录目录.............................................................................................................................
天津生态城中部片区经六路上跨蓟运河故道桥梁工程质量管理体系和保证措施中铁十八局集团第五工程有限公司二零一一年十一月三十日质量管理体...
桥梁工程施工质量控制技术探讨摘要:本文就目前预应力混凝土梁施工中的质量控制技术问题进行了分析与探讨。关键词:公路桥梁;施工;质量控...
桥梁总体质量检验报告单工程名称:富顺县福善镇熊山村渡改人行桥工程桩号及部位:合同段:施工单位:四川万通路桥建筑安装有限公司监理单位...
桥梁总体现场质量检验表施工单位:合同号:监理单位:编号:ZJ-076-□□-□□□□□□□-□□分项工程名称所属分部工程施工时间桩号及部位...
桥梁抗震设计规范的现状与发展趋势点击数:651更新时间:2004-12-26桥梁抗震设计规范的现状与发展趋势范立础王君杰(同挤大学桥梁系,中国上...
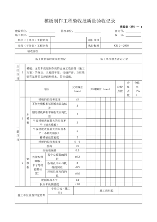
模板制作工程验收批质量验收记录质验表(桥)—1建设单位:监理单位:合同号:施工单位:编号:单位(子单位)工程名称项目经理分部(子分...
预应力张拉记录(绞线)C-V-37合同号:ZXJ/SG/HYD-005施工单位:中国水利水电第五工程局有限公司构件名称:张拉砼强度:张拉日期:编号:千...

