下载后可任意编辑企业管理信息系统案例及分析企业管理信息系统案例及分析 目录案例 I:交通银行信贷管理信息系统案例 11、案例描述的是个...
西藏电力公司信息系统建设规范(草案)2002 年 10 月目录总则⋯⋯⋯⋯⋯⋯⋯⋯⋯⋯⋯⋯⋯⋯⋯⋯⋯⋯⋯⋯1 主题内容⋯⋯⋯⋯⋯⋯⋯⋯⋯...
第 1 页后危机时代下的xxxx 公司所处经济环境1.1 后危机时代下的2010 中国经济明年世界经济复苏缓慢,外需难以大幅反弹,主要发达国家...
XX 市社会管理服务综合信息系统项目可行性研究报告建设单位: XX 市XX 镇XX 编制单位: XXXX 工程设计咨询有限公司编制日期: 2014...
开元集团信息化管理平台监理大纲2011 年 2 月 12 日河北畅流通信科技有限公司1、监理大纲1.1监理工作概述1.1.1 监理原则在“开元集团...
cheng林业地理信息系统建设解决方案导读:"数字林业"是人类以数字的形式再现的林业信息场,是信息化的林业。"数字林业"是数字地球的重要组...
2019年下半年信息系统监理师真题+答案解析上午选择+下午案例(全国计算机软考)
2019 信息系统项目管理师综合知识考试真题及答案 1、 智 能 制 造 是 制 造 技 术 发 展 的 必 然 趋 势 , 从 理 ...
COBIT信息技术审计指南(34个控制目标) 计划和组织(选择3/6/11) 1 定义战略性的信息技术规划(PO1)PO域 控制的IT过程: 定义战略性...
1 2018 年 信息系统运维服务项目 技术方案 X X X X 有限公司 2018-6 2 目录 一、运维方案 ...................................
2018-2024 年中国医院信息系统(HIS ) 行业市场深度评估及发展前景预测报告(目录) 什么是行业研究报告 行业研究是通过深入研究某一行...
1 / 12 2017 年下半年信息系统项目管理师 上午综合知识真题试题与参考答案解析 1、()是物联网应用的重要基础,是两化融合的重要技...
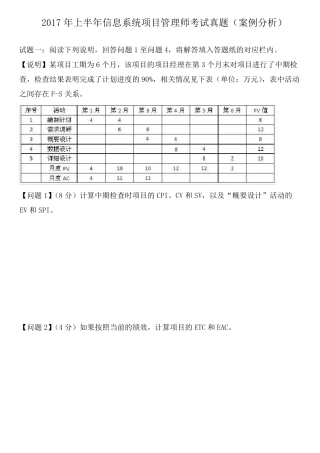
2017 年上半年信息系统项目管理师考试真题(案例分析) 试题一:阅读下列说明,回答问题1 至问题4,将解答填入答题纸的对应栏内。 【说...
2016 年省级财政预算管理信息系统操作手册一、系统概述.................................................................................
1 2016 年 会 计 信 息 系 统 习 题 一 、 单 选 题 1、 手 工 方 式 与 计 算 机 方 式 下 账 务 处 理 ...
2016 年 11 月 信 息 系 统 项 目 管 理 师 软 考 上午试题(文字版) 1.信息要满足一定的质量属性,其中信息()指信息的...
本页为作品封面,下载后可以自由编辑删除,欢迎下载!!! 精 品文档1【精品 word 文档、可以自由编辑!】辽宁省外施工企业管理信息系...
文档说明本文档是 《管理信息系统规划和方案设计》项目解决方案阶段成果报告。文档内容是对本项目在《某市地铁IT/IS 战略规划设计报告》...
WORD 格式可编辑专业知识整理分享XX局信息化系统运维服务方案XX局2013 年 6 月WORD 格式可编辑专业知识整理分享WORD 格式可编辑专业...
信访局网上信访信息系统项目系统测试方案目录1 概述 11.1目标 11.2假设 11.3测试范围 21.4测试方法 21.5测试步骤 31.6测试进入准则...

