xx 有限公司工厂财务管理制度由于经营模式的改变,财务制度也应随着变,根据工厂的现实情况,经讨论特拟定相关制度,希各部门遵照执行。本...
贵阳环卫中心大屏拼接设备搬迁方案一、 工序说明 1.1 施工准备 1。1。1 对所有参加施工人员进行工程的技术交底,并对每一个单项工程项...
第二章财务部岗位职责财务经理岗位职责1、财务经理职责1.1 编制和执行预算、财务收支计划、信贷计划,拟订资金筹措和使用方案,开辟财源,...
新疆冠农天府果蔬食品有限责任公司设备报废、闲置、更新管理制度文件编号: GN—SJ—006版 次: A—2024 编 制: 生产技术部 审 批:...
第一条:目的通过培圳教育和按劳分配,既保障员工基本收入水平,又提高员工素养和劳动生产率,并为员工可持续进展制造机会.第二条:分配原则...
第一条:制订本制度的目的:1。提高员工的工作效率,调动员工的工作积极性,实现按劳分配,多劳多得.2.让所有的员工清楚自己当天的工资所得,...
XXXXX 工厂视频监控系统方案书北京星谷科技有限公司4/10/2025目录第 1 章 项目背景 3第 2 章 项目要求 2 2.1 手机 /PC 双模多...
工厂设备管理体系(初 稿)1. 工厂设备管理机构1.1 设置目的1。1。1 法律规范工厂设备管理机构的组织结构、隶属关系,优化设备管理工作...
工厂视频监控系统目录第一章 技术方案 31.1 项目概述与需求 1 1 。 2 设计原则 2 1.3 设计依据 3 1 。 4 建设内容 4 1 ...
工厂规章制度大全目 录前言 3第一章总则 2 第二章员工守则 2 第三章员工薪酬制度 4 第四章安全生产管理制度 5 第五章人事制度 6...
工厂管理制度 第一条 生产纪律 1、遵守企业考勤制度.2、生产过程中必须严格按流程生产,勤俭节约,杜绝浪费。 3、 爱惜生产设备、原材...
工厂规章制度大全目 录前 言····················3第一章 总 则 ················ 2 第二章 ...
前 言为了保障劳资双方的合理利益,加强公司的治理工作,维护和保障正常生产,提高生产效益,结合我厂实际情况,要求每位应聘者必须具体了解...
虫害主要是指苍蝇、蚊子、蟑螂、老鼠等危害。这些虫害不仅有携带多种病菌,传播多种疾病。根据这些虫害的性质及工厂的内外环境来实行有效的...
广东顺德敬鸿金属制品有限公司工厂规章制度第一章 序言 朋友,您好!欢迎您加入广东顺德敬鸿金属制品有限公司,您的加入为广东顺德敬鸿金...
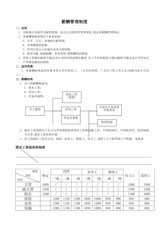
薪酬管理制度一:总则1.为体现公司按劳分配的原则,结合公司的经营管理理念,制定本薪酬管理规定。2.本薪酬制度体现以下基本原则:A.公平...
工厂行政管理规章制度1。 为全面建立现代化管理制度、健全工作体制, 现以劳动签约及有订立本规则, 凡本厂所属员工都应该自觉遵守本规...
工厂职工个人工作总结 转眼间,我进××公司近一年了,在这期间,我由一个对社会一无所知的学生变成一个合格的员工。 当初进入公司,我什...
填表人:日期:A。 整体情况1。 工厂资料卖主/制造商::地址::电话:电子邮箱:传真:网址:联系人, 职位:电话:电子邮箱:工厂::厂址...
薪酬福利管理制度1 薪酬体系建立目的、原则、适用范围1.1 适用范围:1.本薪酬制度适用对象为本公司全体员工,(公司自经理、厂长以下的工作...

