8.1 硅质胶泥砌块材8.1.1 耐酸砖(230×113×65)工作内容:运料、选砖板、洗砖板、调制胶泥、刷底胶浆、衬砌、养生、酸洗。计量单位:10m2...
耐酸瓷板及花岗岩板贴粘施工方案花岗岩施工工艺:施工准备 基层表面处理 涂刷第一道环氧树脂底漆一 T 刮环氧腻子 涂刷第一道环氧树脂...
耐酸泵的安全操作章程1. 作业前1.1 检查轴承油室的油位应正常,手动盘车泵应转动灵活,无卡涩现象。1.2 使用之前必须安装好联轴器。1...
ND 钢耐酸钢板烟囱内筒制作焊接工艺重点及分析本文对 ND 钢耐侯耐酸钢板的钢材成分、力学性能、使用条件、耐腐蚀原理进行了分析,并基于...
环氧树脂胶泥粘贴耐酸瓷砖施工方案审核:批准:编制:2010 年 1 月 15 日施工方案一、编制依据:1、《建筑安装工程质量检验评定统一标...
减少耐酸耐碱防腐泵电机损耗的方法 耐酸耐碱防腐泵是工业生产中常用的水泵,耐酸耐碱的特殊性,防腐蚀性能的重要性,用户通常会选择防腐蚀...
攀枝花新钢钒股份有限公司瓷砖衬里防腐工程施工方案江西省萍乡市工业陶瓷实业进展有限公司二 O 一 4 年十一月八日一、说明1。1、本方案...
WEPEC 酸再生装置尾气达标治理项目-耐酸瓷砖工程施 工 方 案 编制单位: 大连吉泰建筑安装 建设单位: 大连西太平洋石油 工程有限...
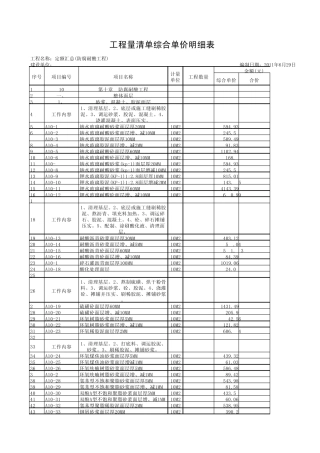
工程名称:定额汇总(防腐耐酸工程)建设单位:编制日期:2011年6月29日综合单价合价110第十章 防腐耐酸工程2一、整体面层31、砂浆、混凝土...
精品文档---下载后可任意编辑假结核耶尔森氏菌耐酸机理讨论的开题报告题目:假结核耶尔森氏菌耐酸机理讨论一、讨论背景假结核耶尔森氏菌是...
精品文档---下载后可任意编辑中铝耐酸陶瓷研制及其耐酸腐蚀性能讨论的开题报告一、选题背景随着工业化进程的加快,化学、冶金、电力等行业...
精品文档---下载后可任意编辑三种有机酸对单增李斯特菌诱导性耐酸响应讨论的开题报告开题报告题目:三种有机酸对单增李斯特菌诱导性耐酸响...
精品文档---下载后可任意编辑O 型 FMDV 衣壳抗原的耐酸改造及其在昆虫细胞中的表达中期报告1. 背景口蹄疫是一种由口蹄疫病毒(FMDV)引...
硝铵终蒸发框架耐酸花岗岩地面防腐工程 专 项 施 工 方 案 编制单位:河南长兴建设集团有限公司 编 制 人: 审 核 人: 编制...
- 1 - 耐酸砖铺砌施工方案 一、编制依据: 1、《防腐蚀工程施工操作规程》(YSJ411-89) 2、《手糊法玻璃钢设备技术条件》(CD130A19...
1 攀枝花新钢钒股份有限公司 瓷砖衬里防腐工程 施 工 方 案 江西省萍乡市工业陶瓷实业发展有限公司 二O 一 4 年十一月八日 2 ...
环氧树脂胶泥粘贴耐酸瓷砖 施 工方案 审核: 批准: 编制: 2 0 1 0 年 1 月 1 5 日 施工方案 一、 编制依据: 1、《建...
耐酸砖铺砌施工方案一、编制依据:1、《防腐蚀工程施工操作规程》 (YSJ411-89)2、《手糊法玻璃钢设备技术条件》 (CD130A19-85)3、《...
1研究报告烟囱用耐酸砖行业深度研究报告一、行业概述1.行业定义及分类(1) 耐酸砖行业作为建筑材料行业的一个重要分支,专注于生产用于抵抗...
下载后可任意编辑环氧胶泥粘耐酸砖施工方案12024 年 4 月 19 日下载后可任意编辑环氧树脂胶泥粘贴耐酸瓷砖施工方案审核: 批准: 编...

