3.物 业 管 理 工 作 流 程3.1参 考 ( 一 )3.1.1 中 海 物 业 管 理 公 司 全 套 工 作 流 程 图3.1.1.1 物...
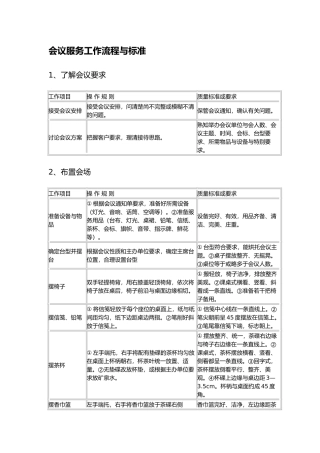
会议服务工作流程与标准1、了解会议要求工作项目操 作 规 则质量标准或要求接受会议安排接受会议安排,问清楚尚不完整或模糊不清的问题...
游戏机室日常工作流程程序工作标准及要求营业前准备工作1.打卡签到,整理好自己的仪容仪表2.按时参加班前会,接受领导检查和工作任务的分...
市海普瑞药业股份文件生产[2024]00-001 号(第一版) 签发人:生产部工作流程管理制度第一章 总 则第一条为使生产部的工作流程管理规化...
目录一、 人力资源部概述及组织结构图 **人力资源部概述**人力资源部的重要性**功能和作用**基本任务二、 岗位职责及素养要求 **人力资...
摘要标准的销售流程是达成客户满意的基本条件和服务基础。通过汽车经销店标准销售流程的统一优化,给客户以高质、模、人性化的服务体验,令...
某食品公司营业所工作执掌、工作流程1目的: 为明确及法律规范营业所各级人员的工作职责及工作流程,特制定本办法。2范围:集团方便群、饮...
部门经理岗位年度考核表员工:职位:所在部门:评估期间: 工作业绩考评 1、年度计划完成情况简述(附年度工作报告)本年度工作计划计划...
集团三大件系列之三工 作 流 程 手 册 GONGZUOLIUCHENGSHOUCE商品混凝土分公司和天一新型建材公司办公室 联合编著(部资料不得外传...
南江小河职业中学会计专业财务工作流程目 录一、出纳岗工作流程……………………………………………………2-7 二、销售费用岗工作流程…...
招商部工作流程与管理制度经发置业资料目录一,招商部管理制度二,招商部客户管理制度三,客户资料管理流程四,招商部每日计划制定流程五,...
五星级酒店餐饮部工作流程第一节 部门概述 餐饮部是酒店为宾客提供饮食生产与服务的主要职能部门之一,是酒店的重要利润中心,在对客服务...
某物业安全管理部日常工作流程一、服务中心安全管理岗位图二、安管员处理问题的原则和方法客户服务中心经理安管部主管安管部副主管安管领班...
某物业安全管理部日常工作流程一、服务中心安全管理岗位图二、安管员处理问题的原则和方法客户服务中心经理安管部主管安管部副主管安管领班...
客务部经理工作程序011.参加酒店 2. 召开部门会议3. 现场巡查、督导4. 处理突发事件 5. 处理客人投诉做工作记录客务部经理工作程序01...
业务支持部工作流程汇编目 录传真发送流程图......................................................1会议室、洽谈室工作流程..............
信息技术部工作流程一、IT 专业技术岗位考核流程 1二、版本发布管理流程 2三、测试管理流程 5四、对外数据报送工作流程 8五、基础运营...
服务主管运营总监(服务经理)总厨安保礼宾主管服务部第一节 部门概述一、职能概述 1.为客人提供及时、热情、周到、细致的餐饮服务;2....
服务员工作流程和标准10:20按规定时间提前 10 分钟到岗。按规定的要求指纹打卡签到。(忘打卡,打卡出现问题与时报给店长,一遍管理者给...
客务部经理工作程序RD011.参加酒店 2. 召开部门会议3. 现场巡查、督导4. 处理突发事件 5. 处理客人投诉做工作记录客务部经理工作程序...

