下载后可任意编辑龙建路桥股份有限公司物资集中采购管理办法(试 行)第一章 总 则第一条 为了适应公司的精细化管理需求,法律规范公司...
下载后可任意编辑浅谈如何做好物资集中采购工作[权威资料]友摘要;近几年来:铁路建设物资供应发生了较大变化:从甲供、甲控及施工单位自购...
下载后可任意编辑物资供应管理程序 1 目的对采购过程及供方进行有效控制,确保所采购的物资及服务符合要求。2 适用范围本程序适用于公司...
下载后可任意编辑物资计划(企业机构管理范本)管理制度(一)各部、分公司每年必须在 12 月底之前做好物资供应部下发的第二年度材料计划申...
下载后可任意编辑物资管理部职责 1、遵守国家法律法规,严格执行公司各项管理制度。2、在总经理的领导下,负责本公司各类物资、设备、备品...
下载后可任意编辑物资管理效能监察自查报告根 据 中 铁 建 工 集 团 有 限 公 司 经 济 管 理 部 文 件 ( 建 工 经...
下载后可任意编辑项目物资招标采购管理办法第一章 总 则第一条 为了法律规范公司、项目采购行为,增加物资采购的透明度,有效降低规模采...
下载后可任意编辑物资储存保管合同范本 甲方:________________________公司 地址:___________________________ 乙方:________________...
下载后可任意编辑中铁二局集团电务工程有限公司 项目管理表格项目部岗位说明书表格编号XMSC-04-03工程名称及编码桂林电气工程项目部项目基...
下载后可任意编辑 合同编号:物资购销合同(增值税普票适用)工程名称:甲方:乙方:1下载后可任意编辑物资购销合同 合同编号:甲方:注...
物资部经理 岗位说明书部门名称物资部岗位名称物资部经理岗位编号岗位类别经营管理直接上级总经理直接下级物资部副经理、计划员、采购员、...
下载后可任意编辑物资部精细化管理一、部门岗位职责物资部部门职责说明书一、 部门职责定位 项目采购物资的询价、采购、运输及物资报表台...
下载后可任意编辑物资购销合同书供 方:淅川县银志油业有限公司地 址:河南省淅川县荆紫关镇药王庙村 电话:0377-69590066 法定代表人...
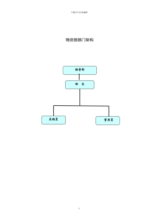
下载后可任意编辑 物资部部门架构1物资部部 长采购员 管库员下载后可任意编辑物资部部门职责说明书一、 部门职责定位 项目采购物资的...
下载后可任意编辑 物资转让协议甲方:(出让方)田丰劳务公司 种道森 乙方:(受让方)赵建立 因工程完成,物资调运困难,根据国家有关...
下载后可任意编辑园林物资供应合同 二〇一四年下载后可任意编辑园林物资供应合同甲方:乙方: 根据《中华人民共和国合同法》、《中华人民...
物资购销合同书XXXXXXXXXXXXXXXXXXXXX 公司 年 月 日下载后可任意编辑物资购销合同编号: 公司项目物资购销类 年第 号购货单位: ...
下载后可任意编辑购 销 合 同购货单位:中建铁路公司哈大客运专线 TJ-2 标段项目经理部 (以下简称甲方)供货单位: 沈阳市正和飞机...
下载后可任意编辑合同编号:____________[填写甲方]与[填写乙方]物资设备购销合同(出口退税专用)____年__月__日[填写签约时间]__________...
下载后可任意编辑物资购销合同甲方(买受人): 签约地点:乙方(出卖人): 签约时间:甲乙双方本着诚实守信、平等协商的原则,就甲方所...


